退休金,是企业或事业单位职工或工作人员退休后一次或分次支付给职工的服务酬劳的一部分。企业制订的退休方法,应有利于提高职工的劳动积极性,使其老有所依,对社会的安定和提高企业效益均有益处。

影响社保退休金的因素是什么?
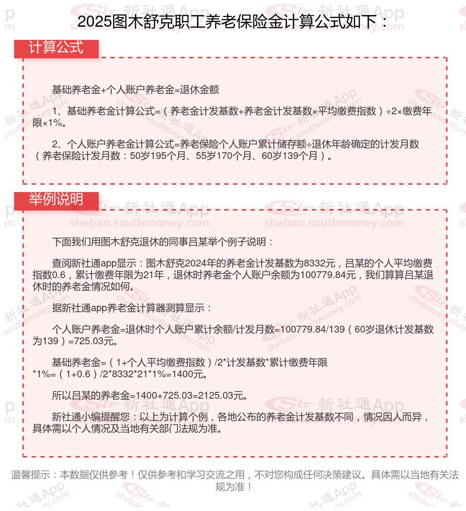
退休年龄确定的计发月数,这实际上是一种晚退多得的体现。50岁的计发月数是195个月,55岁是170个月,60岁是139个月。退休越晚,计划越数越小,相同个人账户余额情况下的个人账户养老金就越高。
个人账户储存额(缴费金额越多,养老金越多)。
温馨提示:本数据仅供参考!具体需以当地有关法规为准!