上海上海养老金能领多少钱?每个人领取退休金额的标准是什么?每月能拿到的钱取决于多个因素,包括缴费年限、缴费基数、社会平均工资等。本文介绍计算公式和提高待遇的方法,您可以更好地规划自己的养老生活。
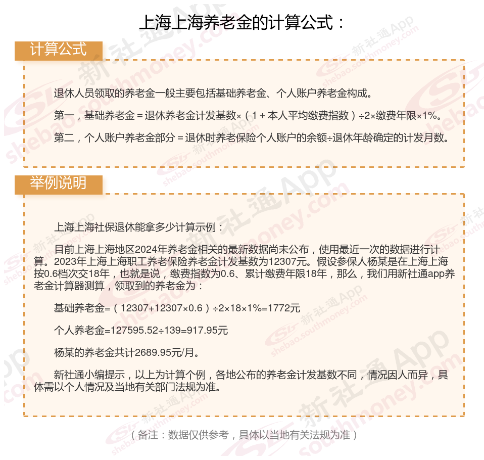
退休人员的养老金=个人账户养老金+基础养老金
基础养老金=(1+个人平均缴费指数)/2*计发基数*累计缴费年限*1%
个人账户养老金=退休时个人账户累计余额/计发月数

上海上海社保怎么交退休金更高?
避免中断缴费:社保退休金的计算与缴费年限密切相关,缴费年限越长,基础养老金的数额就越高。因此,要尽可能保持长期的、稳定的社保缴费记录,避免中断缴费。
持续缴费至退休年龄:在达到退休年龄之前,应持续缴纳社保费用,以确保在退休后能够获得更高的养老金待遇。
增加个人储蓄:除了社保退休金外,还可以通过个人储蓄、投资等方式来增加退休后的收入来源。这包括将部分收入存入银行、购买商业保险、投资基金或股票等。
多元化投资:在投资时,应注重多元化和分散化,以降低投资风险并提高投资收益。同时,要谨慎选择投资项目,避免盲目跟风或冲动投资。
》担心养老金不够花?想品质养老?点击新社通app社保养老金规划,为您的退休生活“加薪”!
温馨提示:本数据源于网络,仅供参考!具体需以当地具体法规为准!
上海上海退休工资计算方法的相关内容就分享到这里,社保问题就上新社通!欢迎关注/下载新社通APP解锁更多社保专业资讯及社保实用计算器!