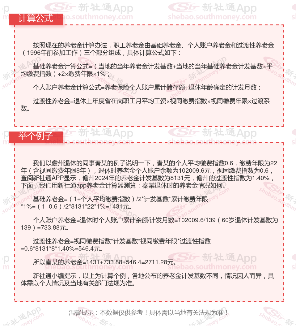
退休人员的养老金=个人账户养老金+基础养老金
基础养老金=(1+个人平均缴费指数)/2*计发基数*累计缴费年限*1%
个人账户养老金=退休时个人账户累计余额/计发月数

社保一分钱没交,能领养老金吗
一分钱不交60岁不能领养老金,一般情况下,参保人员需要缴纳满15年的基本养老保险,才能在达到法定退休年龄后领取基本养老金。如果没有缴纳养老保险费,是无法领取养老金的。因此,如果没有缴纳养老保险费,即“一分钱不交”,是无法在60岁时领取养老金的。如果想要在退休后有稳定的养老金收入,应当按照法规参加基本养老保险并按时足额缴纳养老保险费。
温馨提示:本数据仅供参考!仅供参考和学习交流之用,不对您构成任何决策建议。具体需以当地有关法规为准!