你知道廊坊退休后能领多少钱吗?根据最新的社保退休金在线计算器,职工退休时的社保退休金由两部分组成:社保退休金=基础社保退休金+个人账户社保退休金。
当我们社保缴费满后达到退休年龄,许多人都会好奇,廊坊每个月究竟能够领取多少养老金呢?据新社通app获悉,不同地区在养老金计算上可能存在差异,有的地方采用平均工资作为计算基础,而有的地方则更侧重于个人账户的累计金额。这种差异使得养老金的计算变得更为复杂,但也更加贴近当地的实际情况。
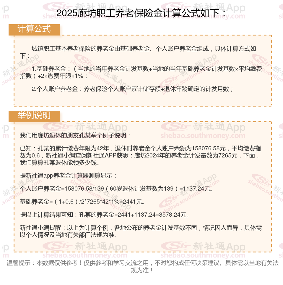
为了更加精确地了解自己未来每月能够领取的养老金金额,我们需要深入了解并掌握养老金的计算方法通过了解养老金的计算方式和影响因素,我们可以更好地规划自己的退休生活,确保生活质量不会因为退休而大幅下降。那么,社保交退休,每月能领取多少钱的养老金?下面随新社通app小编一起来看看廊坊2025年养老金计算公式。
一、廊坊养老金计算方法及公式2024最新(在线计算器)

二、养老保险交的越多退休金越高吗?
养老保险是交的越多退休金就会越高。基本养老保险在缴费的时候遵循的时候“多缴多得,少缴少得”的原则。一般情况下用户可以通过延长养老保险的缴费时间、增加养老保险的缴费金额来达到增加养老保险账户金额的目的,往往缴费时间越多、缴费金额越高的用户,在达到法定退休年龄时领取的退休金就会越高。
当然退休金在领取的时候可能还会收到工龄工资的影响,但是往往养老保险的缴费年限长也就意味着用户的工龄时长,那么也是会直接体现在退休后的退休金额上面。
退休金的发放通常是先将养老保险个人账户里的资金进行平均发放,等到养老保险个人账户的钱用完之后,就会通过养老保险统筹基金向退休人员发放相应的养老金。
三、2024年养老金计发月数是什么?
养老金计发月数指的是养老金待遇计划发放的月数。这一数值的设定与多个因素相关,包括退休年龄、城镇人口平均估计寿命、基金投资收益率等。
目前,对于不同退休年龄的职工设定了不同的计发月数。具体来说,60岁退休的职工,其个人账户养老金的计发月数为139个月;55岁退休的职工,计发月数为170个月;而50岁退休的职工,计发月数则为195个月。这些计发月数自2005年以来一直沿用至今,期间并未发生变化。
需要注意的是,计发月数的设定是为了确保在退休人员去世时,其个人账户的余额能够正好发放完毕,实现账户基金的精算自平衡。因此,这一数值并非随意设定,而是经过精心计算和调整的。
然而,随着时间的推移和社会经济的发展,一些影响养老金计发月数的因素可能发生了变化。例如,人均预期寿命的延长、记账利率的变动以及退休金增长率的调整等都可能对养老金的计发月数产生影响。因此,未来养老金计发月数是否会有所调整,还需要根据具体情况和方案变化来判断。
总的来说,养老金计发月数是养老保险制中的重要一环,其设定旨在保证退休人员的基本生活需求,并确保养老保险制的长期稳定运行。

四、要提高养老金待遇,可以从以下几个方面进行规划和努力:
1. 延长缴费年限
避免断缴:养老金的领取条件之一是累计缴费满15年,因此在15年的基础上尽可能延长缴费时间,避免中途断缴,以增加个人累计缴费年限。
影响:缴费年限越长,最终获得的养老金就会越多。
2. 提高个人缴费基数
升职加薪:在职场中抓住升职加薪的机会,提高个人工资水平,进而提高养老保险的缴费基数。
多缴多得:根据养老金“多缴多得”的原则,提高个人缴费基数能直接增加养老金水平。
3. 推迟退休
不要提前退休:个人账户养老金的计算公式中,计发月数是根据退休年龄而定的。退休年龄越大,计发月数就越少,每月能领到的个人账户养老金就越多。
4. 选择经济发达城市参保
城市选择:在经济发达的城市缴纳社保,会获得更好的养老金待遇。这是因为社会平均工资水平对养老金待遇有很大影响。
5. 关注个人健康状况
保持健康:养老保险制是终身制,养老金会一直发放到离世为止。因此,关注个人健康状况,延长寿命,也是提高养老金待遇的有效途径。
6. 合理利用企业年金计划
参与企业年金:如果所在企业有提供企业年金计划,积极参与并了解相关方案和法规,这也是提高养老金待遇的一个重要途径。
7. 养老金调整方案
关注方案变化:每年都会对养老金进行调整,关注方案变化,了解调整幅度和方式,也是提高养老金待遇的一个重要方面。
8. 投资增值
谨慎投资:在保证养老金安全的前提下,可以考虑通过投资来增加养老金的积累。但需要注意投资风险,避免影响养老金的安全。
综上所述,提高养老金待遇需要从多个方面入手,包括延长缴费年限、提高个人缴费基数、推迟退休、选择经济发达城市参保、关注个人健康状况、合理利用企业年金计划、关注养老金调整方案以及谨慎投资等。通过综合的规划和努力,可以有效提高养老金待遇,为退休后的生活提供更好的保险。
温馨提示:本数据仅供参考!仅供参考和学习交流之用,不对您构成任何决策建议。具体需以当地有关法规为准!
以上就是廊坊退休人员养老金计算的全部内容,希望对你有帮助,欢迎关注新社通app解锁更多社保专业资讯。