鄂州的养老保险缴费满15年后,退休人员可以按月领取养老金。具体能领取多少养老金,与个人的缴费年限、缴费基数以及个人账户积累的金额等因素有关。鄂州养老金的计算方法是以个人参加社会保险领取的基本养老金为基础,再加上个人账户养老金。基本养老金与个人缴费年限、缴费基数以及个人账户积累的金额等因素有关,而个人账户养老金则与个人账户储存额和计发月数有关。
2025鄂州退休工资多少钱一个月?据新社通app获悉,养老金无疑是大众瞩目的焦点,特别是对于那些即将或已经步入退休生活的人们而言,其数额的多少直接关系到他们日常生活的舒适程度。随着养老保险体系的逐步深化与改进,养老金的计算方式也在不断地更新调整。退休时间、缴费年限以及缴费基数的差异,均会对最终养老金的数额产生显著影响。因此,了解并适应这些变化,对于确保个人退休后的生活质量至关重要。下面随新社通app小编一起来了解鄂州社保退休工资2025计算方法及鄂州养老保险要交多少钱吧!
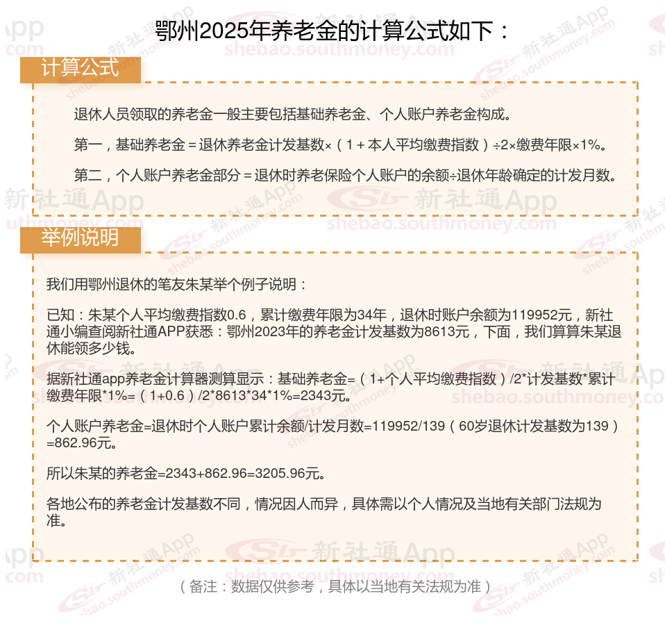
一、鄂州养老金计算方法及计算方法举例(在线计算器)

》点击新社通app养老金计算器,轻松测算你的养老金!
二、鄂州养老保险最低要交多少钱?举例说明
据新社通app获悉,鄂州养老保险缴费金额的计算通常基于养老保险缴费基数和缴费比例。以下是一个简单的计算举例:
假设鄂州某职工的养老保险缴费基数为3675元,企业缴费比例为16%,职工个人缴费比例为8%。
企业缴费额:核定的企业职工工资总额(即养老保险缴费基数) ×企业缴费比例。计算为:3675元 × 16% =588元。
职工个人缴费额:核定的缴费基数 ×个人缴费比例。计算为:3675元 × 8% = 294元。
据新社通app养老保险计算器显示,该职工每月的养老保险缴费总额为:企业缴费额588元 + 职工个人缴费额294元 = 882元。
请注意,这只是一个简单的计算示例,实际的养老保险缴费金额计算可能会因地区、方案、工资水平等因素有所不同。具体的计算方法和比例可能会根据当地的法规和方案进行调整,因此在实际计算时,应参考当地社保局或相关部门的法规。
》点击新社通app养老保险计算器,轻松测算你的养老保险缴纳金额!
此外,养老保险缴费金额还可能涉及到补缴、调整等情况,具体情况需要根据个人实际情况和当地方案进行确定。如果您有具体的计算需求或疑问,建议咨询当地社保局或相关部门以获取准确的信息。
(备注:数据仅供参考,具体以当地有关法规为准)
三、养老保险是累计15年还是连续15年?
养老保险是累计缴满十五年即可,并不需要连续缴纳。如果参保人员达到退休年龄,以及养老保险累计缴费满十五年的,可以按月领取基本养老金。累计缴费不足十五年的,可以缴费至满十五年。
而退休人员基本养老金的多少取决于缴费年限长短与缴费基数高低。新的养老金发放法规,缴费工资越高,缴费时间越长,退休后的养老保险待遇也就越高,今后正常待遇调整也越高,并非“只缴15年就可以了”。所以如果养老保险累计缴满15年,并且还没达到法定退休年龄,建议延长缴费期限,这样领取的养老金也会越多。
以上就是鄂州养老金计算方法全部内容,希望对你有帮助,欢迎关注新社通app解锁更多社保专业资讯。