阳江养老金的计算主要取决于三个因素:阳江的养老金基数、个人缴费比例以及缴费年限。阳江退休人员的养老金=个人账户养老金+基础养老金+过渡性养老金,本文带你算算阳江2025年退休能领多少钱?
我们都知道,养老保险是退休后生活的一大收入来源,但缴费年限和养老金的多少到底有多大关系?据新社通小编了解有关消息,从2030年起,领取养老金的最低缴费年限会逐步从15年增加到20年。那么问题来了,如果你已经缴了15年,再多缴5年,养老金会增加多少?值不值得继续缴?这事跟我们每个人的老年生活息息相关,真得好好算算和规划。
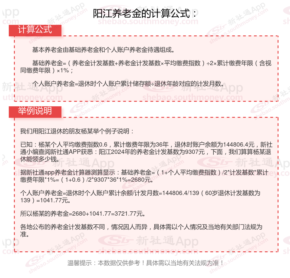
一、阳江退休人员养老金是如何计算的?举例说清楚

》新社通小编提示,“新社通app养老金计算器”可以计算养老金哦!以下是操作链接,点击即可轻松测算你的养老金!
二、阳江养老金计发基数如下:全国养老金计发基数排名前十的城市都是哪些?看看有你的城市吗?
据新社通app获悉,2024阳江养老金计发基数为9307元,比上年度增长了3.09%左右。

三、养老金和养老保险是一回事吗?
不是一回事,养老金和养老保险是两个完全不同的概念,养老金是一种养老保险待遇,主要是保证职工退休后的基本生活需要,而基本养老保险是职工和个人按照养老保险缴费基数缴纳的一项社会保险金,所以两者在本质上就不是一回事。
职工在退休后领取养老金时,需要同时满足以下三个条件,才能按月领取基本养老金。
【1】 达到法定退休年龄,并已办理退休手续;
【2】 所在单位和个人依法参加养老保险并履行了养老保险缴费义务;
【3】 个人缴费至少满15年(过渡期内缴费年限包括视同缴费年限)。目前,企业职工法定退休年龄为:男职工60岁;从事管理和科研工作的女职工55岁;从事生产和工勤辅助工作的女职工50岁,自由职业者、个体工商户女年满55周岁。
综合介绍来看,对于职工来说,退休后想要领取基本养老金的有一项前提就是必须缴纳了基本养老保险,一般都是由用人单位和职工共同缴纳基本养老保险费,如果是没有雇工的个体工商户或者没有单位的灵活就业人员等就需要个人承担基本养老保险费,具体养老保险费按照每年参保地公布的养老保险缴费基数来确定。
四、如何规划自己的养老金?要提高养老金待遇,可以从以下几个方面着手:
1.延长缴费年限:
养老金的领取条件之一是累计缴费满15年,但仅仅满足这一条件可能无法获得较高的养老金待遇。因此,在15年的基础上尽可能延长自己的缴费时间,可以有效提高养老金待遇。
尽量避免中途断缴,因为断缴会影响缴费年限的累计。
2.提高缴费基数:
养老金遵循“多缴多得”的原则,即前期缴费越多,后期获得的养老金就越多。因此,增加自己的缴费基数是提高养老金待遇的有效方式。
社保缴费基数通常是以当地上一年度社会平均工资的60%-300%为标准,企业职工需根据自己每月的工资水平确定缴费基数,而灵活就业人员可根据自己的实际经济状况选择合适的基数缴费。
3.选择在经济发达的地区办理退休:
社会平均工资越高的地区,养老金待遇也会相应更高。因此,如果条件允许,在经济发达的城市办理退休,可以享受到更好的养老金待遇。
对于有多地参保经历的人,如果想要在经济发达的城市享受养老金待遇,需要确保在该城市累计缴费满10年以上。
4.避免提前退休:
养老金的发放与个人账户养老金的“计发月数”有关,而计发月数又与退休年龄有关。退休年龄越大,计发月数越短,每月能领到的个人账户养老金就越多。因此,避免提前退休可以间接提高养老金待遇。
5.关注自身健康,延长寿命:
养老金是终身制,只要活着就会持续发放。因此,关注自己的健康状况、延长寿命也是提高养老金待遇的一种方式。
6.关注方案变化:
养老金的发放和调整通常与方案有关。因此,及时关注相关方案的变化,如养老金调整方案、养老金投资渠道等,也可以为提高养老金待遇提供机会。
通过以上几个方面的努力,可以有效地提高个人的养老金待遇。同时,还需要注意保持对养老金的关注和理解,以便更好地利用相关方案提高自己的生活质量。
温馨提示:本数据仅供参考!具体需以当地有关法规为准!
以上就是阳江退休人员养老金计算的全部内容,希望对你有帮助,欢迎关注新社通app解锁更多社保专业资讯。