退休金计算方式是怎样的2025?
基础养老金=[退休时在岗月平均工资*(1 本人平均缴费指数)]/2*缴费年限*1%。
个人账户养老金:根据个人账户储存额和计发月数来确定。个人账户储存额是个人在缴费期间累积的资金总额(包括本金和利息),计发月数则根据退休年龄来确定。
过渡性养老金的计算。过渡性养老金=退休时本市上年度在岗职工月平均工资×本人全部平均工资指数×本人97年以前缴费年限(工龄)×1% 。

影响养老金标准的因素有哪些?
缴费金额:除了缴费年限外,缴费金额也是影响退休金数额的重要因素。缴费金额越高,个人在退休后可以获得的退休金也就越高。这是因为缴费金额直接反映了个人在职业生涯中的收入水平,而收入水平越高,退休后的生活需求也就越高,因此需要更高的退休金来生活。
退休年龄:影响个人账户养老金的计算。退休年龄越晚,计发月数越小,个人账户养老金可能越高。但需注意,法定退休年龄是固定的,个人需按确定时间退休。
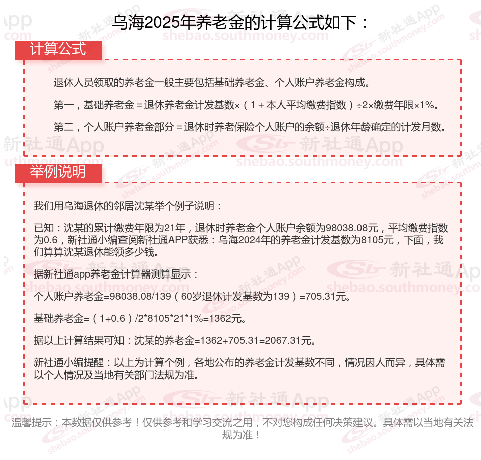
温馨提示:本数据仅供参考!仅供参考和学习交流之用,不对您构成任何决策建议。具体需以当地有关法规为准!