唐山社保退休能领多少钱?唐山每月能拿到的钱取决于多个因素,包括缴费年限、缴费基数、社会平均工资等。本文介绍计算公式和提高待遇的方法,您可以更好地规划自己的养老生活。
2025唐山养老金能拿多少钱?据新社通app获悉,养老保险对于人们来说是很重要的,每个人都会老去,到了退休年龄的时候就可以领取退休金。那么,在唐山养老金可以领取多少钱一个月?唐山养老金一个月要交多少钱?下面随新社通app小编一起来看看具体详情。
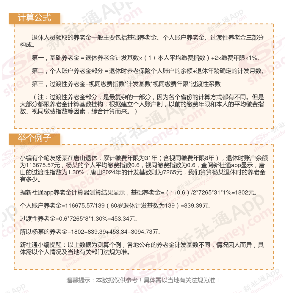
唐山社保退休工资计算方法及公式2024年最新(计算器)

基本养老保险个人账户应怎样查询? 养老保险查询个人账户的几种方法如下: 支付宝查询:
打开支付宝APP,在首页点击“更多”进入应用中心。
找到“便民生活”栏下的“市民中心”并点击进入。
进入页面后,点击“社保”选项。
选择“社保查询”,在打开的页面中即可查看养老保险的缴费记录。 自助查询机
在一些社保办事大厅,还设有自助查询机。职工可以通过触摸屏自助查询养老保险的缴费明细等相关信息。 微信查询:
打开微信,点击右下角的“我”。
进入“服务”页面,选择“城市服务”。
在城市服务中选择社保查询,并绑定个人信息。
绑定完成后,即可查询个人的养老保险信息。 网上查询:
登录所在城市的社会保险业务网站。
点击“个人社保信息查询”窗口,输入本人身份证和密码(密码可能是社保证编号或者身份证出生年月)。
查询本人参保信息。 社保中心查询:
携带身份证到各区社会保险经办机构业务办理大厅查询。 电话查询
全国统一查询电话:拨打12333,这是统一的社保查询电话。在拨通电话后,按照语音提示,提供个人姓名、社保卡号、身份证号等信息,即可查询到职工养老保险的缴费明细、缴费时间等详细情况。
地区性查询电话:在部分地区,可能需要在12333前加上本地区的区号,以拨打当地的职工养老保险查询热线。
唐山个人养老金计发月数是什么?(附计发月数一览表)
不同的退休年龄对应着不同的养老金计发月数。目前,60岁、55岁和50岁退休职工的个人账户养老金的计发月数分别为139个月、170个月和195个月。养老金计发月数指的是养老金待遇计划发放的月数。这些计发月数是根据城镇人口平均估计寿命、退休年龄、基金投资收益率等因素得出的。
使用计发月数计算养老金待遇时,个人账户养老金是通过个人账户储存额除以计发月数来核定的。这意味着,在退休人员去世时,其个人账户余额应该正好发放完毕,实现账户基金精算自平衡。
值得注意的是,虽然自2005年以来,养老金计发月数的标准一直未变,但实际上,影响计发月数的因素,如记账利率和人均预期寿命等,已经发生了显著变化。因此,未来养老金计发月数是否会有所调整,是一个值得关注的问题。
总的来说,养老金计发月数是根据一系列复杂因素计算得出的,旨在确保养老金待遇的合理发放和账户基金的平衡。如需了解更多养老金计发月数的相关信息,建议查阅有关消息或咨询相关专业人士。

温馨提示:本数据仅供参考!仅供参考和学习交流之用,不对您构成任何决策建议。具体需以当地有关法规为准!
以上就是唐山养老金计算的全部内容,希望对你有帮助,欢迎关注新社通app解锁更多社保专业资讯。