2025年城镇职工和城乡居民养老金将双涨,职工养老金实现21连涨,居民养老金4连涨。同时提高医保补助标准,2024年多地养老金计发基数上涨,个人养老金制12月15日实施,是给予社保参保人员巨大福利。
好消息来了,根据12月11日到12日消息,2025年将继续提高城镇职工基本养老金和城乡居民基本养老金,也就是2025年实现养老金的“双涨“,职工养老金将在2025年实现第21涨,也实现了自2005年以来的连续上涨,城乡居民基础养老金也实现了自2022年以来的连续上涨,实现了4连涨。

》想品质退休?快来领取您的养老金规划专属方案!点击新社通app社保养老金规划,为您的退休生活“加薪”!
养老金的发放时间因地区而异,通常在每月的10日至25日之间发放。具体来说,社保局通常在每月10号左右将应发放的退休养老金划拨到退休人员的银行账户上,有些地方可能会在15日至20日发放。此外,有些地方会根据实际情况调整发放时间,例如天津和杭州的养老金发放时间分别为1月12日和1月10日。
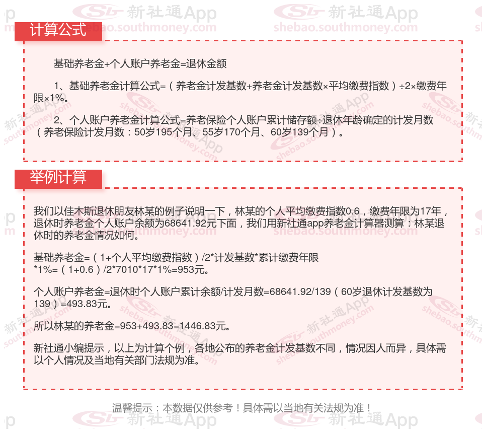
养老金发放标准:基础养老金月标准以当地上年度在岗职工月平均工资和本人指数化月平均缴费工资的平均值为基数,缴费每满1年发给1%。个人账户养老金月标准为个人账户储存额除以计发月数。过渡性养老金月标准以本人指数化月平均缴费工资为基数,“统账结合”前的缴费年限每满1年发给1.2%。
常规发放时间在大多数情况下,养老金的发放时间是在每月的10号。退休人员从劳动部门审批退休的次月起开始领取养老金。如果企业因各种原因逾期给职工办理退休,其退休时间以达到退休年龄为准,而基本养老金的计发方法则按达到年龄退休时基本养老金的计发方法执行。
特殊情况说明:因企业原因使退休人员未能按时领取的养老金,由企业负担。如果参保人活不到养老金个人账户计发月数所对应的年龄,个人账户储存额不足以支付时,个人账户的养老金转由统筹基金列支,以保证个人账户养老金能够继续发放。
《社会保险法》第十六条 参加基本养老保险的个人,达到法定退休年纪时累计交费满十五年的,按月领取基本养老金。退休后次月开始能够由社保中心发放退休薪水,具体情况请询问当地的社保组织。解决退休手续参保人应在达到法定退休年纪前一个月(延缴的参保人在交费满年限的当月)到社保局解决退休手续参保人解决退休时,需提交以下资料:
(1)须填写《退休人员申请表》(一式两份单位或居委会盖章)
(2)本人一寸彩色照片一张
(3)身份证复印件一张。养老保险最低交纳年限为180个月即15年时间,能够多交,到时就能够多领取。同时,养老保险能够累计计量交纳年限,即断断续续交纳是应予的。医疗保险至少需要交纳2530年,达到退休年纪就能够申请享受养老金待遇和医疗报销(只要续费平时也是能够的)。现在的退休年纪为:男性60岁,女性55岁。当然从事高风险工种,失去劳动本领等特殊情况能够申请提前退休并领取养老金待遇。
社保养老断交了以前交的都作废吗?
养老保险断缴后并不意味着养老保险就完全没有了。根据《中华人民共和国社会保险法》第十条,职工应当参加基本养老保险,由用人单位和职工共同缴纳基本养老保险费。对于无雇工的个体工商户、未在用人单位参加基本养老保险的非全日制从业人员以及其他灵活就业人员,他们也可以参加基本养老保险,由个人缴纳基本养老保险费。这意味着,即使职工离职或因为某些原因中断了养老保险的缴纳,其之前已经缴纳的养老保险费用仍然有效,并不会因为中断而完全失效。
养老金领取时间全解:满足条件即可享
养老金的领取时间主要取决于个人的退休年龄、缴费年限以及是否符合当地的养老保险方案要求。以下是对养老金领取时间的详细介绍:
累计缴费年限满15年:
根据现行法规,从2025年1月1日至2029年12月31日,领取养老金的最低缴费年限为15年。
从2030年1月1日起,这一最低缴费年限将逐年提高,每年增加6个月,直至2040年达到20年。但这一调整对已经退休或即将退休的人员不产生影响,他们仍按照退休时的法规执行。
法定退休年龄
企业职工:2025年起实施渐进式退休,1965年后出生男性/1970年后出生女性首批适用65岁弹性退休制(可提前1-3年申请,养老金按比例递减)
特殊工种/病退人员:仍可提前5年申领,需提供岗位证明或劳动能力鉴定
养老金领取期限
一旦开始领取养老金,只要领取人还在世,就可以一直领取养老金,没有具体的领取年限限制。即使个人账户养老金已经用完,仍然会继续按照原标准计发。此外,个人养老金还会逐年根据社会在岗职工的月平均工资的增加而增长。
综上所述,养老金的领取时间主要取决于个人的退休年龄、缴费年限以及是否满足当地养老保险制的领取条件。一旦满足这些条件,参保人员就可以在办理完退休手续后开始按月领取养老金。
温馨提示:本数据仅供参考!具体需以当地有关法规为准!