益阳社保退休能领多少钱?每个人领取退休金额的标准是什么?每月能拿到的钱取决于多个因素,包括缴费年限、缴费基数、社会平均工资等。本文介绍计算公式和提高待遇的方法,您可以更好地规划自己的养老生活。
当我们社保缴费满后达到退休年龄,许多人都会好奇,益阳每个月究竟能够领取多少养老金呢?据新社通app获悉,不同地区在养老金计算上可能存在差异,有的地方采用平均工资作为计算基础,而有的地方则更侧重于个人账户的累计金额。这种差异使得养老金的计算变得更为复杂,但也更加贴近当地的实际情况。
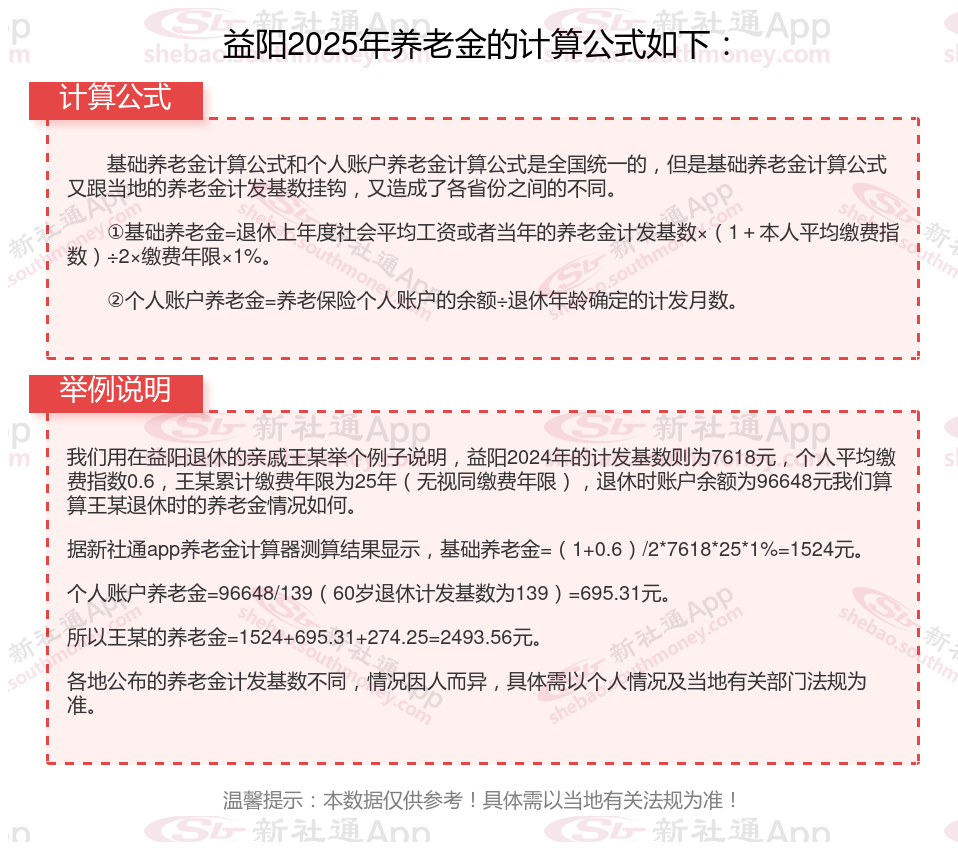
为了更加精确地了解自己未来每月能够领取的养老金金额,我们需要深入了解并掌握养老金的计算方法通过了解养老金的计算方式和影响因素,我们可以更好地规划自己的退休生活,确保生活质量不会因为退休而大幅下降。那么,社保交退休,每月能领取多少钱的养老金?下面随新社通app小编一起来看看益阳2025年养老金计算公式。
社保退休能领多少,益阳养老金计算方法2024最新

》点击新社通app养老金计算器,轻松测算你的养老金!
养老保险账户余额怎么查询?养老保险个人账户的查询方法主要有以下几种:电话查询:
参保人可以直接拨打社保服务热线电话12333,按语音提示操作,切换到自己参保地的社保局客服中心。
然后通过人工服务,提供自己的身份证号码或其他相关信息,就可以查询到自己的社会养老保险账户余额或缴费信息。社保中心查询:
携带身份证前往各区社会保险经办机构业务办理大厅。
在大厅的自助查询机上输入身份证号码和密码进行查询。
也可以在大厅的窗口向工作人员咨询并查询养老保险情况。网站查询
互联网的快速发展时时刻刻影响人们的生活,带来众多便利。网站查询的步骤:
1、登进参保地的网站(可通过百度查询)
2、选择个人查询
3、输入个人的身份证号、社保号及验证码即可看到参保人的缴费明细等自助查询机:
在社保局或社保服务大厅内,通常会有自助查询机。
插入社保卡或输入身份证号等验证信息后,按照屏幕提示进行操作即可查询养老保险的相关信息。支付宝查询:
打开支付宝APP,点击“更多”。
找到“便民生活”栏目下的“城市服务”。
进入城市服务后,点击“社保查询”。
在社保查询页面选择“养老账户查询”或“养老缴费情况”等选项,即可查看相关信息。微信查询:
打开微信,点击“我”页面中的“服务”选项。
在“生活服务”栏找到“城市服务”并点击进入。
进入页面后,在热门服务中选择“社保综合”。
选择本地的社保查询入口,以北京为例,点击“北京社保查询”。
在打开的页面中,选择“基本养老保险”即可查看缴费记录。
怎么样能提高自己的养老金?提高养老金可以通过以下几个途径实现:?关注个人健康,延长寿命:
养老金是终身制的,只要活着就会源源不断地发放。因此,关注自己的身心健康,尽可能延长寿命,也是领取更多养老金的一个关键因素。 提升个人职称和薪资
晋升职称:尽早地晋升职称,意味着个人工资的增加,从而提高养老保险的缴费基数。
影响:个人工资的增加意味着缴纳基数的增多,从而增加个人账户的积累。延长缴费年限:
坚持缴费不间断,尽可能延长缴费年限。在养老金的计算中,缴费年限是一个关键因素,缴费时间越长,基础养老金的数额越高。
例如,缴费15年只能领取12%的养老金计发基数,而缴费30年能够领取24%,缴费40年则能领取32%。避免提前退休:
退休年龄越晚,缴费年限长的可能性就越大,另外计算个人账户养老金的计发月数也会越小,计算出来的个人账户养老金就会越高。
》点击新社通app社保养老金规划,为您的退休生活加薪!
温馨提示:本数据仅供参考!具体需以当地有关法规为准!
以上就是益阳退休人员养老金计算的全部内容,希望对你有帮助,欢迎关注新社通app解锁更多社保专业资讯。