退休后2025退休金计算方法:
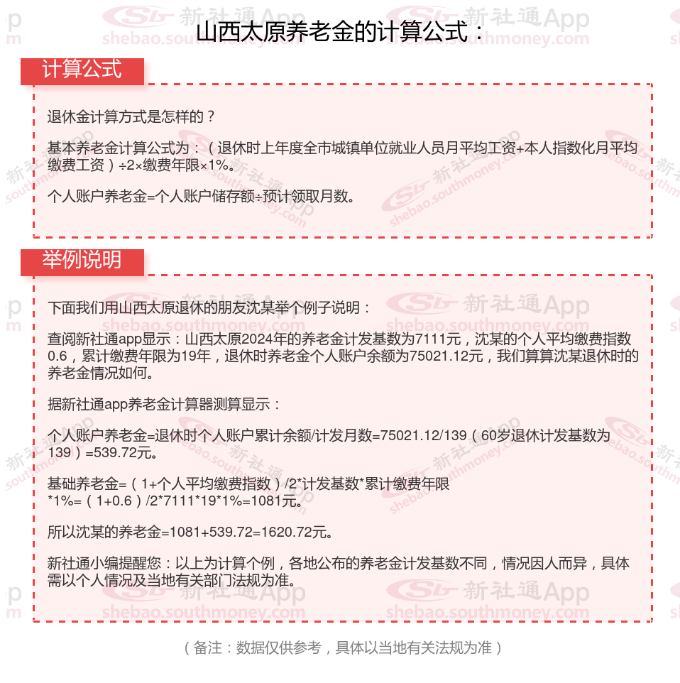
基础养老金=(参保人员退休时当地上年度在岗职工月平均工资+本人指数化月平均缴费工资)÷2×缴费年限×1%。
个人账户养老金部分,等于退休时养老保险个人账户的余额÷退休年龄确定的计发月数。

养老金调整方式哪些?
定额调整:“雨露均沾”就像春雨滋润万物一样,每位退休老人都能得到一份基本调整。这是对每一位退休人员的基础关怀。
挂钩调整:“贡献回报”就像种地一样,耕耘得多,收获自然就多。那些工作年限长、缴费基数高的退休人员,能得到更多的调整金额。这也是对他们多年来辛勤付出的一种肯定。
倾斜调整:主要针对特殊群体,如高龄退休人员以及曾经在艰苦边远地区工作过的退休人员。
艰苦边远地区倾斜:对于在艰苦边远地区工作的退休人员,也会给予一定的倾斜补助。补助金额根据地区类别的不同而有所差异。
高龄倾斜:高龄退休人员由于在生活中需要更多的医疗和护理支出,因此在养老金调整中对他们的倾斜更为明显。例如,某地养老金调整方案中,年满70周岁至不满80周岁的退休人员每人每月增加一定金额,如30元;年满80周岁及以上的退休人员每人每月增加更多金额,如35元。
(备注:数据仅供参考,具体以当地有关法规为准)