江门社保退休能领多少钱?江门每月能拿到的钱取决于多个因素,包括缴费年限、缴费基数、社会平均工资等。本文介绍计算公式和提高待遇的方法,您可以更好地规划自己的养老生活。
“社保交满15年退休能拿多少钱?”这是无数参保人最关心的问题!养老金金额与缴费年限、基数、地区方案密切相关。本文提供清晰的计算公式,并有养老金在线计算工具,助您一键测算退休待遇。
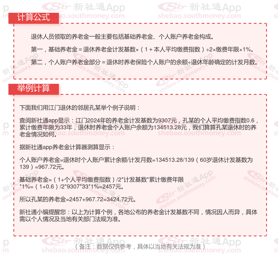
江门社保退休工资计算方法及公式2024年最新(计算器)

》点击新社通app养老金计算器,轻松测算你的养老金!
养老金领取的条件是什么?领取养老金需满足以下条件:已办理退休手续。达到法定退休年龄,具体为男年满60周岁,女工人年满50周岁,女干部年满55周岁;缴费条件:
企业和职工按法规缴纳基本养老保险费。
个人缴费年限满15年及其以上。若缴费年限未满15年,可以逐年缴费至满15年,然后申请按月领取基本养老金,或者选择一次性返还其个人账户本息之和但不能按月享受退休金。
江门个人养老金计发月数是什么?(附计发月数一览表)
据了解,养老金计发月数是指养老金待遇计划发放的月数。目前,对于不同年龄段的退休职工,养老金计发月数有固定的法规。具体来说,60岁退休的职工,其个人账户养老金的计发月数为139个月;55岁退休的职工,计发月数为170个月;而50岁退休的职工,计发月数则为195个月。
这些计发月数是根据城镇人口平均估计寿命、退休年龄以及基金投资收益率等多种因素计算得出的。其目标是确保在退休人员去世时,其个人账户中的余额能够正好发放完毕,实现账户基金的精算自平衡。
值得注意的是,尽管自2005年以来,养老金计发月数的法规已经多年未变,但近年来,有关养老金方案和讨论一直在进行中。随着人口老龄化的加剧和经济社会的发展,未来养老金计发月数是否会有调整,还需要根据具体情况和方案变动来判断。
总的来说,了解并正确计算养老金计发月数对于确保退休职工能够享受到应有的养老金待遇具有重要意义。如果您需要更详细或具体的信息,建议咨询当地社保部门或相关机构。

(备注:数据仅供参考,具体以当地有关法规为准)
以上就是江门养老金计算的全部内容,希望对你有帮助,欢迎关注新社通app解锁更多社保专业资讯。