南宁公布2023年养老金计发基数,退休养老金涨多少怎么算?据新社通app显示,南宁2024年养老金计发基数为6847元。具体来说,2024年南宁的养老金计发基数相较于去年增长了3.29%,养老金的补发金额将根据个人缴费年限、缴费金额以及养老金计发基数的调整幅度等因素进行计算。
南宁养老金计发基数是多少?据新社通app获悉,随着2025年的到来,对于2024年新增加的退休人员来说,还有养老金重算补发让他们牵肠挂肚,目前已经有多地公布了2024年养老金计发基数,养老金重算补差正在推进,那么南宁养老金计发基数公布后2024年新退休人员补差怎么算?补发金额什么时候能到账呢?下面就随新社通app小编一起来看看详情吧。

2023年最新南宁养老金计发基数是多少?
据新社通app获悉,南宁2024年养老金计发基数为6847元,比去年增加了3.29%左右。这一增长将有助于提高南宁退休人员的养老金水平,让他们在老年生活中得到更好的保险。
全国2023年养老金计发基数排名前十的城市,看看有你的城市吗?在这里简单分享一下:

南宁养老金重算补发的资格条件是什么?
养老金重算补发的条件主要包括以下几个方面:
1.身份条件:
需要是职工养老保险的退休参保人。因为只有职工养老保险参保人的基础养老金是由统筹账户进行发放的,而养老金重算补发的部分是基础养老金的重新计算得出的差额。
2.时间条件:
需要是在本年度办理了退休手续的人员。养老金重算补发是针对本年度退休人员进行发放,因为需要对于本年度计发基数变化后的基础养老金进行重新计算。
需要是在本年度计发基数公布之前退休的人员。因为本年度计发基数公布之后退休的人员,都是按照新的计发基数进行发放养老金的,所以没有重算补发的必要。
3.状态条件:
需要处于养老金正常发放状态。退休人员需要定时开展养老待遇认证,以正常享受相应的养老金待遇,才可以领取到这次养老金重算补发的那部分金额。
4.缴费条件:
需要在退休前至少连续缴纳养老保险满15年。这一条件确保了个人为个人养老金账户做出了足够的贡献,保证了退休后的基本生活。
缴费基数要足额。即工作期间所缴纳的养老保险费用需要达到一定的金额,以防止有人通过缴费最低的方式来满足其他条件,从而获得不公平的优惠。
5.其他特定条件:
对于部分事业单位已退休的“中人”,即调整前参加工作、调整后退休的人员,他们将获得差额补发。
事业单位退休人员的职业年金补发,作为提高退休人员待遇的补充养老保险制。
请注意,由于各地的社保管理不同,具体的补发条件和流程可能有所不同。建议咨询当地社保部门或相关机构以获取最准确的信息。
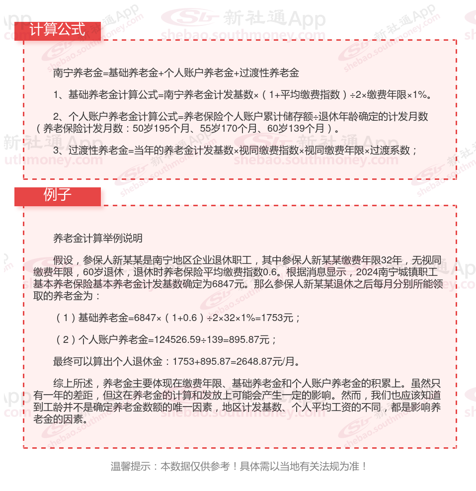
2024年南宁养老金重算后补发多少的计算公式(举例说明)
南宁养老金计发基数公布,会安排重新核算养老金,并进行差额补发,少数地区可能会延迟到次年才补发到位。
养老金计发基数,新旧基数替换,则可以计算出差额。
举个例子,如果您是2024年4月南宁退休的,个人平均缴费指数为0.6,缴费年限为26年,5月重算补发,补发4-4月共1个月差额,据新社通app计算器显示:
养老金补发如何计算呢?看看计算公式:
基础养老金部分
原基础养老金=6629×(1+0.6)÷2×26×1%=1378.83元
新基础养老金=6847×(1+0.6)÷2×26×1%=1424元
补发差额=(1424-1378.83)=45.17元/月×补发1个月=45.17元
综上,这个例子基础养老金一共能补发56.16元。
特殊情况:如果是“退休中人”,有“视同缴费年限”,“过渡养老金”也会一并重算补发,全国通用的计算公式如下:
过渡性养老金部分
其中过渡系数各地不尽相同,南宁过渡系数是1.40%,6年视同缴费年限,能补发多少?
原过渡性养老金 =6629×0.6×6×1.40×1%=334.1元
新过渡性养老金 =6847×0.6×6×1.40×1%=345.09元
补发差额=(345.09-334.1)=10.99元/月×补发1个月=10.99元
综上,这个例子基础养老金补发差额45.17元,过渡性养老金补发差额10.99元,一共能补发56.16元。
各地公布的养老金计发基数不同,个人情况因人而异,重算补发金额也各人不同,但能确定的是,养老金计发基数肯定上调,调整金额接下来几个月会陆续补发到位!
温馨提示:本数据仅供参考!具体需以当地有关法规为准!
以上就是南宁养老金计发基数的全部内容,希望对你有帮助,欢迎关注新社通app解锁更多社保专业资讯。