成都公布2023年养老金计发基数,退休养老金涨多少怎么算?据新社通app获悉,成都2024年养老金计发基数为8321元,比去年增加了3%左右。这一增长将有助于提高成都退休人员的养老金水平,让他们在老年生活中得到更好的保险。
在养老金方案不断优化的今天,成都2025年养老金计发基数即将公布备受社会各界关注。这一关键数据的调整直接关系到退休人员的切身利益和生活质量。近年来,高度重视养老保险体系的建设和完善,不断推出新的方案。随着2025年的到来,养老金计发基数的调整再次成为公众瞩目的焦点。据最新消息,这一数据即将公布。

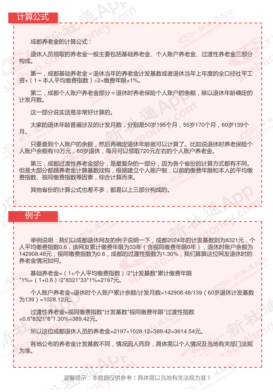
2023年最新成都养老金计发基数是多少?
据新社通app获悉,成都公布2024年养老金计发基数为8321元,增涨了242元。退休养老金涨多少怎么算?部分地区农民养老金也迎来补发,养老金计发基数,是一项非常重要的计算养老金的因素。
全国2023年养老金计发基数排名前十的城市,看看有你的城市吗?在这里简单分享一下:

成都养老金重算补发的资格条件是什么?
新退休人员,也就是本年度退休的人员,什么情况下可以重新核定补发养老金?必须满足以下两个条件:
1、在本年度办理退休,并且已在领取养老金;
2、在本年度养老金计发基数公布前,已办理退休手续。
也就是说,当年退休的,若当年养老金计发基数未公布,先按上年度的计发基数预发养老金,待本年度计发基数公布后,人社局则重新核定养老金金额,并进行养老金差额补发。
2024年成都养老金重算后补发多少的计算公式(举例说明)
成都养老金计发基数公布,会安排重新核算养老金,并进行差额补发,少数地区可能会延迟到次年才补发到位。
养老金有多少补发呢?举个例子
如果您是2024年2月成都退休的,个人平均缴费指数为0.6,缴费年限为33年,3月重算补发,补发2-2月共1个月差额,据新社通app计算器显示:
原基础养老金=8079×(1+0.6)÷2×33×1%=2132.86元
新基础养老金=8321×(1+0.6)÷2×33×1%=2197元
补发差额=(2197-2132.86)=64.14元/月×补发1个月=64.14元
综上,这个例子基础养老金一共能补发64.14元。
各地公布的养老金计发基数不同,个人情况也因人而已,重算补发金额也各人不同,但能确定的是,养老金计发基数肯定上调,调整金额接下来几个月会陆续补发到位!
(备注:数据仅供参考,具体以当地有关法规为准)
以上就是成都养老金计发基数的全部内容,希望对你有帮助,欢迎关注新社通app解锁更多社保专业资讯。