你知道成都退休后能领多少钱吗?根据最新的社保退休金在线计算器,职工退休时的社保退休金由两部分组成:社保退休金=基础社保退休金+个人账户社保退休金。
随着社会不断发展,人们对于养老金越来越重视,可以说养老金已经逐渐成为退休人员晚年生活的重要收入来源。据2025年有关消息显示,2025年养老金将会继续提升,按照先行的养老保险新规,将会采取多缴多得、长缴多得的计算方式,也就是说缴费基数越高、缴费年限越长,未来能够获得养老金就会越多。那么,成都社保交满退休可以拿多少?下面新社通小编带您了解详情。
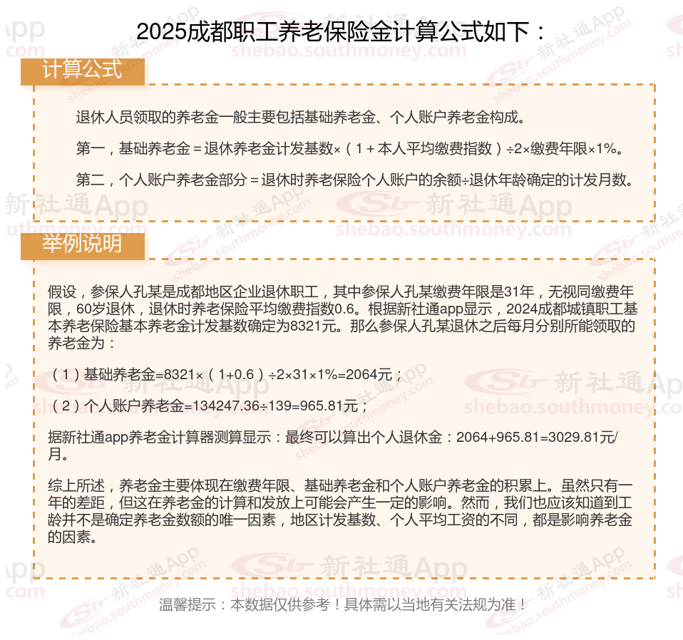
成都养老金计算方法及公式2024最新(在线计算器)

》据新社通小编提示,“新社通app养老金计算器”可以计算养老金哦!以下是操作链接,点击即可轻松测算你的养老金!
2024年养老金计发月数是什么?养老金计发月数一览表(最新)

不同的退休年龄对应着不同的养老金计发月数。目前,60岁、55岁和50岁退休职工的个人账户养老金的计发月数分别为139个月、170个月和195个月。养老金计发月数指的是养老金待遇计划发放的月数。这些计发月数是根据城镇人口平均估计寿命、退休年龄、基金投资收益率等因素得出的。
使用计发月数计算养老金待遇时,个人账户养老金是通过个人账户储存额除以计发月数来核定的。这意味着,在退休人员去世时,其个人账户余额应该正好发放完毕,实现账户基金精算自平衡。
值得注意的是,虽然自2005年以来,养老金计发月数的标准一直未变,但实际上,影响计发月数的因素,如记账利率和人均预期寿命等,已经发生了显著变化。因此,未来养老金计发月数是否会有所调整,是一个值得关注的问题。
总的来说,养老金计发月数是根据一系列复杂因素计算得出的,旨在确保养老金待遇的合理发放和账户基金的平衡。如需了解更多养老金计发月数的相关信息,建议查阅有关消息或咨询相关专业人士。
个人交养老保险要交多少年呢?
养老保险要交最低15年。个人交养老保险最低的缴费年限需要达到15年,而年限不用连续,中途可以断交,只要最终的缴费年限累计达到15年就可以申请领取养老金。但是15年只是最低的缴费年限要求,如果大家的缴费年限刚好只有15年,就只能按照最低标准来领取养老金。
所以建议大家在条件允许的情况下,可以尽早购买养老保险,并且在开始缴纳养老保险之后,不到万不得已尽量不要断交。这样最终的缴费年限会长一些,能领取的养老金也会更多一些。
温馨提示:本数据仅供参考!具体需以当地有关法规为准!
以上就是成都退休人员养老金计算的全部内容,希望对你有帮助,欢迎关注新社通app解锁更多社保专业资讯。