安徽淮北社保退休能领多少钱?每个人领取退休金额的标准是什么?每月能拿到的钱取决于多个因素,包括缴费年限、缴费基数、社会平均工资等。本文介绍计算公式和提高待遇的方法,您可以更好地规划自己的养老生活。
安徽淮北2025年退休能领取多少养老金?据新社通app获悉,越来越多的人们认识到了养老金的重要性,参加养老保险的人数也是越来越多了。养老金每年一般还会有调整,所以参保人实际领取的养老金金额可能会更高,也可能会低一些。因此具体可以领取多少养老金,就还应当以当地实际法规为准。那么,每个月交那么多社保,2025年退休到底能领多少钱?下面随新社通app小编一起来看看详情。
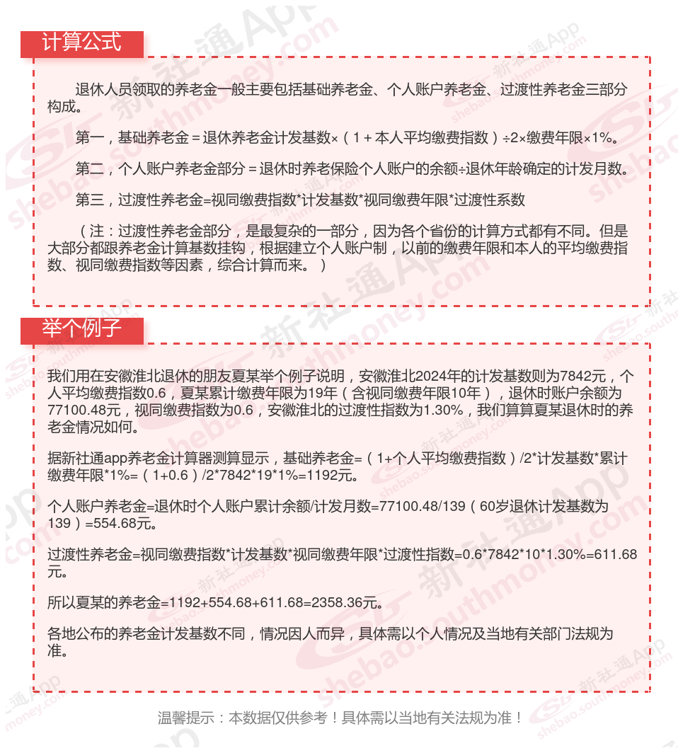
社保退休能领多少,安徽淮北养老金计算方法2024最新

》点击新社通app养老金计算器,轻松测算你的养老金!
基本养老保险个人账户应怎样查询?养老保险个人账户的查询方法有多种,以下几种查询方法可选择:支付宝查询:
打开支付宝,点击“更多”。
找到“便民生活”栏,点击“城市服务”。
点击“社保查询”,输入相关信息进行查询。自助查询机
在一些社保办事大厅,还设有自助查询机。职工可以通过触摸屏自助查询养老保险的缴费明细等相关信息。微信查询:在微信的“支付”-“城市服务”中,选择所在城市的社保功能,进入后查询相关信息。网上查询:
访问当地社保局或人社局的网站。
在网站上找到“个人社保查询”或“养老保险查询”等相关选项。
点击进入查询页面,输入个人的身份证号码、社保卡号或密码(初始密码通常为身份证后六位,如果已经更改过则使用更改后的密码)。
点击“查询”按钮,即可查看个人的养老保险账户余额、缴费记录等信息。社保大厅查询:
参保人携带身份证和社保卡直接去当地的社保大厅服务窗口。
向工作人员提供身份信息,然后请求查询养老保险的个人账户详细情况。
在社保大厅查询时,要妥善保管好身份证和社保卡,避免丢失造成不必要的损失。电话查询:
参保人可以直接拨打社保服务热线电话12333,按语音提示操作,切换到自己参保地的社保局客服中心。
然后通过人工服务,提供自己的身份证号码或其他相关信息,就可以查询到自己的社会养老保险账户余额或缴费信息。
怎么样能提高自己的养老金?提高养老金待遇是一个涉及多方面因素的过程。以下是一些具体的方法供您参考:增加个人账户储存额:通过提高缴费工资等方式,增加个人账户储存额,从而提高个人账户养老金待遇。 提升个人职称和薪资
晋升职称:尽早地晋升职称,意味着个人工资的增加,从而提高养老保险的缴费基数。
影响:个人工资的增加意味着缴纳基数的增多,从而增加个人账户的积累。避免提前退休:
退休年龄也是影响养老金的一个因素。退休年龄越晚,缴费年限长的可能性就越大,同时计算个人账户养老金的计发月数也会越小,从而增加每月领取的养老金数额。关注自身健康,延长寿命:
养老金是终身制的,只要活着就会源源不断地发放。因此,关注自己的身心健康,尽可能延长寿命,能够领取更多养老金。延长缴费年限:
养老金遵循“长缴多得”的原则,缴费年限越长,养老金待遇越高。因此,尽可能避免中途断缴,确保缴费时间更长。
例如,缴费15年只能领取基础比例的养老金,但缴费30年或40年,养老金的领取比例将显著提高。
》点击新社通app社保养老金规划,为您的退休生活加薪!
温馨提示:本数据仅供参考!具体需以当地有关法规为准!
以上就是安徽淮北退休人员养老金计算的全部内容,希望对你有帮助,欢迎关注新社通app解锁更多社保专业资讯。