四川成都社保退休能领多少钱?四川成都每月能拿到的钱取决于多个因素,包括缴费年限、缴费基数、社会平均工资等。本文介绍计算公式和提高待遇的方法,您可以更好地规划自己的养老生活。
2025年四川成都退休工资多少钱一个月?本文介绍了2025年养老金的计算方法。养老金的数额与缴纳养老保险的年限密切相关,但具体的计算还需要参照养老金的计算公式。下面新社通小编带您了解2025年养老金的计算方法的详情。
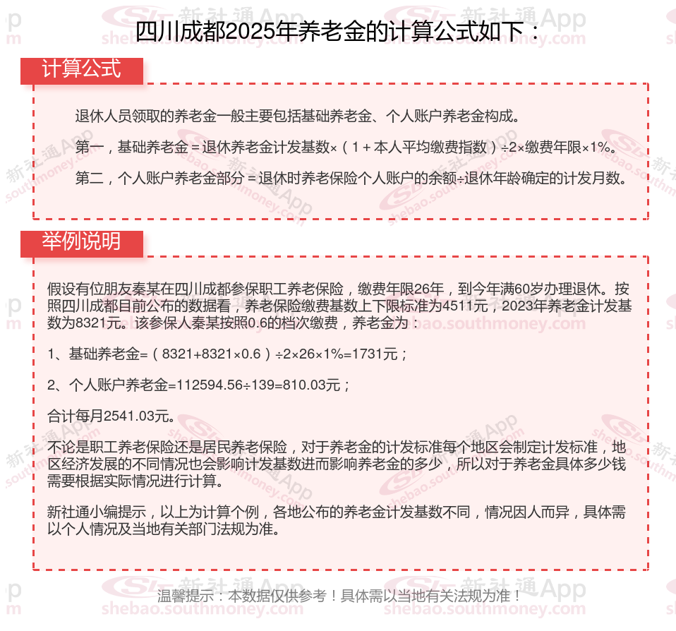
四川成都社保退休工资计算方法及公式2024年最新(计算器)

如何查询个人养老保险账户余额?职工养老保险的查询方式主要有以下几种:微信查询:
打开微信,点击“我”页面中的“服务”选项。
在“生活服务”栏找到“城市服务”并点击进入。
进入页面后,在热门服务中选择“社保综合”。
选择本地的社保查询入口,以北京为例,点击“北京社保查询”。
在打开的页面中,选择“基本养老保险”即可查看缴费记录。网上查询:
参保人员可以登录当地社保局的网站,找到养老保险查询板块。
输入个人的身份证号码、社保卡的密码以及验证码(如果设置了的话),即可查询到个人的社会养老保险账户余额以及缴费信息。
注意,初始密码可能是身份证后六位,如果已更改过,请使用更改后的密码。
部分地区还支持使用APP或微信公众号进行查询。柜台查询:可以直接携带个人身份证件前往当地社保部门进行查询;自助终端查询:
在一些社保服务大厅或社保经办机构,会设有自助查询终端。
您可以通过这些终端输入个人信息,自助查询养老保险的相关情况。
四川成都个人养老金计发月数是什么?(附计发月数一览表)
养老金计发月数指的是养老金待遇计划发放的月数。这个数值是根据城镇人口平均估计寿命、退休年龄以及基金投资收益率等多个因素来确定的。目前,60岁、55岁和50岁退休职工的个人账户养老金的计发月数分别为139个月、170个月和195个月。
然而,这个计发月数并非一成不变。随着记账利率的变化、退休金增长方案的调整以及人均预期寿命的延长等因素,养老金计发月数可能会发生变化。因此,具体的养老金计发月数应以当时的法规为准。
为了获取最准确的信息,建议定期查阅相关的方案或咨询当地的社保部门。同时,了解养老金计发月数的含义和影响因素,也有助于更好地规划个人的养老保险。

温馨提示:本数据源于网络,仅供参考!具体需以当地具体法规为准!
以上就是四川成都养老金计算的全部内容,希望对你有帮助,欢迎关注新社通app解锁更多社保专业资讯。