南京社保养老金计算主要由基础养老金和个人账户养老金组成。本文将为您详细介绍新的养老金计算公式,并提供具体的计算步骤和示例,让您提前了解自己的养老金待遇
南京退休金的计算方法是什么?据新社通app获悉,在社会保险日益完善的当今社会,除了需要对安全、健康投保,对于自己的晚年生活投保同样重要。我们通常会在15年内持续的参保养老保险,以保证在退休后能领取到相应的养老金。那么在南京个人缴纳养老保险可以领到多少钱呢?下面就让新社通app小编为您详细介绍一下。
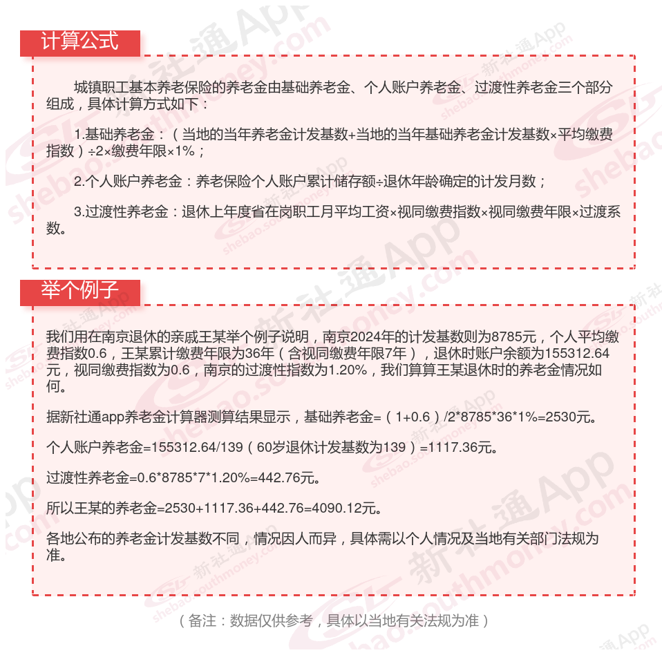
南京社保退休工资计算方法及公式2024年最新(附自动计算器)

》新社通小编提示,“新社通app养老金计算器”可以计算养老金哦!以下是操作链接,点击即可轻松测算你的养老金!
南京个人养老金计发月数是什么意思?
养老金计发月数指的是养老金待遇计划发放的月数。这个数值是根据城镇人口平均估计寿命、退休年龄以及基金投资收益率等多个因素来确定的。目前,60岁、55岁和50岁退休职工的个人账户养老金的计发月数分别为139个月、170个月和195个月。
然而,这个计发月数并非一成不变。随着记账利率的变化、退休金增长方案的调整以及人均预期寿命的延长等因素,养老金计发月数可能会发生变化。因此,具体的养老金计发月数应以当时的法规为准。
为了获取最准确的信息,建议定期查阅相关的方案或咨询当地的社保部门。同时,了解养老金计发月数的含义和影响因素,也有助于更好地规划个人的养老保险。
养老金个人账户余额查询怎么查?
以下是一些常见的查询养老金个人账户金额的方法:
1、社保网站查询
(1)登录社保网站:通过社保网站,您可以查询到自己的养老金个人账户金额、缴费记录等信息。
(2)注册和登录账户:在社保网站上注册并登录自己的账户,通常需要提供个人信息和证件号码等。
(3)查询养老金个人账户金额:在登录后,您可以在网站上查询到自己的养老金个人账户金额。通常可以查看缴费记录、账户余额等信息。
2、社保APP查询
(1)下载社保APP:在应用商店或网站下载所在地区的社保APP。
(2)注册和登录账户:在APP上注册并登录自己的账户,通常需要提供个人信息和证件号码等。
(3)查询养老金个人账户金额:在登录后,您可以在APP上查询到自己的养老金个人账户金额。通常可以查看缴费记录、账户余额等信息。
3、社保窗口查询
(1)前往社保窗口:您可以前往所在地区的社保窗口查询自己的养老金个人账户金额。
(2)携带相关证件:在前往窗口查询时,需要携带相关证件,如身份证、社保卡等。
(3)咨询工作人员:在窗口咨询工作人员,他们会帮助您查询自己的养老金个人账户金额。
请注意,不同的地区和机构可能提供不同的查询方式,您可以根据自己所在地的具体情况选择适合的查询方法。
(备注:数据仅供参考,具体以当地有关法规为准)
以上就是南京养老金计算的全部内容,希望对你有帮助,欢迎关注新社通app解锁更多社保专业资讯。