上海社保退休后每月领多少钱?养老金的计算公式是:月养老金=基础养老金+个人账户养老金。“本人缴费工资平均指数”每个单位是不相同的,一般在0.6至3之间,即以计算年度在岗职工平均工资60%至300%为基数缴费,主要是考虑收入水平的差异,收入高缴费指数就高,但不超过3。
当我们社保缴费满后达到退休年龄,许多人都会好奇,上海每个月究竟能够领取多少养老金呢?据新社通app获悉,不同地区在养老金计算上可能存在差异,有的地方采用平均工资作为计算基础,而有的地方则更侧重于个人账户的累计金额。这种差异使得养老金的计算变得更为复杂,但也更加贴近当地的实际情况。
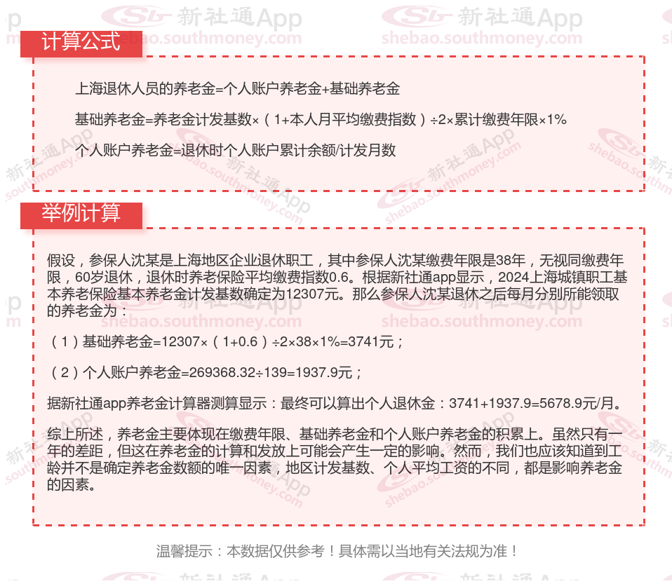
为了更加精确地了解自己未来每月能够领取的养老金金额,我们需要深入了解并掌握养老金的计算方法通过了解养老金的计算方式和影响因素,我们可以更好地规划自己的退休生活,确保生活质量不会因为退休而大幅下降。那么,社保交退休,每月能领取多少钱的养老金?下面随新社通app小编一起来看看上海2025年养老金计算公式。
上海多少岁可以领退休金?2024年最新法定退休年龄是多少?
法定的企业职工退休年龄是男干部、职工年满60周岁,女干部年满55周岁,女职工年满50周岁。然而,对于从事井下、高温等繁重体力劳动或其他有害身体健康工作的职工,法定退休年龄是男职工年满55周岁,女职工年满45周岁。如果职工因病或非因工致残,完全丧失劳动能力,那么退休年龄为男职工年满50周岁,女职工年满45周岁。
请注意,具体的退休年龄可能因方案调整、地区差异等因素而有所不同。因此,在规划退休计划时,建议咨询相关部门或专业人士以获取最准确的信息。
上海社保退休工资计算方法及计算公式2024年最新(附在线计算器)

》点击新社通app养老金计算器,轻松测算你的养老金!
个人养老金计发月数是什么?139个月是怎么来的?(附计发月数一览表)
个人养老金计发月数是指养老金待遇计划发放的月数是根据职工退休时城镇人口平均预期寿命、退休年龄、利息等因素确定的。这个数值用来计算个人账户养老金的发放金额。具体来说,个人账户养老金的计算公式为:个人账户累计额除以计发月数。因此,计发月数的大小直接影响到每月领取的养老金金额。
目前,对于不同年龄段的退休职工设定了不同的养老金计发月数。一般来说,退休年龄越早,计发月数越大,退休时计发的个人账户养老金相对越低;退休年龄越晚,计发月数越小,退休时计发的个人账户养老金水平相对越高。例如,60岁退休的职工,其个人账户养老金的计发月数为139个月;55岁退休的职工,计发月数为170个月;而50岁退休的职工,计发月数则为195个月。
请注意,养老金计发月数可能会随着时间和方案的变化而有所调整。为了获取最准确的信息,建议向当地的社保局咨询或查阅最新的养老保险方案。

养老金和养老保险是一回事吗?
不是一回事,养老金和养老保险是两个完全不同的概念,养老金是一种养老保险待遇,主要是保证职工退休后的基本生活需要,而基本养老保险是职工和个人按照养老保险缴费基数缴纳的一项社会保险金,所以两者在本质上就不是一回事。
职工在退休后领取养老金时,需要同时满足以下三个条件,才能按月领取基本养老金。
【1】 达到法定退休年龄,并已办理退休手续;
【2】 所在单位和个人依法参加养老保险并履行了养老保险缴费义务;
【3】 个人缴费至少满15年(过渡期内缴费年限包括视同缴费年限)。目前,企业职工法定退休年龄为:男职工60岁;从事管理和科研工作的女职工55岁;从事生产和工勤辅助工作的女职工50岁,自由职业者、个体工商户女年满55周岁。
综合介绍来看,对于职工来说,退休后想要领取基本养老金的有一项前提就是必须缴纳了基本养老保险,一般都是由用人单位和职工共同缴纳基本养老保险费,如果是没有雇工的个体工商户或者没有单位的灵活就业人员等就需要个人承担基本养老保险费,具体养老保险费按照每年参保地公布的养老保险缴费基数来确定。
温馨提示:本数据仅供参考!具体需以当地有关法规为准!
以上就是上海养老金计算的全部内容,希望对你有帮助,欢迎关注新社通app解锁更多社保专业资讯。