资阳社保退休能领多少钱?资阳每月能拿到的钱取决于多个因素,包括缴费年限、缴费基数、社会平均工资等。本文介绍计算公式和提高待遇的方法,您可以更好地规划自己的养老生活。
当我们社保缴费满后达到退休年龄,许多人都会好奇,资阳每个月究竟能够领取多少养老金呢?据新社通app获悉,不同地区在养老金计算上可能存在差异,有的地方采用平均工资作为计算基础,而有的地方则更侧重于个人账户的累计金额。这种差异使得养老金的计算变得更为复杂,但也更加贴近当地的实际情况。
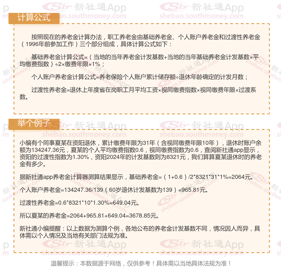
为了更加精确地了解自己未来每月能够领取的养老金金额,我们需要深入了解并掌握养老金的计算方法通过了解养老金的计算方式和影响因素,我们可以更好地规划自己的退休生活,确保生活质量不会因为退休而大幅下降。那么,社保交退休,每月能领取多少钱的养老金?下面随新社通app小编一起来看看资阳2025年养老金计算公式。
资阳社保退休工资计算方法及公式2024年最新(计算器)

》点击新社通app养老金计算器,轻松测算你的养老金!
资阳个人养老金计发月数一览表
不同的退休年龄对应着不同的养老金计发月数。目前,60岁、55岁和50岁退休职工的个人账户养老金的计发月数分别为139个月、170个月和195个月。养老金计发月数指的是养老金待遇计划发放的月数。这些计发月数是根据城镇人口平均估计寿命、退休年龄、基金投资收益率等因素得出的。
使用计发月数计算养老金待遇时,个人账户养老金是通过个人账户储存额除以计发月数来核定的。这意味着,在退休人员去世时,其个人账户余额应该正好发放完毕,实现账户基金精算自平衡。
值得注意的是,虽然自2005年以来,养老金计发月数的标准一直未变,但实际上,影响计发月数的因素,如记账利率和人均预期寿命等,已经发生了显著变化。因此,未来养老金计发月数是否会有所调整,是一个值得关注的问题。
总的来说,养老金计发月数是根据一系列复杂因素计算得出的,旨在确保养老金待遇的合理发放和账户基金的平衡。如需了解更多养老金计发月数的相关信息,建议查阅有关消息或咨询相关专业人士。

养老保险领取需要哪些条件?养老金的领取条件主要有以下几点:达到法定退休年龄。对于男性来说,通常是60周岁;对于女性工人(生产操作岗位),通常是50周岁;对于女性(管理和技术岗位),通常是55周岁。办理退休手续:在满足上述条件后,还需要经过劳动有关部门的批准,并办理相应的离退休手续。累计缴费年限满15年。个人需参加基本养老保险并完成法规的缴费年限,如果累计缴费不满15年,其个人账户储存额将一次性支付给本人,并终止养老保险关系。
温馨提示:本数据仅供参考!具体需以当地有关法规为准!
以上就是资阳养老金计算的全部内容,希望对你有帮助,欢迎关注新社通app解锁更多社保专业资讯。