临汾社保退休后每月领多少钱?养老金的计算公式是:月养老金=基础养老金+个人账户养老金。“本人缴费工资平均指数”每个单位是不相同的,一般在0.6至3之间,即以计算年度在岗职工平均工资60%至300%为基数缴费,主要是考虑收入水平的差异,收入高缴费指数就高,但不超过3。
养老金在线计算神器上线!只需输入缴费年限、基数和退休年龄,即可快速生成个性化养老金测算报告。
临汾多少岁可以领退休金?2024年最新法定退休年龄是多少?
根据有关法规,职工现行退休年龄是男性60周岁,女干部55周岁,女工人50周岁。此外,对于从事井下、高温等繁重体力劳动或其他有害身体健康工作的职工,法定退休年龄是男职工年满55周岁,女职工年满45周岁。因病或非因工致残,由医院证明并经有关部门确认完全丧失劳动能力的,退休年龄为男年满55周岁、女年满45周岁。
请注意,这些法规可能会根据具体情况有所变化,并且不同行业、职业或地区可能存在一些特殊的退休方案。因此,具体的退休年龄可能因个人情况和所在地的具体方案而有所不同。为了获取最准确的信息,建议咨询所在地的社保部门或相关机构。
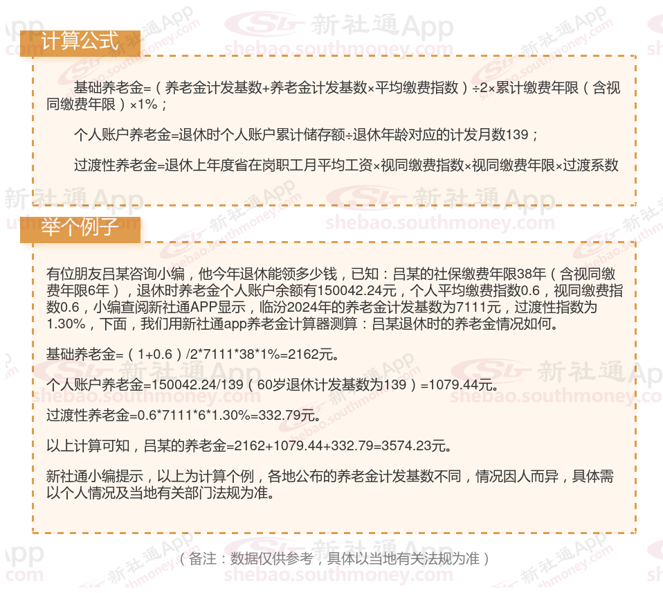
临汾社保退休工资计算方法及计算公式2024年最新(附在线计算器)

》点击新社通app养老金计算器,轻松测算你的养老金!
个人养老金计发月数是什么?139个月是怎么来的?(附计发月数一览表)
不同的退休年龄对应着不同的养老金计发月数。目前,60岁、55岁和50岁退休职工的个人账户养老金的计发月数分别为139个月、170个月和195个月。养老金计发月数指的是养老金待遇计划发放的月数。这些计发月数是根据城镇人口平均估计寿命、退休年龄、基金投资收益率等因素得出的。
使用计发月数计算养老金待遇时,个人账户养老金是通过个人账户储存额除以计发月数来核定的。这意味着,在退休人员去世时,其个人账户余额应该正好发放完毕,实现账户基金精算自平衡。
值得注意的是,虽然自2005年以来,养老金计发月数的标准一直未变,但实际上,影响计发月数的因素,如记账利率和人均预期寿命等,已经发生了显著变化。因此,未来养老金计发月数是否会有所调整,是一个值得关注的问题。
总的来说,养老金计发月数是根据一系列复杂因素计算得出的,旨在确保养老金待遇的合理发放和账户基金的平衡。如需了解更多养老金计发月数的相关信息,建议查阅有关消息或咨询相关专业人士。

基本养老金和个人账户养老金的区别?
【1】账户设立方式不同
基础养老金没有单独的账户,而是由社会统筹基金进行管理。而个人账户养老金则为每个职工建立专门的账户,用于记录其缴费额度和投资收益情况。
【2】缴费比例不同
基础养老金的缴费由用人单位负责16%,职工负责8%,合计24%。而个人账户养老金的缴费由用人单位负责8%,职工负责8%,合计16%。
【3】计算方法不同
基础养老金的计算公式为(全省上一年度所有员工的平均工资+本人指数化工资)除以2倍缴费年限乘以1%。而个人账户养老金的计算公式为个人缴纳养老金总额除以计发月数。
【4】发放方式不同
基础养老金是按月发放,其金额会随着社会平均工资水平和物价水平的变化而调整。而个人账户养老金可以按月、季、年或一次性发放,其金额会根据个人账户资金余额的变化而进行调整。
【5】风险承担不同
基础养老金,保证职工能够按时领取足额养老金。而个人账户养老金的风险由职工个人承担,其金额受到投资收益和寿命等因素的影响。
温馨提示:本数据仅供参考!具体需以当地有关法规为准!
以上就是临汾养老金计算的全部内容,希望对你有帮助,欢迎关注新社通app解锁更多社保专业资讯。