南京的养老保险缴费满15年后,退休人员可以按月领取养老金。具体能领取多少养老金,与个人的缴费年限、缴费基数以及个人账户积累的金额等因素有关。南京养老金的计算方法是以个人参加社会保险领取的基本养老金为基础,再加上个人账户养老金。基本养老金与个人缴费年限、缴费基数以及个人账户积累的金额等因素有关,而个人账户养老金则与个人账户储存额和计发月数有关。
退休后每月养老金到底能领多少?社保交满15年只是起点,缴费年限越长待遇越高!本文详解养老金计算公式,并附免费在线计算器链接,输入数据即可快速估算您的退休收入。
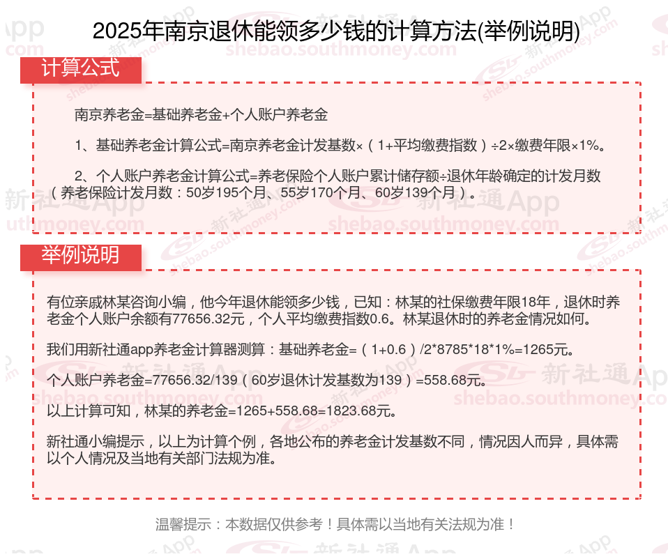
一、南京养老金计算方法及计算方法举例(在线计算器)

》点击新社通app养老金计算器,轻松测算你的养老金!
二、南京养老保险最低要交多少钱?举例说明
据新社通app获悉,南京养老保险缴费金额的计算通常基于缴费基数和缴费比例。以下是一个具体的计算举例:
南京假设某职工养老保险的缴费基数为4494元,单位缴费比例为16%,个人缴费比例为8%。
据新社通app养老保险计算器显示:养老保险费=养老保险缴费基数×单位缴费比例+养老保险缴费基数×个人缴费比例。
那么,该职工的单位应缴养老保险费为:4494元×16%=719.04元;
该职工个人应缴养老保险费为:4494元×8%=359.52元。
据新社通app养老保险计算器显示,该职工每月应缴的养老保险费总额为:719.04元+359.52元= 1078.56元。
请注意,这只是一个示例计算,实际缴费金额会根据具体的缴费基数和缴费比例而有所不同。此外,养老保险方案也会随时间变化,建议在实际计算时参考最新的方案法规。》点击新社通app养老保险计算器,轻松测算你的养老保险缴纳金额!
温馨提示:本数据仅供参考!具体需以当地有关法规为准!
三、养老保险要交多少年才可以领养老金
15年,养老保险至少要交满15年才可以领退休金。不管是城镇职工养老保险,还是居民养老保险,用户都需要累计缴费年限15年才可以享受退休的养老金。当养老保险缴纳年限达到15年,用户依旧可以继续缴纳费用,那么退休后可以领取的资金也会更多。
需要注意的是,养老保险需要连续缴纳,如果断缴的时间比较长的话可能会导致累计年限减少,所以一般情况下可以养老保险断缴时间不要超过3个月,不然可能就会重新累计缴纳年限了。
以上就是南京养老金计算方法全部内容,希望对你有帮助,欢迎关注新社通app解锁更多社保专业资讯。