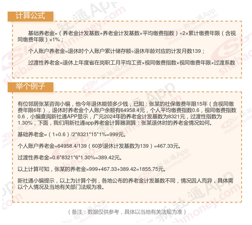
据新社通app获悉,广元养老保险是为了保证人们在老年时能够拥有稳定的经济来源,确保基本生活需求得到满足。然而,很多人并不清楚如何计算自己未来能够领取多少养老金?广元养老保险要交多少钱?下面,我们将详细介绍养老保险金的计算方法及在线计算器。

》智能养老金规划,让未来更可期!快来点击领取您的养老金专属规划方案!
养老金发放的具体流程包括社保局在每月10日轧账后,经过数据核对、请款等环节,一般在15日前将款项拨付到各养老金代发银行,再由银行发放到领取养老待遇人员的账户。
养老金发放标准:基础养老金月标准以当地上年度在岗职工月平均工资和本人指数化月平均缴费工资的平均值为基数,缴费每满1年发给1%。个人账户养老金月标准为个人账户储存额除以计发月数。过渡性养老金月标准以本人指数化月平均缴费工资为基数,“统账结合”前的缴费年限每满1年发给1.2%。
发放流程与时间节点:
社保局对于养老金的发放一般会在每月10日进行轧账,之后还需经过数据核对、请款等几个环节。通常在15日前,款项会被拨付到各养老金代发银行,再由银行发放到领取养老待遇人员的账户。因此,在正常情况下,离退休人员在每月15日至20日就能领到当月的养老金。但请注意,银行发放到离退休人员账户也需要一定时间,如果碰上节假日等特殊情况,发放时间可能会稍有延后。
?节假日?:如果养老金发放日遇到节假日,可能会顺延至节假日后的第一个工作日发放。
?法规调整?:在某些情况下,如法规调整或系统升级等,养老金的发放时间也可能会有所变化。此时,建议退休人员及时关注当地社保部门或人社部门的信息,以了解最新的发放时间。
《社会保险法》第十六条 参加基本养老保险的个人,达到法定退休年纪时累计交费满十五年的,按月领取基本养老金。退休后次月开始能够由社保中心发放退休薪水,具体情况请询问当地的社保组织。解决退休手续参保人应在达到法定退休年纪前一个月(延缴的参保人在交费满年限的当月)到社保局解决退休手续参保人解决退休时,需提交以下资料:
(1)须填写《退休人员申请表》(一式两份单位或居委会盖章)
(2)本人一寸彩色照片一张
(3)身份证复印件一张。养老保险最低交纳年限为180个月即15年时间,能够多交,到时就能够多领取。同时,养老保险能够累计计量交纳年限,即断断续续交纳是应予的。医疗保险至少需要交纳2530年,达到退休年纪就能够申请享受养老金待遇和医疗报销(只要续费平时也是能够的)。现在的退休年纪为:男性60岁,女性55岁。当然从事高风险工种,失去劳动本领等特殊情况能够申请提前退休并领取养老金待遇。
养老保险断交多久作废?
如果打算离职待业、从城市回老家……养老保险因此中断缴费,之前缴纳的钱会过期作废吗?记录会清0吗?还能领养老金吗?
人力资源部表示,养老保险出现断缴,参保记录不会清0!社保经办机构会保留基本养老保险关系,保存全部参保缴费记录,个人账户储存额也会连续计算利息,已缴的养老保险费不会白缴。若累计缴费满15年,达到法定退休年龄,就可以按月领取基本养老金。
人力资源部同时提醒,长时间断缴,相应的累计缴费时间就会相对较短,个人账户累计储存额会相对较少,最后到手的养老金也会相对较少。如果长时间中断社保缴费,到法定退休年龄时缴费年限不够,那领取养老金的时间也要相应延后。
详解:养老金到底何时能开始领取?
关于养老金多久可以领的问题,主要取决于两个条件:达到法定退休年龄和满足养老保险的最低缴费年限。
缴费年限:
根据《中华人民共和国社会保险法》的法规,参加基本养老保险的个人,在达到法定退休年龄时,需要累计缴费满十五年,才能按月领取基本养老金。
人社部确切法规,从2025年1月1日至2029年12月31日,领取养老金的最低缴费年限为15年,方案并未发生改变。这意味着在这5年内退休的人员,只要社保累计缴费满15年,就能够按月领取退休金。
从2030年1月1日起,最低缴费年限将发生变化,每年增加6个月,直至2040年涨到20年。这一调整旨在应对人口老龄化挑战,增强养老基金的积累,使养老金体系更具可持续性。
达到法定退休年龄:
男年满60周岁,女年满55周岁(或50周岁,具体视情况而定,如从事特殊工种或因病致残等可能有提前退休的法规)。
因伤残、疾病等原因丧失劳动能力且失去生活来源的,经县级农村社会养老保险经办机构批准,可以提前到男年满55周岁、女年满50周岁领取养老金。
养老金领取年限
1.终身领取:
只要领取人还在世,就可以一直领取养老金。即使个人账户养老金已经用完,仍然会继续按照原标准计发。
养老金的领取保证期为10年。若被保险人领取养老金期间不足10年死亡,剩余年限的养老金可由其指定的受益人或者法定继承人领取。若被保险人领取养老金时间满10年仍健在,则继续按原标准领取养老金,直至死亡当月止。
2.养老金增长机制:
个人养老金还会逐年根据社会在岗职工的月平均工资的增加而增长。因此,活得越久,领取的养老金总额就越多。
总之,养老金的领取时间取决于参保人员的法定退休年龄和养老保险的最低缴费年限。随着方案的调整和完善,这些条件也可能会发生变化。因此,参保人员及时关注方案动态并咨询相关部门以获取最新信息。
温馨提示:本数据源于网络,仅供参考!具体需以当地具体法规为准!