山西太原社保退休能领多少钱?每个人领取退休金额的标准是什么?每月能拿到的钱取决于多个因素,包括缴费年限、缴费基数、社会平均工资等。本文介绍计算公式和提高待遇的方法,您可以更好地规划自己的养老生活。
当我们社保缴费满后达到退休年龄,许多人都会好奇,山西太原每个月究竟能够领取多少养老金呢?据新社通app获悉,不同地区在养老金计算上可能存在差异,有的地方采用平均工资作为计算基础,而有的地方则更侧重于个人账户的累计金额。这种差异使得养老金的计算变得更为复杂,但也更加贴近当地的实际情况。
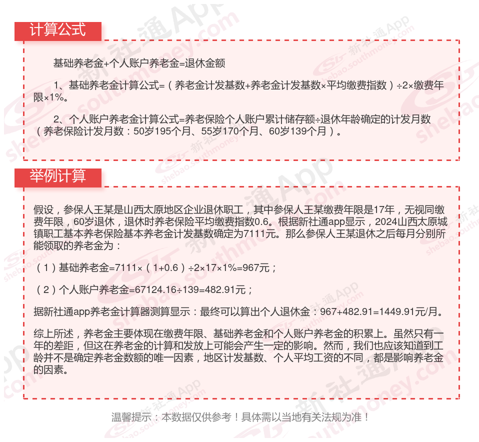
为了更加精确地了解自己未来每月能够领取的养老金金额,我们需要深入了解并掌握养老金的计算方法通过了解养老金的计算方式和影响因素,我们可以更好地规划自己的退休生活,确保生活质量不会因为退休而大幅下降。那么,社保交退休,每月能领取多少钱的养老金?下面随新社通app小编一起来看看山西太原2025年养老金计算公式。
社保退休能领多少,山西太原养老金计算方法2024最新

》点击新社通app养老金计算器,轻松测算你的养老金!
职工养老个人账户余额怎么看?养老保险查询个人账户的几种方法如下:电话查询
全国统一查询电话:拨打12333,这是统一的社保查询电话。在拨通电话后,按照语音提示,提供个人姓名、社保卡号、身份证号等信息,即可查询到职工养老保险的缴费明细、缴费时间等详细情况。
地区性查询电话:在部分地区,可能需要在12333前加上本地区的区号,以拨打当地的职工养老保险查询热线。现场查询:
参保人可以到养老保险关系所在的经办机构,通过电脑多媒体查询养老保险系统或向工作人员询问查询自己的养老保险缴费情况。
也可以携带身份证到各区社会保险经办机构业务办理大厅查询。自助终端查询:
在社保经办机构或指定的自助终端机上,通过刷身份证或输入相关信息进行查询。上网查询:
登陆所在城市的社会保险业务网站,点击“个人社保信息查询”窗口,输入本人身份证和密码(密码是您的社保证编号或者身份证出生年月),即可查询本人参保信息。
登录当地人社网站,然后点击“养老保险个人账户查询”栏,在“养老保险个人账户查询”的方框中输入身份证号码和密码(或社保号),然后点击“查询”按钮即可。微信查询:
打开微信,点击“钱包”。
在“腾讯服务”中找到“城市服务”。
点击进入后,可以看到“社保查询”入口。
点击进入后,输入自己的身份证号码和密码,即可查询。支付宝查询:
打开支付宝,点击“更多”。
找到“便民生活”栏,点击“城市服务”。
点击“社保查询”,输入相关信息进行查询。
如何提高养老金?提高养老金的路径,你知道几个?提高养老金是一个涉及多方面因素的问题,可以从以下几个方面入手:增加缴费年限:缴费年限是影响养老金待遇的重要因素。尽量延长缴费年限,可以让你的养老金待遇更高。提高缴费基数:在经济条件允许的情况下,提高个人缴费基数,以增加个人账户的积累。关注自身健康,延长寿命:
养老金是终身制的,只要活着就会源源不断地发放。因此,关注自己的身心健康,尽可能延长寿命,能够领取更多养老金。选择经济发达城市参保
城市选择:在经济发达的城市缴纳社保,会获得更好的养老金待遇。这是因为社会平均工资水平对养老金待遇有很大影响。
》点击新社通app社保养老金规划,为您的退休生活加薪!
温馨提示:本数据源于网络,仅供参考!具体需以当地具体法规为准!
以上就是山西太原退休人员养老金计算的全部内容,希望对你有帮助,欢迎关注新社通app解锁更多社保专业资讯。