社保即社会保险,是一种为丧失劳动能力、暂时失去劳动岗位或因健康原因造成损失的人口提供收入或补偿的一种社会和经济体系。
那么,2025年灵活就业人员怎么交社保?根据新社通app-社保缴费查询工具提供的2025社保缴费标准详情数据:

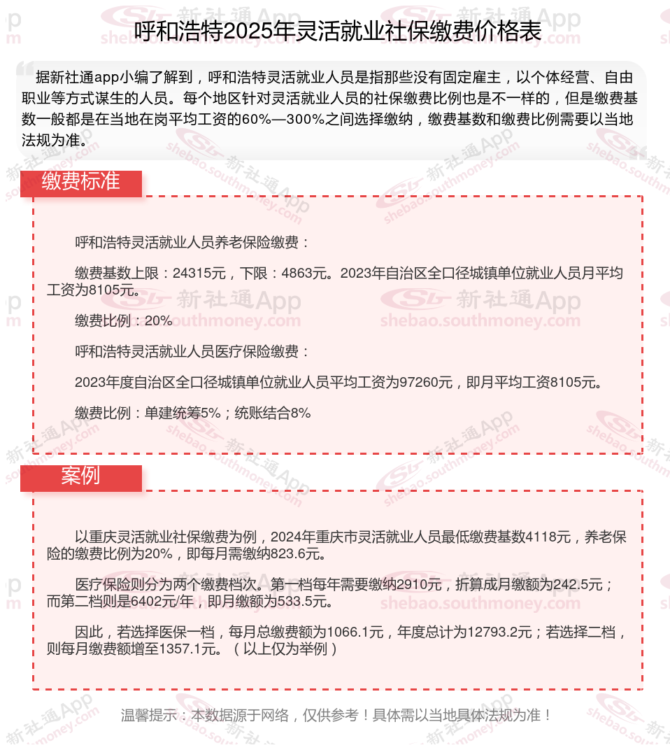
据新社通app数据显示,呼和浩特养老保险缴费基数2024-2025年最新标准如下:
呼和浩特灵活就业人员基本养老保险缴费基数暂按不低于4863元;
缴费比例:个人承担20%;养老保险缴费个人972.6元。
(注:本文数据仅供参考,具体以当地缴费标准为准)
什么是社保缴纳基数?
社保最低缴费基数是社保缴费的基准,不同地区可能有所不同。一般来说,社保最低缴费基数是根据当地职工上一年度申报个人所得税的工资、薪金税项的月平均额来确定。具体而言,有以下几种情况:
一、当职工缴费工资高于所在地上年度社会平均工资300%时,以所在上年度社会平均工资的300%为缴费基数。
二、当职工缴费工资低于所在地上年度社会平均工资60%时,以所在地上年度社会平均工资的60%为缴费基数。
温馨提示:本数据源于网络,仅供参考!具体需以当地具体法规为准!