据新社通app数据显示,衡水灵活就业养老保险的缴费基数为:3920.55元。灵活就业人员参保缴费的比例为个人20%。
另外,需要注意的是,这些缴费标准可能会随着时间和方案的变化而调整。建议查阅相关消息或咨询当地社保部门。
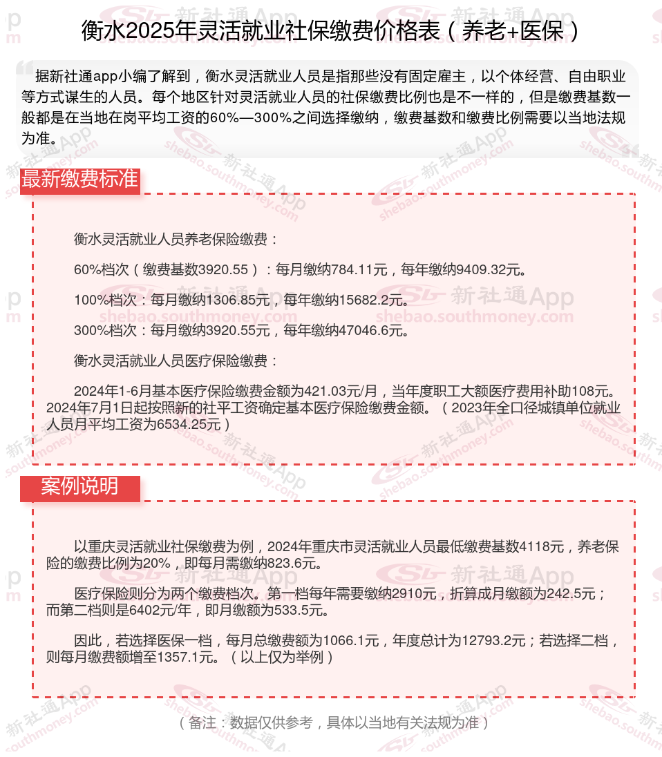
(注:本文数据仅供参考,具体以当地缴费标准为准)
打工人买社保一个月费用要交多少钱?每月需要缴纳多少费用?根据新社通app-社保缴费查询工具提供的2025社保缴费标准详情数据如下:

灵活就业人员养老保险缴费算法
灵活就业人员参保费率一般为20%(8%计入个人账户),可选择社会平均工资的60%、100%、300%等各种档位作为缴费基数:
缴费金额=社会平均工资×档位×20%计入个人账户=社会平均工资×档位×8%,
退休金的多少受哪些具体条件的影响呢?
退休年龄:每个退休年龄的计发月数都不一样,根据退休年龄来确定计发月数,计算个人账户养老金,
缴费工资:缴费工资也是确定基本养老金数额的重要因素。缴费工资越高,个人养老保险账户中的累计金额就越多,从而影响到退休金的发放。
社保缴费基数是指参保人员在一个社保年度内缴纳社会保险费的计算基数,它一般根据参保人员上一年度的月平均工资来确定。具体来说,社保缴费基数一个上下限范围,通常为该地区上年度社会月平均工资的60%至300%。如果参保人员的月平均工资低于下限,则按下限作为缴费基数;如果高于上限,则按上限作为缴费基数;如果介于两者之间,则按实际月平均工资作为缴费基数。
(备注:数据仅供参考,具体以当地有关法规为准)