据新社通app数据显示,潮州企业灵活就业养老保险的缴费基数为:4190元。
缴费比例:在企业参保缴费的情况下,单位缴纳比例为14%,个人缴纳比例为8%。而灵活就业人员参保缴费的比例为个人20%。
另外,需要注意的是,这些缴费标准可能会随着时间和方案的变化而调整。为了获取最新的潮州灵活就业养老保险缴费标准信息,建议查阅相关消息或咨询当地社保部门。总的来说,了解并遵守当地的养老保险缴费标准是每个人的责任,也是保证个人权益的重要方案。
(注:本文数据仅供参考,具体以当地缴费标准为准)
潮州个人社保缴纳金额怎么计算?根据新社通app-社保缴费查询工具提供的最新数据如下:

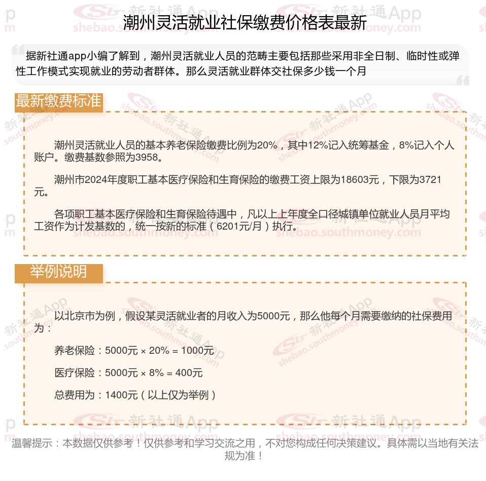
潮州灵活就业人员的基本养老保险缴费比例为20%,其中12%记入统筹基金,8%记入个人账户。缴费基数参照为3958。
潮州市2024年度职工基本医疗保险和生育保险的缴费工资上限为18603元,下限为3721元。
各项职工基本医疗保险和生育保险待遇中,凡以上上年度全口径城镇单位就业人员月平均工资作为计发基数的,统一按新的标准(6201元/月)执行。
温馨提示:本数据源于网络,仅供参考!具体需以当地具体法规为准!