社保个人交需要多少钱一个月?根据新社通app-社保缴费查询工具提供的2025社保缴费标准详情数据如下:

灵活就业社保的缴费比例全部由个人承担,养老保险的缴费比例为20%。此外,灵活就业人员的缴费基数可以选择当地上年度在岗职工平均工资的60%-300%之间的任意比例。
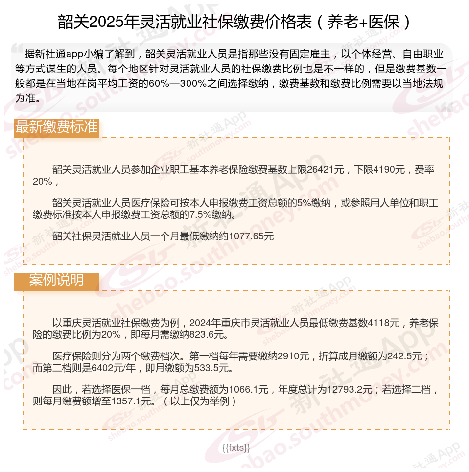
据新社通app数据显示,韶关灵活就业养老保险缴费基数2024-2025年最新标准如下:
2025年韶关城镇职工社会保险缴费基数用人单位及其职工(包括有雇工的个体工商户及其雇工)分别按2024年度全口径省平的60%(4190元/月)和300%(26421元/月)核定缴费基数的下限和上限执行。
个人缴费比例:20%;
(注:本文数据仅供参考,具体以当地缴费标准为准)