今天聊一下灵活就业人员社保缴费问题!
四川广元灵活就业人员社保缴费最低标准来了!养老金高低由缴费基数确定,提高缴费年限更划算。选择缴费档次时应考虑个人经济状况和养老需求。下面随新社通app小编一起了解四川广元灵活就业人员社保的详情吧。
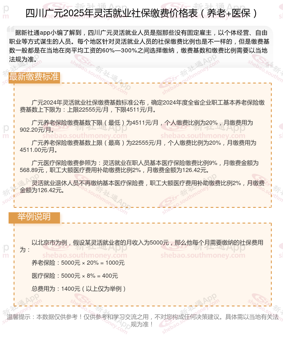
据新社通app数据显示,四川广元灵活就业养老保险缴费基数2024-2025年最新标准如下:
2025年四川广元城镇职工社会保险缴费基数用人单位及其职工(包括有雇工的个体工商户及其雇工)分别按2024年度全口径省平的60%(4511元/月)和300%(22555元/月)核定缴费基数的下限和上限执行。
个人缴费比例:20%;
(注:本文数据仅供参考,具体以当地缴费标准为准)
灵活就业人员自己交保险一个月多少钱?四川广元自由职业社保缴纳金额是怎么计算?根据新社通app-社保缴费查询工具提供的最新数据如下:

广元2024年灵活就业社保缴费基数标准公布,确定2024年度全省企业职工基本养老保险缴费基数上下限为:上限22555元/月,下限4511元/月。
广元养老保险缴费基数下限(最低)为4511元/月,个人缴费比例为20%,月缴费用为902.20元/月。
广元养老保险缴费基数上限(最高)为22555元/月,个人缴费比例为20%,月缴费用为4511.00元/月。
广元医疗保险缴费参照为:灵活就业在职人员基本医疗保险缴费比例9%,月缴费金额为568.89元,职工大额医疗费用补助缴费比例2%,月缴费金额为126.42元。
灵活就业退休人员不再缴纳基本医疗保险费,职工大额医疗费用补助缴费比例2%,月缴费金额为126.42元。
若您想了解自己的社保缴费明细,可点击下方查询
新社通社保计算器计算所得,数据仅供参考。
退休金子女可以继承吗?
退休金是可以继承的。以下是对退休金继承问题的详细介绍:
有遗嘱的情况:如果退休人员在生前立有有效的遗嘱,那么其退休金(包括个人账户余额和其他形式的退休金)将按照遗嘱的法规进行继承分割。
法定继承:在没有遗嘱的情况下,退休金将按照法定继承的顺序进行继承。根据《中华人民共和国民法典》的法规,遗产按照以下顺序继承:第一顺序为配偶、子女、父母;第二顺序为兄弟姐妹、祖父母、外祖父母。继承开始后,由第一顺序继承人继承,第二顺序继承人不继承;没有第一顺序继承人继承的,由第二顺序继承人继承。
退休金继承的申请流程
申请领取:继承人需要向退休人员所属的社会保险管理机构或单位提出申请,提交相关证明材料。
材料证明:一般需要提供死亡证明、继承人的身份证明、亲属关系证明等资料。
审核发放:社会保险管理机构或单位会对提交的材料进行审核,审核通过后,会将未领取的退休金发放给继承人。
退休金继承的注意事项
未领取部分的界定:继承人需要确定退休人员去世时未领取的退休金具体数额,可以通过查阅退休人员的社保记录或向相关部门咨询了解。
继承纠纷的解决:在多个继承人之间,可能会因为分配问题产生纠纷。在申请前,继承人之间达成一致看法,必要时可以通过法律途径解决。
法律法规的不统一:不同地区和单位对退休金继承的法规不完全一致,继承人应提前了解相关法规,避免不必要的麻烦。
综上所述,退休金是可以继承的,但具体继承方式需根据相关法律法规进行。如果退休人员在生前立有遗嘱,应按照遗嘱法规进行继承;如果没有遗嘱,则按照法定继承的顺序进行。
养老保险要交多少年可以领养老金?
法定退休年龄是指劳动者在符合特定条件下可以开始享受基本养老保险待遇的年龄。这一年龄限制由法律、法规,不同地区的法定退休年龄可能存在差异。法定退休年龄根据性别和工种的不同而有所区分。一般来说,男性的法定退休年龄为60周岁,而女性职工的法定退休年龄为50周岁,女性干部的法定退休年龄为55周岁。这些法规适用于大多数劳动者。然而,对于从事特殊工种的劳动者,法定退休年龄可能会有所不同。例如,从事井下、高空、高温、特别繁重体力劳动或其他有害身体健康的工作的劳动者,可能会享有提前退休的权益。此外,对于因病或非因工致残的劳动者,经过鉴定完全丧失劳动能力的,也可能会有提前退休的法规。
请注意,这些法规并非一成不变。随着社会经济的发展和人口老龄化的加剧,可能会对法定退休年龄进行适当调整。因此,具体的法定退休年龄应以当时的法律、法规和方案为准。为了获取最准确的信息,建议劳动者定期查阅相关法律法规和方案,或者咨询当地的有关部门。
温馨提示:本数据仅供参考!仅供参考和学习交流之用,不对您构成任何决策建议。具体需以当地有关法规为准!