灵活就业社保缴费比例与方式:需要个人全额承担,缴费比例通常较低,因为灵活就业人员的收入往往不稳定且可能较低。他们可以根据自己的经济状况选择缴费档次,具有一定的灵活性。以缴费基数4000元为例,灵活就业人员需支付的养老保险费用为800元/月(4000×20%),医保费用为320元/月(4000×8%)。
那么,海东灵活就业人员社保缴费标准2024-2025最新来了,交社保有什么好处?根据新社通app-社保缴费查询工具提供的2025社保缴费标准详情数据:

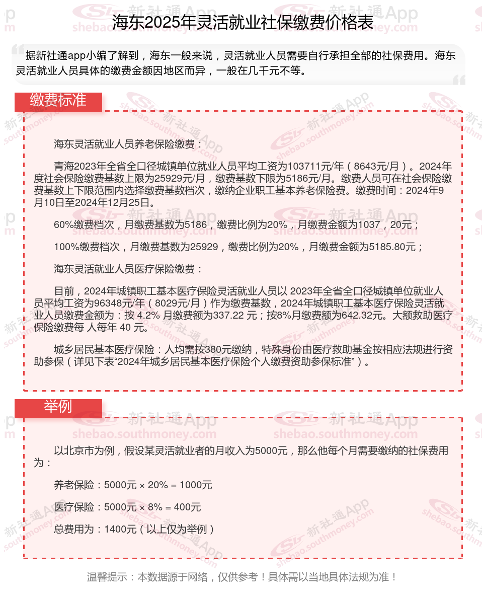
海东灵活就业人员养老保险缴费:
青海2023年全省全口径城镇单位就业人员平均工资为103711元/年(8643元/月)。2024年度社会保险缴费基数上限为25929元/月,缴费基数下限为5186元/月。缴费人员可在社会保险缴费基数上下限范围内选择缴费基数档次,缴纳企业职工基本养老保险费。缴费时间:2024年9月10日至2024年12月25日。
60%缴费档次,月缴费基数为5186,缴费比例为20%,月缴费金额为1037,20元;
100%缴费档次,月缴费基数为25929,缴费比例为20%,月缴费金额为5185.80元;
海东灵活就业人员医疗保险缴费:
目前,2024年城镇职工基本医疗保险灵活就业人员以 2023年全省全口径城镇单位就业人员平均工资为96348元/年(8029元/月)作为缴费基数,2024年城镇职工基本医疗保险灵活就业人员缴费金额为:按 4.2% 月缴费额为337.22 元;按8%月缴费额为642.32元。大额救助医疗保险缴费每 人每年 40 元。
城乡居民基本医疗保险:人均需按380元缴纳,特殊身份由医疗救助基金按相应法规进行资助参保(详见下表“2024年城乡居民基本医疗保险个人缴费资助参保标准”)。
》点击新社通app社保计算器,了解你的社保缴费明细!
新社通app数据所得,数据仅供参考。
养老保险断交是不是就作废了呢?
社保中途断交后是可以累计的,包括养老保险和医疗保险。
一、养老保险
根据《中华人民共和国社会保险法》第十六条,参加基本养老保险的个人,达到退休年龄时累计缴费满十五年的,按月领取基本养老金。因此,养老保险缴费是累计计算的,即使中途断交,只要累计缴费满十五年,达到法定退休年龄后仍可以按月领取基本养老金。
二、医疗保险
医保断交3个月以上可以累计使用,累计缴费年限不会清0,但连续缴费年限会重新开始计算。达到法定退休年龄时累计缴费达到年限的,退休后不再缴纳基本医疗保险费。所以,医疗保险也是累计计算的,断交后不会影响已累计的缴费年限。
交社保的目的主要就是为了公民在年老、疾病、工伤、失业、生育等情况下依法从社会获得物质帮助的权利。社保的作用是:
养老保险:确保退休后的生活来源缴纳社保的个人在退休后,可以享受到每月领取退休金的福利。退休金是根据个人在职时缴纳的社保费用和年限来计算的,可以确保退休后的基本生活来源。
医疗保险:医疗保险可用于日常的医疗报销,减轻参保人员在就医过程中的经济负担。同时,医疗保险还提供老年的医保待遇服务,确保参保人员在老年时能够享受到必要的医疗保险。
工伤保险:是发生工伤后可以获得赔偿。由单位缴费,职工个人不缴纳。
失业保险:在工作中,不少朋友会遇到单位倒闭,单位为了节省人效裁员等情况,一旦失业,我们就失去了经济来源,日常生活就会出现困难。而缴纳社保后,在失业期间我们可以领取失业补助金,并且还可以享受一些培训,促使我们快速再就业。
生育保险:如果有生育计划,缴纳社保后,在生育时间可以享受生育医疗费用报销,并且还可以领取生育津贴。
(备注:数据仅供参考,具体以当地有关法规为准)