据新社通app数据显示,山东济宁灵活就业养老缴费基数明细如下:
养老缴费缴费基数为:4416元;
个人缴费比例:20%;
(注:本文数据仅供参考,具体以当地缴费标准为准)
灵活就业社保缴费价格表来了!2024-2025年山东济宁灵活就业人员社保需要缴费多少钱一个月?根据新社通app-社保缴费查询工具提供的最新数据如下:

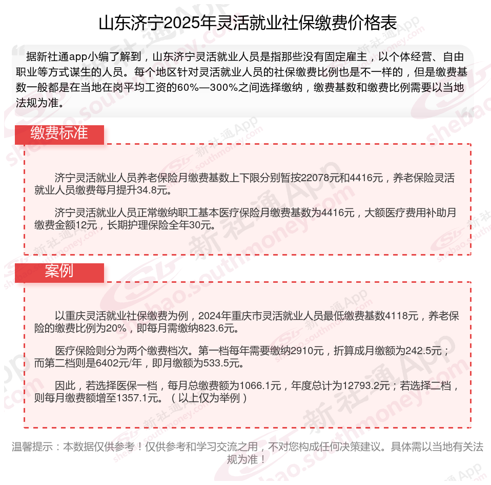
济宁灵活就业人员养老保险月缴费基数上下限分别暂按22078元和4416元,养老保险灵活就业人员缴费每月提升34.8元。
济宁灵活就业人员正常缴纳职工基本医疗保险月缴费基数为4416元,大额医疗费用补助月缴费金额12元,长期护理保险全年30元。
若您想了解自己的社保缴费明细,可点击下方查询
新社通社保计算器计算所得,数据仅供参考。
社保续交需要哪些手续?
社保断交后,个人可以选择续交,方式主要有以下几种:
一、通过单位续交
如果是单位职工,社保断交后可直接通过单位续交。联系单位的人事部门,按照相关流程办理社保续交手续。单位会根据职工的工资和社保法规,为职工缴纳相应的社保费用。
二、个人自行续交
对于灵活就业者或其他自主缴费的人员,需要自行前往当地社保局办理续交手续。具体流程如下:
准备相关材料,如身份证、户口本等有效证件;
前往户口所在地的社保服务中心,进行失业登记(如有需要);
申请办理个人缴费手续,根据个人经济状况选择合适的缴费基数和缴费档次;
按照要求的时间和要求缴纳社保费用。
三、通过支付宝等线上平台续交
部分地区已开通线上社保续交服务,如支付宝等。个人可通过这些平台完成社保续交操作。具体流程如下:
打开支付宝APP,点击“社保”选项;
进入社保页面后,点击“电子社保卡”选项;
在电子社保卡页面中,找到并点击“中断补缴”功能;
按照页面提示,完成补缴操作。
社保缴费的计算公式是:社保缴纳费用 = 社保基数 x 缴费比例
那么,社保基数到底是怎么确定的呢?上下限是怎么定的?
每年,社保基数的上下限是根据上年度统计局公布的省平均工资来确定的。具体来说,基数下限是上年度省平均工资的60%,而基数上限则是上年度省平均工资的300%。
(备注:数据仅供参考,具体以当地有关法规为准)