2025江西南昌4050补贴主要针对的是年龄在40岁以上的女性和50岁以上的男性,这些人群通常因为年龄较大而面临就业困难。
“灵活就业4050社保补贴”是指灵活就业困难人员社保补贴。该方案是对就业困难人员灵活就业后办理了就业登记手续并参加社会保险的,给予社会保险补贴。那么江西南昌4050灵活就业困难人员社保补贴标准是多少?江西南昌4050社保补贴需要符合什么条件?接下来随新社通APP小编了解一下最新资讯。
一、?4050补贴怎么查?4050补贴可以通过以下几种方式进行查询?:
4050补贴到账在保经办机构或支付宝查询到账。具体如下:
1、线下查询:可以携带身份证及社保卡前往当地社保经办机构的办理服务地方进行查询;
2、线上查询:可以通过支付宝或者所在城市的社保官网来进行查询。下面以支付宝为例,流程如下:
(1)进入支付宝页面,点击市民中心;
(2)进入市民中心页面,点击社保;
(3)进入社保页面,点击4050社保补贴查询即可。
通常申领年限为三年,女性满45周岁,男性55周岁申请的,补贴申领至退休(就是最长年限五年)达到退休年龄的就没有补贴了。
社保断缴的影响:
1、中断期间不计算工龄,将会亏损工龄的工资;
2、中断期间没有个人账户金的进入,将来造成个人账户减少,计算养老保险时会亏损;
3、中断医疗保险三个月以上,整个一年的医疗就没有了;
4、中断一个月的医疗保险不报销,连续三年才能报销;
5、到法定退休年龄是会将一生所中断的时间累加,累加中断12个月就会前推一年计算养老金。
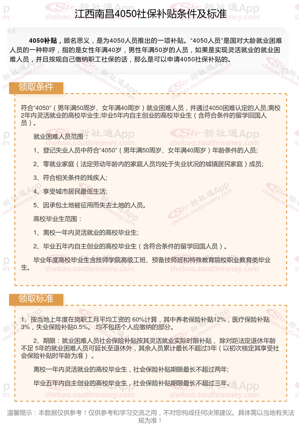
二、2025年江西南昌4050社保补贴标准,最新领取条件来了

三、2025年江西南昌如何申请灵活就业社保补贴
1、灵活就业人员到本人户口所在地街道(乡镇)社保事务所,交验《身份证》,残疾人需提交《中华人民共和国残疾人证》,《北京市就业失业登记证》(复印件),填写《灵活就业社会保险补贴申请表》。
2、社保所受理相关材料后对申请人的实际状况进行初审,符合条件的,报区县劳动部门;区县劳动部门对申请材料进行审核,符合条件的,报市劳动部门;市劳动部门对符合条件的下达批复。
3、社保所在接到批复后告知申请人,未获批准的,书面告知申请人。
四、2025年江西南昌不可以领取灵活就业4050社保补贴的六类人:
江西南昌不可以领取灵活就业4050社保补贴的六类人:
1、未以灵活就业人员身份交社保;
2、非就业困难人员;
3、超出自住房,有多余商品房或车辆;
4、超出法定退休年龄的;
5、未失业登记;
6、农村户口。
三类人符合领取灵活就业4050社保补贴的标准:贫困户、低保对象、重度残疾人等三类主要就业困难人员。
不过,符合特殊情况的部分农村户口人员是可以申请的,具体要咨询当地社保部门了。
以上就是江西南昌4050灵活就业社保补贴的相关内容,欢迎关注新社通/下载新社通APP了解更多五险一金专业资讯。