灵活就业社保4050补贴标准是什么样的?甘肃武威4050补贴申请条件和流程,4050补贴的享受者,在年龄上需达到女性年满40周岁,男性年满50周岁的标准。
就业困难人员只要实现灵活就业,经人社部门完成认定,同时以个人身份缴纳社会保险费,便可获得社会保险补贴。想了解4050具体补贴条件,就跟着新社通app小编来了解。
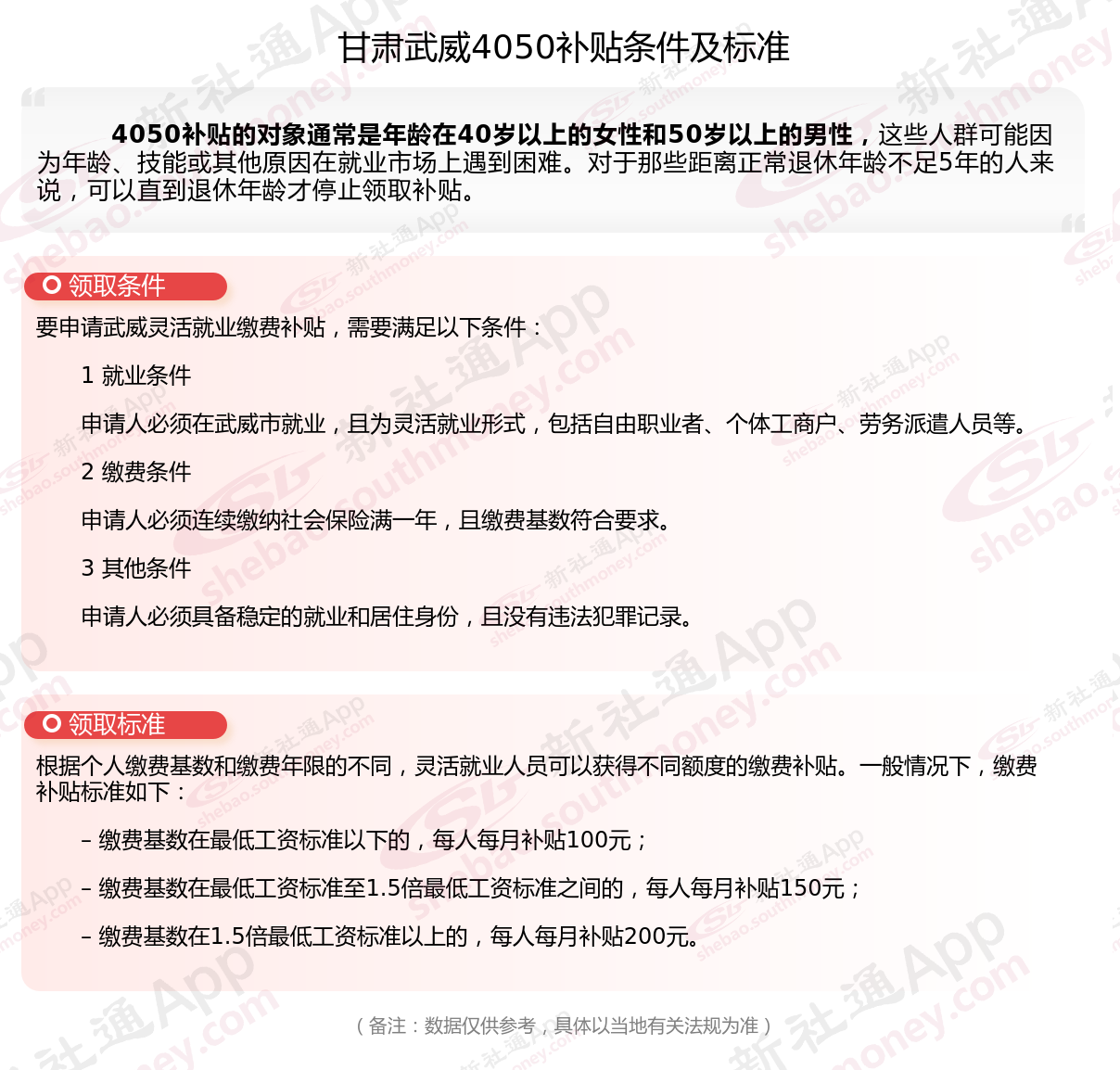
第一、甘肃武威4050社保补贴领取标准,条件,流程是怎样的,甘肃武威4050社保补贴如何办理,甘肃武威4050补贴申领条件,主要有以下这些要点
一、基础年龄要求
4050补贴的享受对象年龄要求:女性年满40周岁,男性年满50周岁。
二、就业困难人员认定
需通过当地就业困难人员认证,包括但不限于:
下岗失业人员、被征地农民、零就业家庭成员等。
持有非农业户口,且名下无营业执照或未担任企业法人/股东。
三、社保缴纳与灵活就业状态
以灵活就业身份自行缴纳社保(养老和/或医疗保险),且需先缴费后申领补贴。
灵活就业登记需满1年以上,并提供相关证明(如社区盖章的灵活就业证明)。
四、其他限制条件
部分城市要求社保断缴6个月以上或连续失业登记满一定期限。
未处于养老状态(即未领取养老金)且实际失业。
补充说明
地区差异:各地对年龄、补贴标准等细则可能不同,建议咨询当地社保局或社区劳动工作站。
补贴期限:通常为3年,若距离法定退休年龄不足5年(如女性45岁、男性55岁),可延长至退休。

甘肃武威申请4050社保补贴所需材料有哪些?
社保缴费凭证:上季度或上年度个人缴纳的基本养老保险和基本医疗保险缴费凭证原件(税局缴费凭证或银行加盖公章的社会保险费明细账单),部分地区还需提供灵活就业社保缴交发票(完税证明)、医保对账单原件等。
社保卡:申办人的社保卡原件及复印件一份(社保卡非中国银行卡的需要另行提供本人中国银行银行卡复印件一份)。部分地区可能要求提供《灵活就业人员社保补贴申请表》原件。
身份证明:申办人的身份证原件及复印件,户口本原件及复印件(首页和本人页复印在同一张A4纸上)。如户口是本社区居民但身份证地址不是本社区的,需提供户口本复印件;户口本和身份证一致的,可提供身份证复印件;户口本和身份证都不是本社区的,可提供房产证复印件或居住证。
就业失业登记证:《就业失业登记证》(或《就业创业证》)原件。部分地区可能还需要《档案托管合同书》的复印件,以及从其他公共托管机构转移到市档案托管中心的申请人需提供往年度社保补贴享受情况证明。
灵活就业证明:由申办人在其户口所在地社区劳动工作站登记盖章的《灵活就业证明》原件和复印件。
此外,针对特殊困难群体如计生户、残疾人、低保户、精准扶贫户、被征地农民等,可能还需要提供对应的证明材料,如乡镇计生办开具的证明、第三代残疾人证、低保证明、被征地农民养老审核表等。
甘肃武威补贴多少钱一个月?甘肃武威灵活就业4050补贴标准:

甘肃武威申请4050社保补贴的办理地点
线下办理方法:劳动有关部门:市档案托管中心审核无误后,会将材料上报劳动有关部门,经进一步审核后,由相关部门拨付资金。
线下办理方法:市档案托管中心:在街道劳动事务所审核通过后,申请人需持相关材料到市档案托管中心办理社保补贴手续。
线上办理方法:部分地区的申请人可通过当地网站进行线上申请,如广东地区可通过广东服务网申请。线上申请需按照网站提示填写相关信息并上传所需材料。
线下办理方法:街道(乡镇)劳动事务所:申请人可携带相关材料到户籍所在地的街道(乡镇)劳动事务所进行申请复核。
第二、甘肃武威社保交完领多少钱一个月,社保交到退休拿多少?
社保交满15年后,每月可领取的钱是当月的基础养老金与个人账户养老金等之和。达到退休年龄,且累计缴费年限满15年的,即可享受此待遇。
具体计算方式为:按月领取的基础养老金=(全省上年度在岗职工月平均工资×a+本人指数化月平均缴费工资)÷2×缴费年限(含视同缴费年限)×1%。(基本养老金=基础养老金+个人账户养老金+过渡性养老金?。)
若达到法定退休年龄时累计缴费不足十五年,有两种选择:一是继续缴费至满十五年,然后按月领取基本养老金;二是将养老保险关系转入新型农村社会养老保险或城镇居民社会养老保险,并按享受相应的养老保险待遇。
第三、甘肃武威如何查询社保卡余额?三种简单实用的方法分享
想要清楚自己社保卡里有多少钱,查询余额就很关键,下面这几种方法都能快速查到:
(1)银行自助查询
部分银行的ATM机或者自助终端设备也支持社保卡查询功能。把社保卡插入机器,按照提示操作,就能查到余额了,非常便捷。
(2)通过社保局APP或小程序查询
现在很多地方都推出了专门的社保查询App,或者在微信上也有相关小程序。下载App或者找到小程序后,用身份证注册登录,就能轻松查询账户余额、消费明细等信息,随时掌握账户动态。
(3)前往社保窗口查询
如果觉得线上查询不太放心,也可以带上社保卡,直接去当地社保中心的柜台,让工作人员帮忙查询余额信息。
以上社保相关内容,希望可以帮助到您!数据仅供参考,具体以当地有关法规为准,欢迎关注、下载新社通app!