太原“4050补贴”开始发放,申请4050的条件和要求材料?太原4050社保补贴标准是多少钱一个月?若想成为4050补贴的享受对象,年龄需符合女性年满40周岁,男性年满50周岁的要求。
就业困难人员实现灵活就业,经人社部门予以认定,且个人按要求缴纳社会保险费后,就能够领取社会保险补贴。新社通app小编为你介绍4050补贴的具体条件。
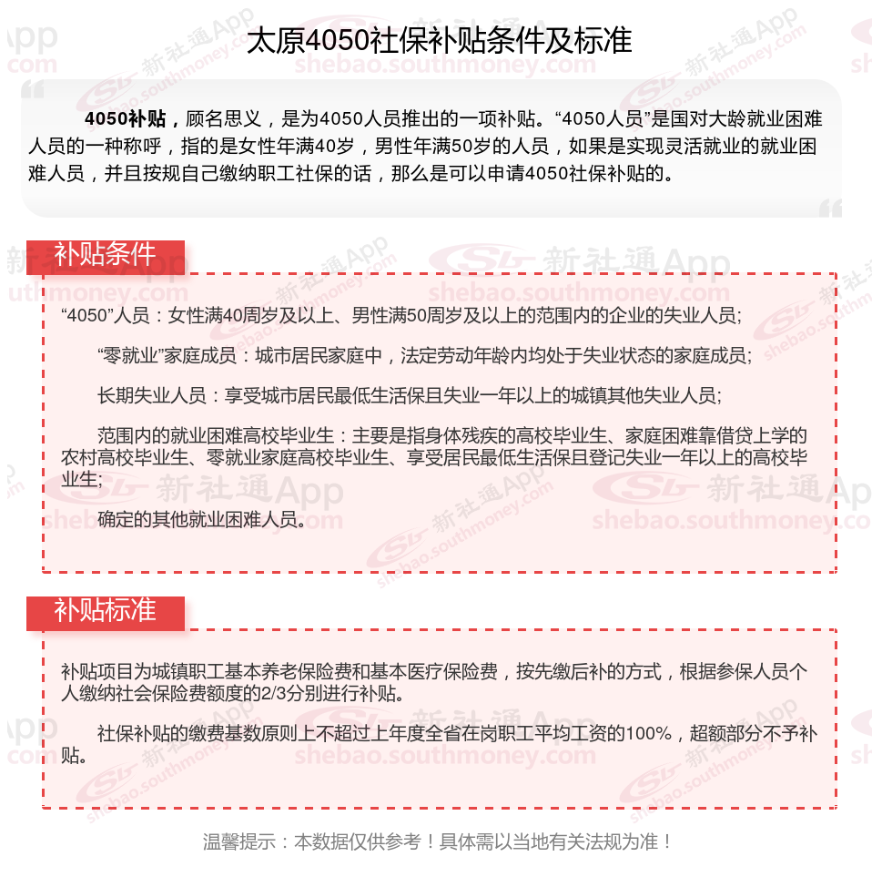
第一、太原4050社保补贴多少钱一个月??太原申请4050条件/4050灵活就业补贴申请所需材料?,太原4050补贴申领条件,主要有以下这些要点
年龄条件
就业困难的灵活就业人员若想申请4050补贴,需达到女性年满40周岁、男性年满50周岁这一基本年龄要求,补贴意在为其提供帮助。
就业与社保条件
依法进行失业登记:申请人需要在各级公共就业服务机构进行失业登记,表明其目前的就业状态。
自费缴纳社会保险费:申请人需要灵活就业后自费缴纳社会保险费,包括养老保险费和医疗保险费。这是领取补贴的重要前提,确保申请人在就业困难时仍能保持社保的连续性。
其他条件
不得为城乡居民养老保险参保人:如果申请人参加的是城乡居民养老保险,则无法领取4050补贴。因为该补贴主要针对的是城镇职工养老保险的参保人,城乡居民养老保险的缴费负担较低,因此不享受此补贴。
就业困难认定:申请人需要被认定为就业困难人员。这一认定通常基于申请人的就业、技能水平、家庭状况等因素,由相关部门进行综合评估。
在申请4050补贴时,申请人需要按照一定流程进行申请和审核。首先,到户籍所在社区劳动工作站申报,并提供相应资料;然后,经劳动工作站、所初审、展示后,报市就业办审核;最后,合格后交市财部门复核,并通过指定的银行直接支付给申请者本人。

太原灵活人员申请4050需要什么材料?
1、灵活就业社保缴交发票(完税证明)、医保对账单原件(有交职工医保的才需要提供,请前往中国银行打印对账单);
2、就业困难人员的对应证明材料:计生户需提供乡镇计生办开具的证明;残疾人需提供第三代残疾人证、低保户需开具低保证明、精准扶贫户由村里开具证明;被征地农民需要提供被征地农民养老审核表(选择其中一种,城镇居民不用,被征地农民第二次办理无需再提供证明材料);首次办理还应提供《就业困难人员认定申请表》两份;
3、户口簿原件及复印件一份(首页和本人页复印在同一张A4纸上);
4、《就业困难人员灵活就业享受社保补贴申报表》(附件2)
5、本人居民身份证原件及复印件一份;
6、《就业失业登记证》(或《就业创业证》)原件;
7、本人社保卡原件及复印件一份(社保卡非中国银行卡的需要另行提供本人中国银行银行卡复印件一份);
太原补贴多少钱一个月?太原灵活就业4050补贴标准:

太原申请4050社保补贴的办理地点
线上办理方法:部分地区的申请人可通过当地网站进行线上申请,如广东地区可通过广东服务网申请。线上申请需按照网站提示填写相关信息并上传所需材料。
线下办理方法:街道(乡镇)劳动事务所:申请人可携带相关材料到户籍所在地的街道(乡镇)劳动事务所进行申请复核。
线下办理方法:劳动有关部门:市档案托管中心审核无误后,会将材料上报劳动有关部门,经进一步审核后,由相关部门拨付资金。
线下办理方法:市档案托管中心:在街道劳动事务所审核通过后,申请人需持相关材料到市档案托管中心办理社保补贴手续。
第二、个人怎么缴纳五险一金?
五险一金的缴纳方式主要取决于缴纳主体的身份,即是单位缴纳还是个人缴纳。以下是详细的缴纳方式说明:
(1)单位缴纳
当劳动者入职用人单位时,用人单位必须在法定时间内为其办理五险一金的缴纳手续。五险一金包括养老保险、医疗保险、失业保险、工伤保险、生育保险以及住房公积金。其中,养老保险、医疗保险和失业保险由单位和员工共同缴纳,工伤保险和生育保险由单位全额缴纳,住房公积金的缴纳则视单位福利而定。
1、生育保险:单位按在职职工缴纳基本养老保险费的基数作为缴纳生育保险费的基数,按照0.5%到1%的比例缴纳,个人不缴纳。
2、住房公积金:单位和个人各缴纳工资基数的8%。
3、医疗保险:单位缴纳工资基数的9.8%(其中0.8%部分进个人账户),个人缴纳工资基数的2%。
4、失业保险:单位缴纳工资基数的1.5%,个人缴纳工资基数的0.5%。
5、养老保险:单位按职工缴费工资总额的20%缴费,职工按个人缴费基数的8%缴费。
6、工伤保险:单位根据行业范围确定工伤费率,在0.5%~2%之间,个人不缴纳。
(2)个人缴纳
如果是个人缴纳五险一金,通常只能缴纳养老保险和医疗保险。缴纳比例和方式如下:
医疗保险:按当地上年社会平均工资水平的6%~10%缴纳。
养老保险:以灵活就业人员身份缴纳,比例一般在18%~28%之间,具体取决于当地。
需要注意的是,个人缴纳五险一金需要前往社保局办理相关手续,并提供身份证、户口本、近期免冠一寸照片以及保费等相关材料。
综上所述,五险一金的缴纳方式因缴纳主体不同而有所差异。单位缴纳时,五险一金均可缴纳;而个人缴纳时,通常只能缴纳养老保险和医疗保险。
概述五险一金的缴费情况如下:
首先,关于五险的缴费比例与缴费基准。五险涵盖了养老保险、医疗保险、失业保险、工伤保险及生育保险等多个方面,其中养老保险部分,公司缴款比率约为20%,个人缴费比率在8%左右;医疗保险部分,公司投资比率约占10%,个人支出比率则约为2%;失业保险部分,公司投资比率约为1.5%,个人支付部分约为0.5%;至于工伤保险和生育保险,更多地是由企业承担出资义务,员工则无需交纳。
其次,阐述住房公积金的缴费比例和缴费基准。住房公积金的缴费比率和缴费基准是由企业和个人协同而定,通常情况下,其范围在5%至12%之间,具体比率和金额则由雇佣机构进行最后裁定。我们假定在某个地区,某员工的每月平均收入为5000元人民币,那么按照上述标准估算,他所需要缴纳的五险一金大概在1500元上下浮动,其中他本人需支付约550元,剩下的950元则由公司负担。需特别强调的是,实际的缴费额度会随员工工资水平、所在地区以及企业和个人缴款比率的微妙变动而产生差异。
第三、太原想手机缴社保看这里,支付宝3分钟流程全知晓!
目下,社保开展网上缴费的方式重点是以下这几种:
(1)微信缴费:关注当地社保微信公众号,进入“个人缴费”页面,输入个人身份证号码和密码进行登录,选择缴费类型和缴费基数,确认无误后进行支付。
(2)支付宝缴费:打开支付宝APP,选择“城市服务”,进入“社保”页面,选择“社保缴费”,输入个人身份证号码和密码进行登录,选择缴费类型和缴费基数,确认无误后进行支付。
(3)服务APP缴费:下载当地官网服务APP,注册并登录,选择“社会保险”,选择缴费类型和缴费基数,确认无误后进行支付。
(4)银行网银缴费:登录当地社保局官网,选择“个人网上服务大厅”,通过银行网银进行缴费。
社保网上缴费的流程
无论选择哪种途径进行社保网上缴费,都需要按照以下流程操作:
登录当地社保局官网或下载当地服务APP,注册并登录账号。
选择“社会保险”模块,点击“个人参保缴费”或“单位参保缴费”,进入缴费页面。
根据个人或单位的实际情况,选择缴费类型和缴费基数。
确认无误后进行支付,支持多种支付方式,包括微信、支付宝、银行网银等。
支付成功后,可以在个人中心查看缴费记录和状态。
社保网上缴费的注意事项
1、在支付过程中,要确认支付金额和支付方式是否正确。
2、如果遇到问题,可以及时联系当地社保局或相关机构进行咨询和处理。
3、在进行社保网上缴费时,需要注意以下几点:
4、确保个人信息准确无误,包括身份证号码、姓名、手机号码等。
5、在选择缴费类型和基数时,要根据个人或单位的实际情况进行选择。
本文所含数据及内容仅作参考,实际应以当地有关法规为准。愿能给您带来便利,欢迎关注新社通app,挖掘社保专业知识宝库。