养老保险与职工保险构成了灵活就业社保的两类险种,每月都需缴费,缴费金额会因缴费基数不同而改变。随新社通-app小编了解一下具体详情。
什么是社保呢?
直白定义,社保缴纳是单位与个人遵循法规,向社会保险系统按时足额缴纳费用的行动。社保全称为“社会保险”,是依法建立的社保制,旨在保护公民在年老、疾病、工伤、失业、生育等情况下依法从社会获得物质帮助的权利。
2025年灵活就业人员社保缴费标准,灵活就业社保养老每月交多少?张家口灵活就业社保每月交多少钱?

》》新社通APP社保计算器,一键算出您的社保缴费明细!
提示:张家口灵活就业人员每个月的缴费压力还是比较大的,每个月的社保费用都是千元,缴费档次越高,灵活就业人员要缴纳的费用也越多。
当缴费档次越高,可以享受到的社保待遇也越多,退休后可以领到的养老金也越多,100%的缴费档次缴纳灵活就业社保比60%的缴费档次缴纳灵活就业社保可以领到的钱要多。
交20年社保每个月能领多少
社保交完20年领多少的计算公式:
每月到手的养老金=月基础养老金+月个人账户养老金
(1)月基础养老金=(基本养老金计发基数+指数化月平均缴费工资)÷2×缴费年限×1%
(2)月个人账户养老金=个人账户的余额÷计发月数
个人账户的余额:是指截至退休时,基本养老保险个人账户历年积累下来的余额,主要来源于历年的个人缴费(费率8%)及其利息;可以在社保的app或者其他查询社保的平台上查询到
计发月数:根据平均寿命计算,50岁退休按195个月,55岁退休按170个月,60岁退休按139个月。这个“计发月数”只是用来计算退休当年的养老金,与实际发放月数无关,实际会终身发放。
社保养老金,由基本养老保险基金以货币形式支付的养老保险待遇,主要用于保护职工退休后的基本生活,养老金由基础养老金和个人账户养老金组成。
养老金待遇范围
基础养老金:按0.6-3的缴费指数,20年缴费后约为社平工资的16%-40%。
总养老金:结合基础和个人账户养老金,假设社平工资1.5万元,缴费指数0.6,个人账户余额12万-60万,每月养老金约为2400+1025=3425元至6000+5128=11128元。
实际案例:
山东某地:计发基数7900元,缴费指数0.6,总养老金约2021元/月。
长沙某案例:缴费档次90%,总养老金约2310元/月。
影响因素及地区差异
缴费基数与年限:基数越高、缴费时间越长,养老金越高。
地方补贴:如山东冬季取暖补贴1700元/年,杭州过节费等。
退休年龄:退休时间加长可降低计发月数,提高个人账户养老金。
社平工资:一线城市(如上海、北京)显著高于三线城市。
注意事项
弹性退休:2025年后退休年龄范围扩大(如男性60-66岁),可灵活选择。
账户继承与补贴:参保人去世后,家属可继承个人账户余额,并领取丧葬补助金和抚恤金(如2024年山东约4.7万元)。
最低缴费年限调整:2030年后可能逐步从15年提高至20年。
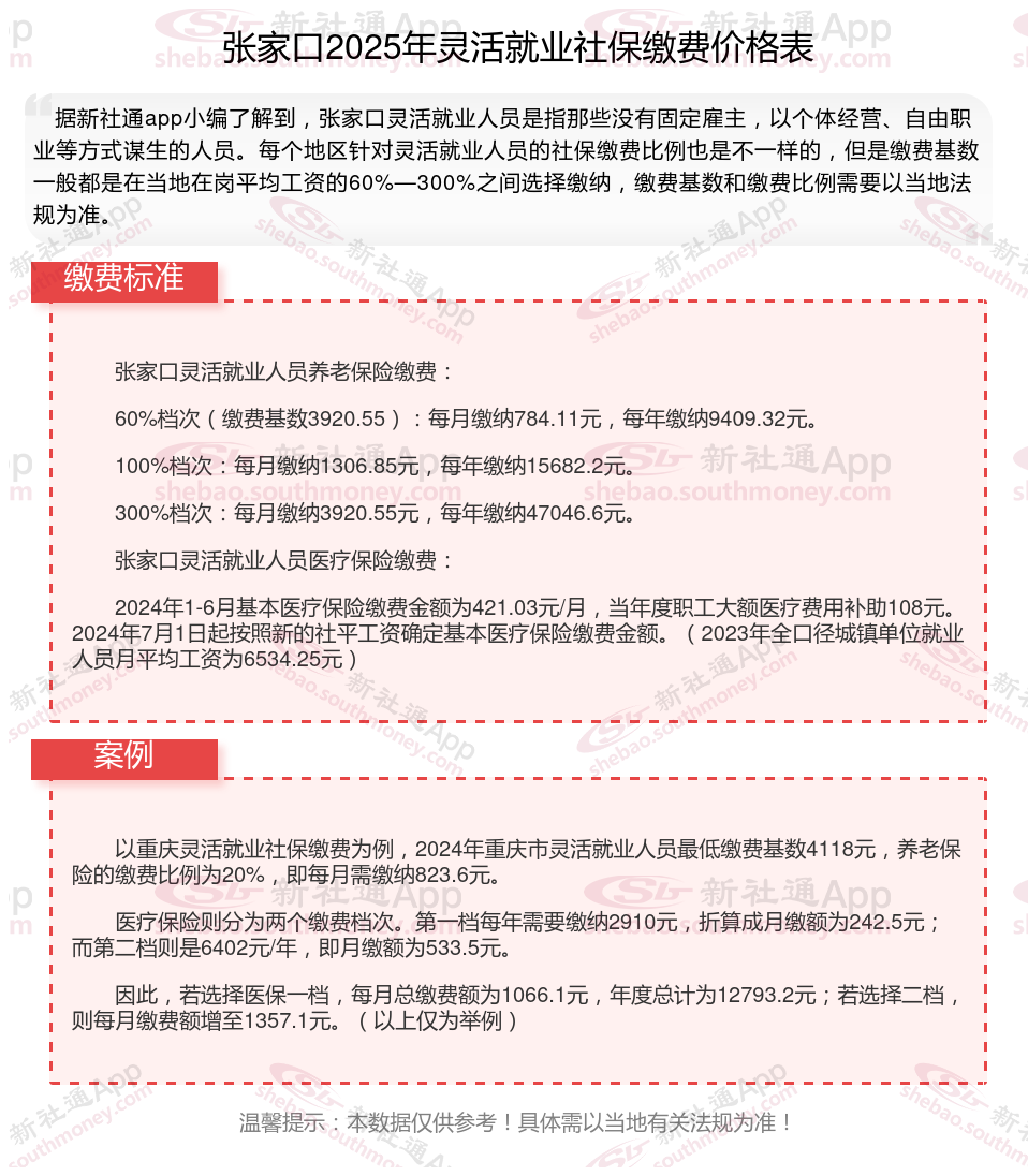
张家口2025年灵活就业人员社保缴费标准公布
据新社通app显示,张家口养老保险缴费基数2024-2025年最新标准如下:
张家口灵活就业人员基本养老保险缴费基数暂按不低于3726元;
缴费比例:个人承担20%;
养老保险缴费个人745.2元。
(注:本文数据仅供参考,具体以当地缴费标准为准)
假设张家口一位网友夏某的工资收入为3726元/月,且该工资收入高于当地公布的养老保险缴费基数下限,但低于缴费基数上限。那么,该灵活就业的月缴费基数即为3726元。
据新社通app养老保险计算器显示,个人缴纳部分:根据一般的缴费比例20%,夏某每月需要缴纳的养老保险费金额为3726元×20%=745.2元。
需要注意的是,上述例子中的缴费比例仅作为参考,实际缴费比例可能因地区和法规的不同而有所差异。此外,对于工资收入低于缴费基数下限或高于缴费基数上限的灵活就业,其缴费基数的计算方式也会有所不同。具体计算方法可咨询当地社保部门或相关机构。
社保和五险一金什么区别
社保和五险一金什么区别
社保和五险一金主要在概念和报销范围上有所区别:
概念:社保是社会保险的简称,社会保险包括五个险种;而五险一金指的是养老保险、生育保险、医疗保险、失业保险、工伤保险和住房公积金。
报销范围:社保往往只报销养老保险、医疗保险、生育保险、失业保险、工伤保险五险;而五险一金除了以上五险外,还多了一个住房公积金,五险一金包含社保,但社保中没有住房公积金。
一次性补缴社保在哪里交钱?
在税务局补缴社保。
一次性补缴社保的缴费方式,主要分为线下税务局办理和线上平台(支付宝、微信等)操作,具体流程如下:
缴费渠道与流程
线下缴费(主要方式)
在社保部门确认补缴资格并获取补缴单后,需前往税务局窗口完成缴费。该方式适用于所有符合条件的一次性补缴申请。
示例:黑龙江绥化市的案例中,用户需携带补缴单到税务局缴纳费用,8年3个月的补缴费用为16000元。
线上缴费(部分地区适用)
通过支付宝或微信的社保缴费功能操作:
支付宝:进入“市民中心”→“办事大厅”→“社保缴费”,输入信息后完成支付。
微信:点击“城市服务”→“社保功能”→“社保缴费”,选择补缴并支付。
注意:线上补缴需提前咨询当地法规,部分区域可能不支持或涉及滞纳金。
注意事项
材料准备:需携带身份证、社保卡、《补缴申请表》等材料,具体要求以当地社保中心消息为准。
时效性:线上补缴功能可能因地区调整而变化,建议优先通过社保局官网或12333热线确认最新流程。
法规差异:灵活就业人员通常无法一次性补缴,但职工养老保险或城乡居民养老保险符合条件的可申请。
总结?:线下税务局是主要缴费渠道,线上平台需结合当地使用,建议优先咨询社保部门。要是灵活就业社保中断缴费,还能够接着续缴吗?
灵活就业人员的社保一般情况下不能补缴。根据消息,从2025年1月1日起,如果灵活就业人员忘记缴费,就不能通过事后补缴来增加缴费年限。此外,虽然有一些特殊情况可能允许补缴,例如因不可抗力因素或业务相关部门的原因导致的无法按时缴纳养老保险费,但这些情况需要符合要求。
具体到养老保险和医疗保险的补缴情况:
医疗保险:医疗保险一旦断缴,后果较为严重,例如超过三个月未缴会导致医保待遇暂停。虽然有一些地方可能允许在特定情况下补缴,但这需要符合当地的具体法规。
养老保险:灵活就业人员的养老保险是不能补缴的,错过就是错过了。
因此,对于灵活就业人员来说,社保断缴后一般不能补缴,只能重新缴纳。建议灵活就业人员按时足额缴纳社保,以避免因断缴带来的不利影响。
文中呈现的数据及内容仅供参考,具体执行要依照当地法规。希望能助力您,欢迎留意新社通app,解锁更多社保专业知识。