据新社通app数据显示,陕西西安灵活就业人员养老保险缴费基数2024-2025年最新标准如下:
缴费基数下限暂按不低于4559元/月执行。按照个人20%的缴费费率,个人养老保险缴费金额低于911.8元/月。
(注:本文数据仅供参考,具体以当地缴费标准为准)
灵活就业社保缴费价格表来了!2024-2025年陕西西安灵活就业人员社保需要缴费多少钱一个月?根据新社通app-社保缴费查询工具提供的最新数据如下:

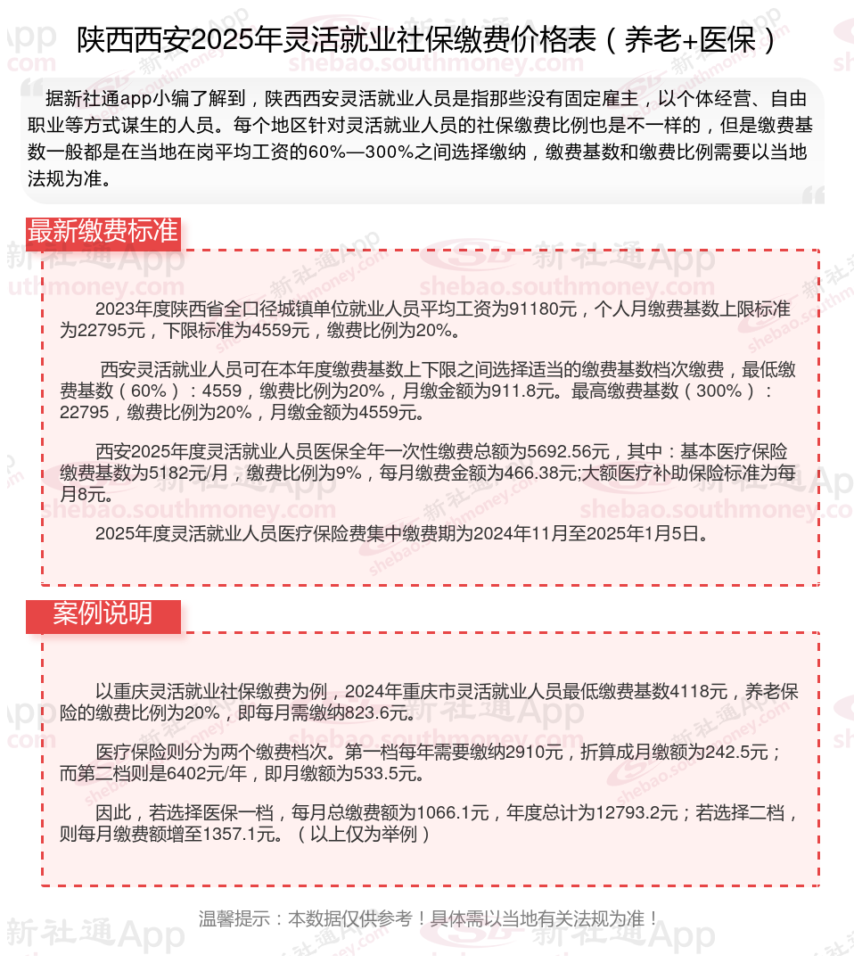
2023年度陕西省全口径城镇单位就业人员平均工资为91180元,个人月缴费基数上限标准为22795元,下限标准为4559元,缴费比例为20%。
西安灵活就业人员可在本年度缴费基数上下限之间选择适当的缴费基数档次缴费,最低缴费基数(60%):4559,缴费比例为20%,月缴金额为911.8元。最高缴费基数(300%):22795,缴费比例为20%,月缴金额为4559元。
西安2025年度灵活就业人员医保全年一次性缴费总额为5692.56元,其中:基本医疗保险缴费基数为5182元/月,缴费比例为9%,每月缴费金额为466.38元;大额医疗补助保险标准为每月8元。
2025年度灵活就业人员医疗保险费集中缴费期为2024年11月至2025年1月5日。
提示:若您想知道更多的社保缴纳明细,可点击下方使用查询社保计算器,新社通app还为您提供社保养老规划方案。
新社通社保计算器计算所得,数据仅供参考。
社保续交需要哪些手续?
社保补缴的流程可能因地区而异,通常包括以下步骤:
准备材料:一般需要提供身份证、劳动合同、工资发放明细表等相关材料。
提出申请:可以由个人或单位向社保经办机构提出补缴申请。如果是单位原因导致的断缴,需要单位先申请补缴。
填写表格:填写社会保险费补缴申请表等相关表格,说明补缴的事实和理由。
提交材料:将准备好的材料和填写好的表格一并提交给社保经办机构。
审核审批:社保经办机构会对提交的材料进行审核,确定是否符合补缴条件。
缴纳费用:如果申请通过,需要按照要求缴纳补缴的社保费用,包括单位和个人部分。
完成补缴:缴纳费用后,社保经办机构会将补缴的记录录入系统,完成社保补缴手续。
?查询养老金可以通过以下几种方式?,综合了线上和线下多种途径,具体操作如下:
线上查询方式
12333电话查询
步骤:拨打12333(加所在地区号) → 按语音提示选择“养老保险查询” → 转人工服务核对身份后查询。
优点:适合不便上网的老年人,可同时咨询法规等问题.
支付宝查询
步骤:打开支付宝 → 搜索“电子社保卡”或进入“城市服务” → 点击“社保查询” → 选择“养老账户查询”或“养老待遇查询”即可查看余额及发放记录。
适用人群:使用移动端的人群,操作便捷。
社保局官网查询
步骤:登录参保地人力资源和社保局官网 → 找到“个人社保信息查询”入口 → 输入身份证号和密码登录 → 查看养老保险账户信息。
补充:全国统一平台“国社会保险公共服务平台”
线下查询方式
社保局柜台查询
材料:携带身份证或社保卡。
流程:前往当地社保经办机构 → 在自助终端机或窗口查询缴费记录及账户余额。
银行网点查询
适用情况:部分地区社保卡关联银行提供账户查询服务,可携带身份证到指定银行柜台或自助机操作。
地区特色渠道(以上海为例)
“随申办市民云”APP:登录后搜索“个人待遇支付查询” → 查看养老金发放明细。
其他地区:如北京“京通”小程序、广东“粤省事”等,可通过当地服务平台查询。
注意事项
法规差异:
缴费基数、养老金计算公式等因地区而异,具体以当地法规为准。
2025年起实施弹性退休制,退休年龄逐步延迟,需关注最新动态。
重复参保问题:多地重复缴纳养老保险无法累计年限或领取多份养老金,需办理转移或清退手续。
退休资格认证:领取养老金前需完成资格认证(如人脸识别、线下提交材料等),否则可能影响发放。
温馨提示:本数据源于网络,仅供参考!具体需以当地具体法规为准!