灵活就业社保同样包含养老保险和职工保险两类险种,按月缴纳,缴费金额根据缴费基数不同而不同。灵活就业社保的月缴费金额由缴费基数和当地法规而定,通常在几百元到几千元之间。如一些地区2025年灵活就业人员的医保月缴费金额一档为567.75元,二档月缴费为431.49元。随新社通-app小编了解一下具体详情。
福州灵活就业社保每月交多少钱?

》》》快来计算您的社保缴纳计算明细,点击新社通app社保计算器,轻松测算!
当社保缴费档次越高,可以享受到的社保待遇也越多,退休后可以领到的养老金也越多,100%的缴费档次缴纳灵活就业社保比60%的缴费档次缴纳灵活就业社保可以领到的钱要多。
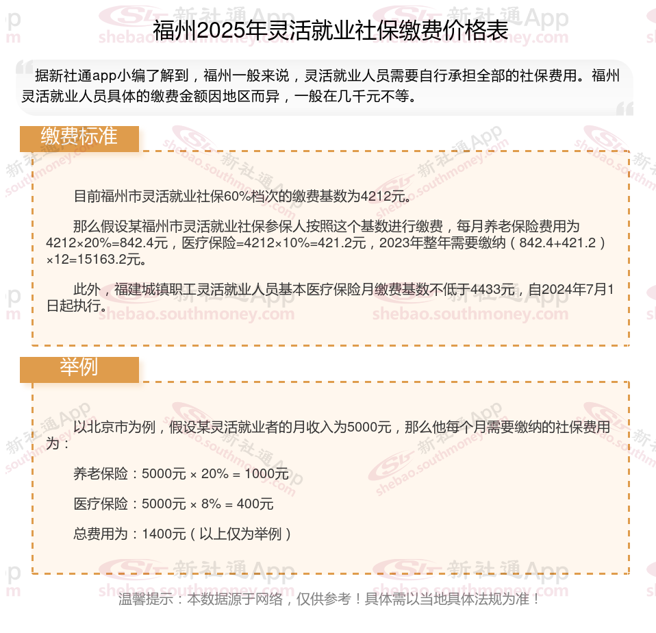
福州2025年灵活就业人员社保缴费标准公布
据新社通app显示,福州灵活就业人员养老保险缴费基数2024-2025年最新标准如下:
缴费基数下限暂按不低于4212元/月执行。按照个人20%的缴费费率,个人养老保险缴费金额低于842.4元/月。
(注:本文数据仅供参考,具体以当地缴费标准为准)
若福州有个同事王某的养老保险缴费基数为4212元,福州法规的灵活就业养老保险缴费比例为:20%。
接下来,我们根据缴费比例来计算个人需要缴纳的养老保险费。
据新社通app养老保险计算器显示,个人缴费额 = 缴费基数 × 个人缴费比例=4212元 ×20%= 842.4元
则:王某个人需要缴纳842.4元。
请注意,这只是一个基于虚构数据的计算示例,实际的缴费金额会根据具体的缴费基数、缴费比例以及当地社保方案的法规而有所不同。此外,社保方案也会随时间变化,因此在实际计算时,建议参考最新的方案法规。
什么是社保呢?
简单概括,社保缴纳就是个人或单位依据法律,参与社会保险并完成费用缴纳的过程。社保是社会保险的简称,社会保险包括五个险种;而五险一金指的是养老保险、生育保险、医疗保险、失业保险、工伤保险和住房公积金。确定社保缴费数额的因素有多个,主要涉及缴费基数、缴费比例,以及当地在社保方面的具体法规。
个人是如何缴纳五险一金的?
?五险一金?怎么交?五险一金缴纳需区分单位和个人身份,单位职工由用人单位统一办理,灵活就业人员可自行缴纳部分险种。?具体流程和比例如下~~
?(一)、单位缴纳流程(以北京为例)?
社会保险登记:单位需在用工30日内办理社保登记,通过北京市企业服务e窗通平台在线填报员工信息,同步完成“五险一金”开户。需提交营业执照、法人身份证等材料。
住房公积金缴存:首次为员工缴存时,通过同一平台添加职工信息并选择缴存方式(委托银行收款、转账支票等)。委托收款可实现自动扣缴,无需现场办理。
?缴费比例(全国通用)?
1、住房公积金:单位与个人各5%-12%(比例一致)。
2、工伤保险:单位0.2%-1.9%(行业差异),个人不缴
3、医疗保险:单位8%-9.5%,个人2%
4、失业保险:单位0.5%-2%,个人0.3%-1%
5、养老保险:单位16%,个人8%
6、生育保险:单位0.5%-0.7%,个人不缴
(二)、个人缴纳方式(灵活就业适用)
仅能缴纳养老保险和医疗保险?,部分地区支持公积金自愿缴存:
1、线上办理:通过当地社保局或公积金官网完成,需绑定银行卡或第三方支付。
2、银行代扣:签订代扣协议后自动划款,适合不熟悉线上操作的人群。
3、现场办理:携带身份证至社保/公积金窗口,由工作人员教完成。
(三)、注意事项
跨地区差异:具体比例和流程可能因城市调整,需以当地社保局或住房公积金管理中心为准。
停缴处理:员工离职后,单位需及时办理社保和公积金停缴手续。
要点:单位主导五险一金缴纳,个人可通过多渠道补缴养老和医疗;缴费比例和基数需结合当地与工资水平确定。
缴费基数:通常为职工月平均工资,但设有上下限(例如2025年天津养老保险基数范围为5013-25065元)。
灵活就业社保断交后,能不能办理续交手续?
灵活就业社保中间中断后,一般是不能补缴的,但在一定条件下是可以补缴的。
1、补缴条件及方式
灵活就业人员的社保中断后,补缴并非无条件。通常,因忘记缴费导致的社保断缴是无法补缴的。但有些地方在特殊时期允许当年年底前进行补缴。补缴方式一般需灵活就业人员携带本人的社保卡和身份证,直接前往就近的社保局办理。
2、补缴的注意事项
滞纳金问题:补缴社保时,除应缴纳的社保费用外,还需支付滞纳金。滞纳金按天计算,断缴时间越长,滞纳金越多。因此,尽早补缴可减少经济损失。
补缴时间限制:灵活就业人员应注意补缴的时间限制,尽量在时间内完成补缴,以避免产生更多的滞纳金或不良记录。
3、补缴的意义
对于灵活就业人员来说,补缴社保具有重要意义。首先,补缴可以确保达到法定退休年龄时累计缴费满十五年,从而按月领取基本养老金。其次,对于有购房或落户需求的人员来说,连续缴纳社保是满足相关条件的基础。通过补缴,可以保持社保的连续性,进而享受相应的权益。
这里的数据及内容仅供参考,最终要以当地法规为准。希望对您有帮助,欢迎您关注新社通app,探寻社保专业资讯的海洋。