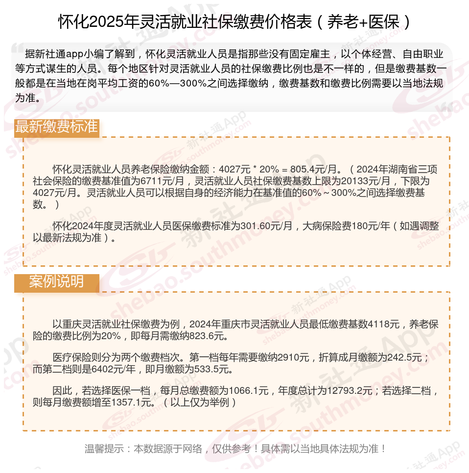
据新社通app数据显示,怀化灵活就业养老保险的缴费基数为:4027元。灵活就业人员参保缴费的比例为个人20%。
另外,需要注意的是,这些缴费标准可能会随着时间和方案的变化而调整。建议查阅相关消息或咨询当地社保部门。
(注:本文数据仅供参考,具体以当地缴费标准为准)
灵活就业人员买社保一个月费用要交多少钱?每月需要缴纳多少费用?根据新社通app-社保缴费查询工具提供的2025社保缴费标准详情数据如下:

灵活就业人员养老保险缴费算法
灵活就业人员参保费率一般为20%(8%计入个人账户),可选择社会平均工资的60%、100%、300%等各种档位作为缴费基数:
缴费金额=社会平均工资×档位×20%计入个人账户=社会平均工资×档位×8%,
影响社保退休金的因素是什么?
缴费工资:即个人上年度月平均工资,这一水平直接影响退休金计算。工资越高,缴费基数越高,从而可能获得更高的退休金。
缴费年限:缴费年限是指个人实际缴纳养老保险的年数,而连续性则是指个人在缴纳养老保险过程中是否保持连续不断。缴费年限的长短和连续性对养老金的数额具有重要因素。缴费年限越长,个人在养老保险中的贡献就越大,从而能够领取到更高的养老金。
缴费基数通常是个人上年度的月平均工资,或者当地上年度职工月平均工资的一定比例(通常是60%至300%)。
温馨提示:本数据仅供参考!具体需以当地有关法规为准!