从几百元到几千元不等,灵活就业社保的月缴费金额由当地和缴费基数所确定,2025年部分地区灵活就业人员医保月缴费金额一档567.75元,二档431.49元便是实例。随新社通-app小编了解一下具体详情。
什么是社保呢?
社保缴纳,通俗来讲,是个人或单位依据法律,向社会保险体系定期足额支付保险费用的行为。社保是社会保险的简称,社会保险包括五个险种;而五险一金指的是养老保险、生育保险、医疗保险、失业保险、工伤保险和住房公积金。
2024-2025社保一个月要交多少钱?社保个人养老2024-2025年缴费标准表?,济源灵活就业社保每月交多少钱?

》》一键算清您的社保缴费明细!新社通app社保计算器,让您清清楚楚了解缴费明细!
当社保缴费档次越高,可以享受到的社保待遇也越多,退休后可以领到的养老金也越多,100%的缴费档次缴纳灵活就业社保比60%的缴费档次缴纳灵活就业社保可以领到的钱要多。
济源2025年灵活就业人员社保缴费标准公布
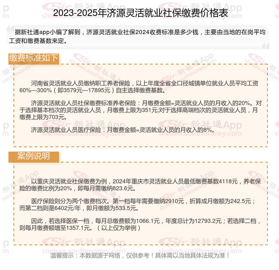
据新社通app显示,2024-2025年济源灵活就业人员养老保险的缴费标准:
养老保险缴费基数的下限为3579元;
养老保险缴费比例为20%。
(注:本文数据仅供参考,具体以当地缴费标准为准)
以济源灵活就业人员柯某为例,济源的灵活就业养老保险缴费基数为3579元,个人缴费比例为20%,试算一下柯某每月要交多少钱养老保险?
据新社通app养老保险计算器显示,灵活就业养老保险个人缴费金额=缴费基数×个人缴费比例=3579元×20%=715.8元/月。
因此,柯某每月的养老保险缴费总额为715.8元。
请注意,这只是一个简单的示例,具体的缴费基数和缴费比例可能因地区和方案的不同而有所差异。因此,在实际计算时,需要根据当地的具体方案来确定。
总的来说,养老保险缴费金额的计算是一个相对复杂的过程,需要综合考虑多个因素。因此,在实际操作中,建议咨询当地社保部门或相关机构,以获取准确的计算结果。
社保交20年退休能领多少钱一月
一般情况下,职工社保交满20年后可以领取基本养老金。具体领取的金额会根据个人缴纳的社保金额、缴纳年限、当地的养老金等因素来确定。
基础养老金公式:退休上年度社会平均工资 × (1 + 本人平均缴费指数) ÷ 2 × 缴费年限 × 1%
示例:
若社平工资8000元,缴费指数0.6,基础养老金 = 8000 × (1+0.6)/2 × 20 × 1% = 1280元/月。
若未来社平工资涨至1.5万元,则基础养老金可达2400元/月。
社平工资:以退休时当地上年度社平工资为准,不同地区差异较大(例如2023年上海社平工资为12307元,河南为6260元)。
缴费指数:通常为0.6(最低档)至3(最高档)。按0.6计算,缴费20年可领取社平工资的16%;按3计算则为40%。
个人账户养老金
公式:个人账户累计储存额 ÷ 计发月数
示例:
若账户余额12万元,63岁退休计发月数117,个人养老金 = 12万 ÷ 117 ≈ 1025元/月。
个人账户余额:按缴费基数的8%计入,假设月缴费基数5000元,每年积累4800元,20年约9.6万元(不含利息)。
计发月数:与退休年龄相关,如60岁为139个月,63岁为117个月。延长退休可减少计发月数,提高月领取额。
养老金待遇范围
基础养老金:按0.6-3的缴费指数,20年缴费后约为社平工资的16%-40%。
总养老金:结合基础和个人账户养老金,假设社平工资1.5万元,缴费指数0.6,个人账户余额12万-60万,每月养老金约为2400+1025=3425元至6000+5128=11128元。
实际案例:
山东某地:计发基数7900元,缴费指数0.6,总养老金约2021元/月。
长沙某案例:缴费档次90%,总养老金约2310元/月。
影响因素及地区差异
地方补贴:如山东冬季取暖补贴1700元/年,杭州过节费等。
缴费基数与年限:基数越高、缴费时间越长,养老金越高。
退休年龄:退休时间加长可降低计发月数,提高个人账户养老金。
社平工资:一线城市(如上海、北京)显著高于三线城市。
注意事项
最低缴费年限调整:2030年后可能逐步从15年提高至20年。
弹性退休:2025年后退休年龄范围扩大(如男性60-66岁),可灵活选择。
账户继承与补贴:参保人去世后,家属可继承个人账户余额,并领取丧葬补助金和抚恤金(如2024年山东约4.7万元)。
按时交社保的好处是什么
作为城镇职工,如果在单位上班,首先要监督用人单位为自己缴纳社保。在选择用人单位时,最好选择缴纳社保的公司作为就业单位;作为灵活就业人员,在经济承受能力允许的情况下,应当积极参加城镇职工社保或是城乡居民社保;作为城乡居民,如果没有能力或条件参加城镇职工社保,也可以积极参加城乡居民社保。参加社保有这么几个好处:
一是年老了,达到法定的退休年龄,可以按月领取退休金,可享有一个基本的养老保证,为社会、家庭和儿女减轻经济负担;
二是生病住院时不怕。生病住院有基本的医疗报销保证,不会因为一人生病全家返贫、致贫,可以享受更高的生活保证;
三是还可享受生育报销、失业救济、工伤报销等方面的保证;
四是做了不后悔的事情。不会因为年轻时不缴纳社保,到中老年想设法补缴而不能补缴等烦恼,也不会出现因为没有缴纳社保而没有退休金、看不起病等事宜后悔。
社保缴费年限如何查询个人社保已缴纳年限的查询方法是什么?
社保缴费年限可通过线上与线下多种渠道查询,其中社会保险公共服务平台?和电子社保卡?是最便捷的途径。
查询方法详解
1、线上查询方式
社会保险公共服务平台:
注册并实名认证后,在“个人权益记录”或“缴费信息查询”板块查看详情,涵盖养老、医疗、失业等险种的累计年限。
优势:全国统一平台,支持跨省缴费记录实时合并查询(2025年系统升级后功能优化)。
地方人社部门官网/APP:
如“北京社保局官网”或“上海人社”APP,提供本地化查询并同步消息。
掌上12333APP:
注册后选择“社保查询”,全国记录覆盖,尤其适合处理社保跨省转移后的数据同步问题。
电子社保卡渠道:
微信/支付宝小程序:绑定电子社保卡后,在“社保查询”模块可直接显示累计缴费月数,并能下载带电子章的证明。
操作示例:支付宝搜索“市民中心”→“社保”→“社保查询”→刷脸认证后查看。
2、线下查询方式电话咨询:
拨打12333社保热线,通过人工服务获取缴费年限信息(建议避开高峰期)。
社保经办服务窗口:
携带身份证至参保地社保局,工作人员可现场打印缴费明细并回答疑问。
社保自助终端设备:
在社保大厅或社银合作网点(如工商银行)使用自助机刷身份证查询。
注意事项
数据更新时效:缴费记录通常每月更新,若查询结果滞后,建议3个工作日后复查。
安全提醒:优先使用官网渠道,避免第三方平台泄露个人信息。
跨省转移:通过“掌上12333”APP申请转移,10个工作日内完成数据合并。
断交的灵活就业社保,能够重新开始缴纳吗?
通常情况下,灵活就业社保中断无法补缴,不过满足特定条件时则可以进行补缴操作。?
1、补缴条件及方式
灵活就业人员的社保中断后,补缴并非无条件。通常,因忘记缴费导致的社保断缴是无法补缴的。但有些地方在特殊时期允许当年年底前进行补缴。补缴方式一般需灵活就业人员携带本人的社保卡和身份证,直接前往就近的社保局办理。
2、补缴的注意事项
补缴时间限制:灵活就业人员应注意补缴的时间限制,尽量在时间内完成补缴,以避免产生更多的滞纳金或不良记录。
滞纳金问题:补缴社保时,除应缴纳的社保费用外,还需支付滞纳金。滞纳金按天计算,断缴时间越长,滞纳金越多。因此,尽早补缴可减少经济损失。
3、补缴的意义
对于灵活就业人员来说,补缴社保具有重要意义。首先,补缴可以确保达到法定退休年龄时累计缴费满十五年,从而按月领取基本养老金。其次,对于有购房或落户需求的人员来说,连续缴纳社保是满足相关条件的基础。通过补缴,可以保持社保的连续性,进而享受相应的权益。
(备注:数据仅供参考,具体以当地有关法规为准,欢迎关注、下载新社通app!)