涵盖养老保险和职工保险的灵活就业社保,每月都要缴费,缴费金额会随着缴费基数产生相应变化。随新社通-app小编了解一下具体详情。
什么是社保呢?
通俗解释,社保缴费是个人或单位按照法规要求,向社会保险体系按时支付保险费用的过程。社会保险(SocialInsurance)是指为丧失劳动能力、暂时失去劳动岗位或因健康原因造成损失的人口提供收入或补偿的社会和经济制。影响社保缴费数额的因素包含缴费基数、缴费比例,同时也与所在地的具体法规密切相关。
灵活就业缴费社保价格表最新来了,乌鲁木齐灵活就业人员社保养老缴费标准要交多少钱,乌鲁木齐灵活就业社保每月交多少钱?

》》新社通APP社保计算器,一键算出您的社保缴费明细!
提示:乌鲁木齐灵活就业人员每个月的缴费压力还是比较大的,每个月的社保费用都是千元,缴费档次越高,灵活就业人员要缴纳的费用也越多。
当缴费档次越高,可以享受到的社保待遇也越多,退休后可以领到的养老金也越多,100%的缴费档次缴纳灵活就业社保比60%的缴费档次缴纳灵活就业社保可以领到的钱要多。
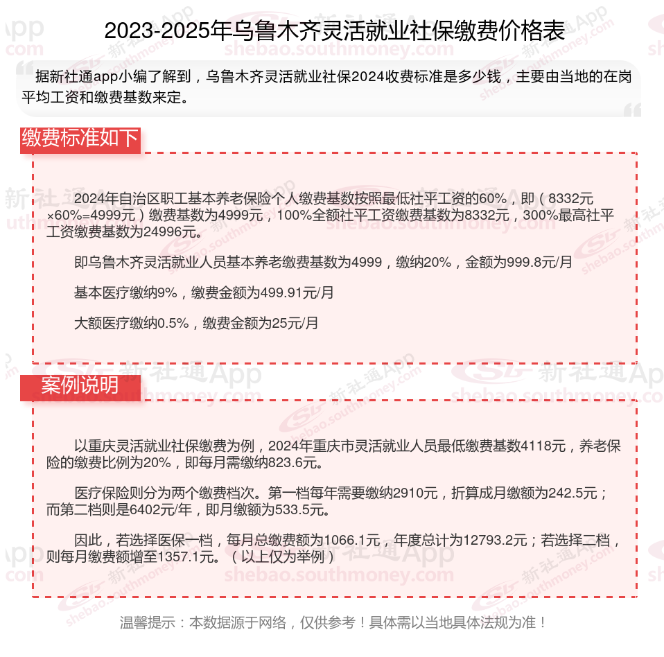
乌鲁木齐2025年灵活就业人员社保缴费标准公布
据新社通app显示,乌鲁木齐灵活就业养老保险缴费基数2024-2025年最新标准如下:
最低缴费基数:4575元;
个人缴费比例:20%;
(注:本文数据仅供参考,具体以当地缴费标准为准)
假设乌鲁木齐有个网友夏某的养老保险缴费基数为4575元,缴费比例为20%,那么夏某的养老保险缴费金额计算如下:
据新社通app养老保险计算器显示,个人缴费金额=4575元×20%=915元/月。
请注意,上述例子中的缴费比例仅用于演示目的,实际的缴费比例可能因地区和方案的不同而有所差异。在实际计算时,应参考当地社保部门公布的具体法规。
此外,社保养老金的计算还涉及到个人账户养老金和基础养老金等多个因素,具体计算方式也可能因地区和方案的不同而有所差异。因此,在规划个人养老保险时,建议咨询当地社保部门或专业机构,以获取更准确的信息和建议。
城镇职工社保与城乡居民社保有什么不同
报销内容不同:城镇职工社保能提供五个险种的报销;而居民社保仅提供养老保险和医疗保险报销。
缴纳原则不同:城镇职工是强制参保,单位必须为在职职工参保职工社保;居民社保是自愿原则参保。
缴费金额不同:城镇职工社保是根据社保缴费基数按缴费比例进行缴纳,一年大概需要上万元;居民社保是自由选择缴费档次,一年费用在500~5000元不等。
缴费方式不同:城镇职工社保是按月缴费,单位和个人共同缴费;居民社保是按年缴费,当年交下一年度的社保费用,个人承担费用,给予补贴。
报销人群不同:城镇职工报销的人群是有工作单位的职工以及退休人员;居民社保为没有工作单位的城乡居民提供报销。
马上退休了,社保没交够15年怎么办?
(一)城乡居民社保补缴方式
城乡居民养老保险的最低缴费年限也是 15 年。如果参保人员年满 60 周岁但缴费不足 15 年,部分地区允许一次性补缴差额。不过,自 2025 年 3 月 1 日起,部分地区已调整,要求此类人员需办理延后缴费,至年满 65 周岁后才能一次性趸缴。
(二)职工社保补缴方式
1. 延长缴费:如果参保人员达到法定退休年龄时缴费不足 15 年,可以选择继续缴费至满 15 年。这种方式适用于那些距离 15 年缴费年限差距较小的人群。
2. 一次性补缴:对于 2011 年 7 月 1 日之前参保的人员,如果延长缴费 5 年后仍不足 15 年,可以一次性补缴至满 15 年。但需要注意的是,2011 年 7 月 1 日之后参保的人员,无法一次性补缴,只能继续按月缴费。
3. 转入城乡居民养老保险:如果参保人员不想继续缴费,也可以选择将职工养老保险关系转为城乡居民养老保险。城乡居民养老保险的缴费年限要求相对较低,且在达到 60 周岁时可领取养老金。
(三)社保不足 15 年的退休待遇影响
社保缴费不足 15 年,将直接影响退休金的领取。如果无法满足最低缴费年限要求,将无法按月领取基本养老金。不过,通过上述补缴,可以在一定程度上弥补这一不足。
灵活就业者社保断交后,有没有续交的可能性?
一般而言,灵活就业社保中断不支持补缴,不过达到特定要求后便可以办理补缴手续。??
1、补缴条件及方式
灵活就业人员的社保中断后,补缴并非无条件。通常,因忘记缴费导致的社保断缴是无法补缴的。但有些地方在特殊时期允许当年年底前进行补缴。补缴方式一般需灵活就业人员携带本人的社保卡和身份证,直接前往就近的社保局办理。
2、补缴的注意事项
补缴时间限制:灵活就业人员应注意补缴的时间限制,尽量在时间内完成补缴,以避免产生更多的滞纳金或不良记录。
滞纳金问题:补缴社保时,除应缴纳的社保费用外,还需支付滞纳金。滞纳金按天计算,断缴时间越长,滞纳金越多。因此,尽早补缴可减少经济损失。
3、补缴的意义
对于灵活就业人员来说,补缴社保具有重要意义。首先,补缴可以确保达到法定退休年龄时累计缴费满十五年,从而按月领取基本养老金。其次,对于有购房或落户需求的人员来说,连续缴纳社保是满足相关条件的基础。通过补缴,可以保持社保的连续性,进而享受相应的权益。
(备注:数据仅供参考,具体以当地有关法规为准,欢迎关注、下载新社通app!)