据新社通app获悉,甘肃临夏养老保险待遇是多缴多得、长缴多得。但确确实实还是有很多人就是只缴纳养老保险15年,就静待退休领养老金,这种情况下能领多少养老金呢?甘肃临夏现在养老保险要交多少钱一个月?下面就随新社通app小编一起来看看详情。
甘肃临夏养老保险缴费基数2023-2024最新标准来了
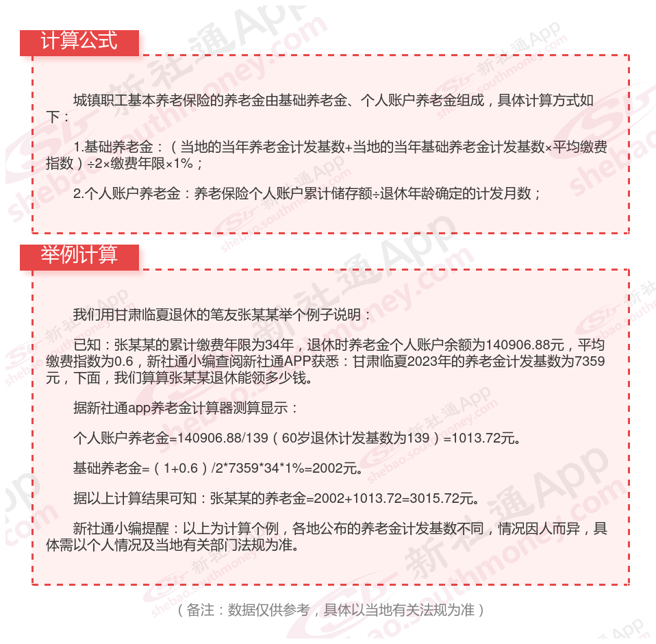
据新社通app显示,甘肃临夏职工养老缴费基数是多少,2023-2024年甘肃临夏养老保险基数明细如下:
养老缴费基数为:4317,个人缴费:345.36元,企业缴费:690.72元,合计缴费:1036.08元。
(注:本文数据仅供参考,具体以当地缴费标准为准)
》点击新社通app养老保险计算器,轻松测算你的养老保险缴费金额!
甘肃临夏社保养老保险交满能领多少钱?(在线计算举例说明)

温馨提示:本数据仅供参考!具体需以当地有关法规为准!
养老保险要交多少年才可以领养老金
15年,养老保险至少要交满15年才可以领退休金。不管是城镇职工养老保险,还是居民养老保险,用户都需要累计缴费年限15年才可以享受退休的养老金。当养老保险缴纳年限达到15年,用户依旧可以继续缴纳费用,那么退休后可以领取的资金也会更多。
需要注意的是,养老保险需要连续缴纳,如果断缴的时间比较长的话可能会导致累计年限减少,所以一般情况下可以养老保险断缴时间不要超过3个月,不然可能就会重新累计缴纳年限了。
以上就是甘肃临夏养老保险缴费全部内容,希望对您有帮助,欢迎关注新社通app解锁更多社保专业资讯。