据新社通app获悉,养老保险是与参保人退休后的待遇相关的,只有达到了一定的缴费水平,退休后才能享受较好的待遇水平,也就是说缴费水平过低的话,那么未来能够享受的养老金水平也会比较低。而养老保险保费需要根据缴费基数确定。下面随新社通app小编一起来看看,江苏苏州养老保险缴费标准2024年是多少?附养老金计算公式(在线计算器)。
江苏苏州养老保险缴费基数2023-2024年最新标准(最低)
据新社通app显示,江苏苏州养老保险缴费基数2023-2024年最新标准如下:
根据有关法规,江苏苏州企业职工基本养老保险缴费基数暂按不低于4494元;
缴费比例:其中单位承担16%,个人承担8%。
按照单位16%+个人8%的缴费费率,养老保险缴费合计不低于1078.56元/月(单位719.04元+个人359.52元)。
(注:本文数据仅供参考,具体以当地缴费标准为准)
江苏苏州养老保险每月缴费金额的计算方法
据新社通app获悉,以江苏苏州企业职工为例,职工养老保险的缴费金额计算方式通常涉及两个主要部分:企业缴费部分和职工个人缴费部分。以下是一个具体的计算示例:
假设江苏苏州某企业职工小明的月工资为4494元,江苏苏州的养老保险缴费法规:
企业缴费额:按照企业职工工资总额的16%缴纳。因此,企业为小明缴纳的养老保险费为4494元 × 16% = 719.04元。
职工个人缴费额:通常基于一个核定的缴费基数来计算,这个基数可能基于省或市的平均工资水平设定。假设该地区的核定缴费基数范围是职工工资的60%至300%,而小明的缴费基数为4494。按照8%%的缴费比例,小明个人需要缴纳的养老保险费为4494元 × 8% =359.52元。
据新社通app养老保险计算器显示,小明每月需要缴纳的养老保险总金额为719.04元(企业部分)+ 359.52元(个人部分)= 1078.56元。
》点击新社通app养老保险计算器,轻松测算你的养老保险缴纳金额!需要注意的是,具体的缴费比例和基数范围可能因地区和方案的不同而有所差异。因此,在实际计算时,需要参考当地的具体法规。
此外,对于个体劳动者(包括个体工商户和自由职业者),他们的养老保险缴费额通常按照核定的缴费基数乘以一个固定的缴费比例(如18%)来计算。具体的缴费基数和比例也需要根据当地方案来确定。
江苏苏州养老金如何查询个人账户余额?
养老保险是累计15年还是连续15年?
养老保险是累计缴满十五年即可,并不需要连续缴纳。如果参保人员达到退休年龄,以及养老保险累计缴费满十五年的,可以按月领取基本养老金。累计缴费不足十五年的,可以缴费至满十五年。
而退休人员基本养老金的多少取决于缴费年限长短与缴费基数高低。新的养老金发放法规,缴费工资越高,缴费时间越长,退休后的养老保险待遇也就越高,今后正常待遇调整也越高,并非“只缴15年就可以了”。所以如果养老保险累计缴满15年,并且还没达到法定退休年龄,建议延长缴费期限,这样领取的养老金也会越多。
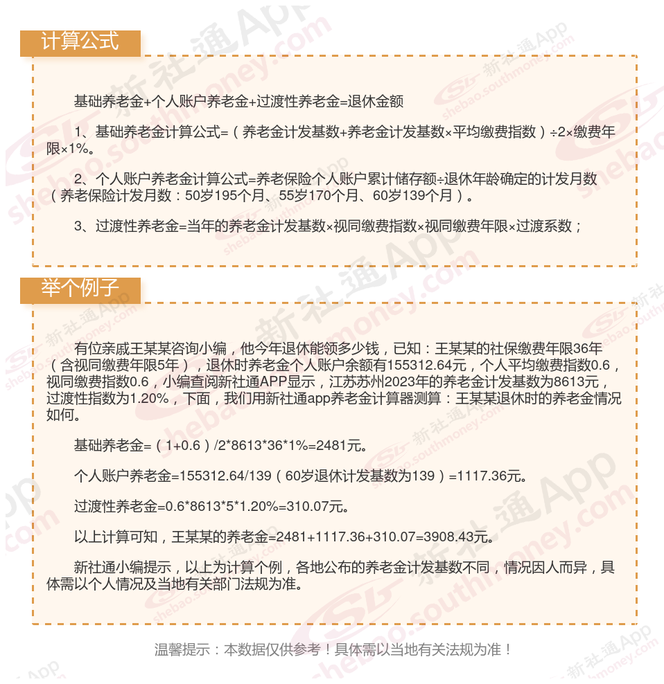
江苏苏州社保退休能领多少钱?(在线计算举例说明)

(备注:数据仅供参考,具体以当地有关法规为准)
以上就是江苏苏州养老保险缴费全部内容,希望对您有帮助,欢迎关注新社通app解锁更多社保专业资讯。