据新社通app获悉,职工基本养老保险是社会保险中的一个险种。是为了保证劳动者在年老、失业、患病、工伤、生育而减少劳动收入时给予经济补偿的一项优惠方案。那你知道江苏淮安养老保险缴费标准是什么样的吗?社保退休能领多少钱?下面随新社通app小编一起来看看详情。
江苏淮安养老保险缴费基数2023年最新标准 一个月最低要交多少钱?举例说明

据新社通app获悉,江苏淮安的养老保险缴费金额因个人情况而异,包括个人缴费基数、缴费比例等因素。以下是一些参考信息:
2024年江苏淮安城镇职工基本养老保险缴费基数的下限为4494元。江苏淮安职工基本养老保险由用人单位和职工分别按其缴费基数的16%和8%按月共同缴纳。江苏淮安养老金一个月缴费金额如下:
》点击新社通app养老保险计算器,轻松测算你的养老保险缴纳金额!个人养老保险缴费金额=个人的缴费基数*缴费比例=4494*8%=359.52元
单位养老保险缴费金额=单位的缴费基数*缴费比例=4494*16%=719.04元
据新社通app养老保险计算器显示,江苏淮安职工基本养老保险缴费金额=个人养老保险缴费金额+单位养老保险缴费金额=359.52元+719.04元=1078.56元
另外,请注意,这些标准和方案可能会根据时间、方案调整等因素有所变化,因此建议您咨询江苏淮安社保局或相关部门以获取最新、最准确的信息。总的来说,为了准确了解江苏淮安养老保险的缴费金额,您需要根据自己的具体情况,结合最新的方案法规进行计算。同时,定期关注相关方案调整,以便及时了解并适应新的缴费要求。
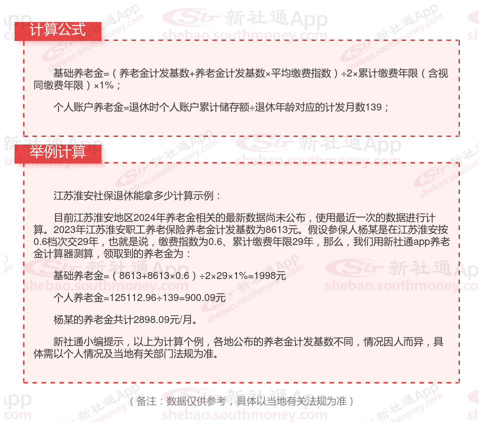
江苏淮安养老保险退休能领多少钱?(在线计算举例说明)

(备注:数据仅供参考,具体以当地有关法规为准)
养老保险个人账户怎么查询?几种方法任您选择
养老保险查询个人账户的三种方法如下
第一种方式:网站查询
互联网的快速发展时时刻刻影响人们的生活,带来众多便利。网站查询的步骤:
1、登进参保地的网站(可通过百度查询)
2、选择个人查询
3、输入个人的身份证号、社保号及验证码即可看到参保人的缴费明细等
第二种方式:电话查询
通过拨打12333,根据语音提示输入参保人的姓名、社保卡号、身份证号查询。此种方法也比较便利。
第三种方式:本地查询
由于互联网诈骗和电话诈骗层出不穷,参保人谨慎起见,可通过到参保地所在的各区社保局养老保险经办处,提供需要的证明材料即可查询。
以上就是江苏淮安养老保险缴费全部内容,希望对您有帮助,欢迎关注新社通app解锁更多社保专业资讯。