据新社通app获悉,浙江金华养老保险待遇是多缴多得、长缴多得。但确确实实还是有很多人就是只缴纳养老保险15年,就静待退休领养老金,这种情况下能领多少养老金呢?浙江金华现在养老保险要交多少钱一个月?下面就随新社通app小编一起来看看详情。
2023-2024浙江金华养老保险缴费最新标准 算算一个月要交多少钱?

据新社通app显示,浙江金华职工养老保险最低缴费基数为:4462元;单位和个人的缴费比例分别为:15%、8%;
个人缴费金额:356.96元,单位缴费金额:669.3元,每月合计缴费:1026.26元。
(注:本文数据仅供参考,具体以当地缴费标准为准)
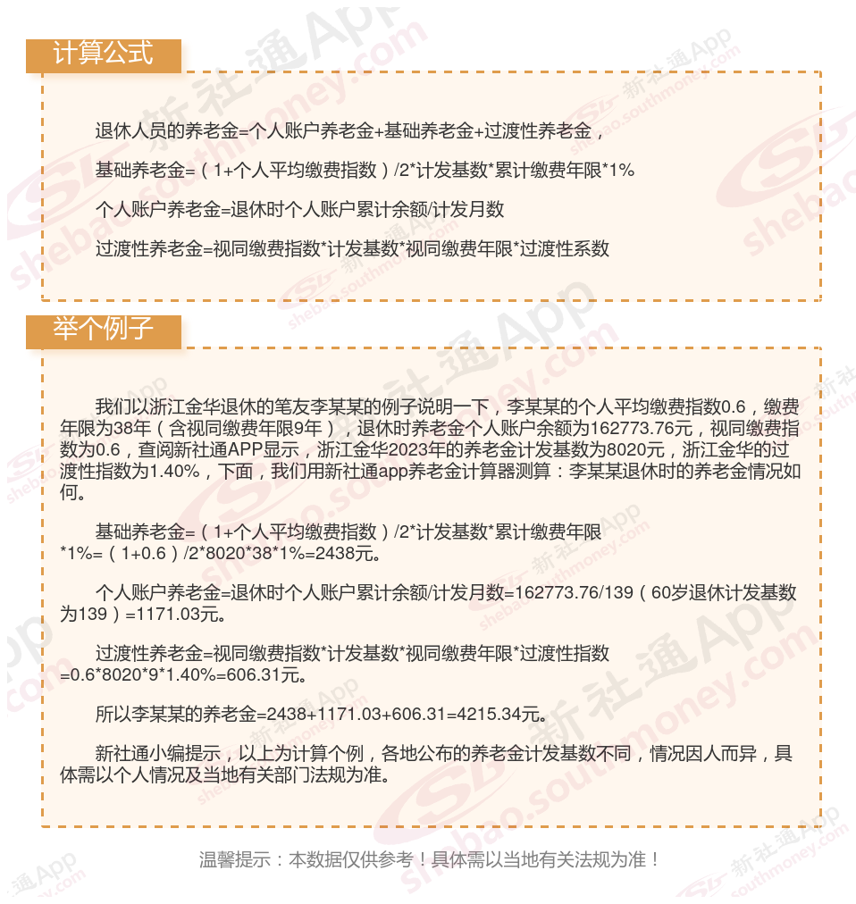
浙江金华养老保险退休能领多少钱?(在线计算举例说明)

》点击新社通app养老金计算器,轻松测算你的养老金!
(备注:数据仅供参考,具体以当地有关法规为准)
养老保险是多交多得吗?
养老保险是多交多得,养老保险多交多得主要体现以下两方面:
1、缴费时间越长拿的越多。基本养老保险费用是按月缴纳的,一年为一个核算单位。缴纳时间越长,缴费年限越长。在计算养老金时,缴费年限非常重要,缴费年限越长,养老金数额越高。
2、每年缴纳的养老保险费的缴纳基数越高,拿的越多。缴费基数高,缴费金额就会增加,个人账户储存额就会随之增高。同时每年缴费基数高,就是历年缴费基数高,在计算养老金时,个人账户储存额和历年缴费基数也是重要影响因素。
总的来说,养老保险多交,退休时领取的养老金也就越多,当然对于灵活就业人员来说,养老保险还是根据自身情况缴纳,不要因为多交养老保险而增加了经济压力。
以上就是浙江金华养老保险缴费全部内容,希望对您有帮助,欢迎关注新社通app解锁更多社保专业资讯。