据新社通app获悉,养老保险是一种保护老人晚年生活的保险。在未达到退休年龄之前,定期进行缴纳养老保险,就可以在退休之后享受养老保险所发放的资金。那么,海南琼海养老保险缴纳比例大家都清楚吗?下面带大家来看看养老保险要交多少钱,退休能领多少钱。
海南琼海养老保险每月缴费金额的计算方法 2023-2024年最新标准来了

据新社通app获悉,海南琼海职工养老保险的每月缴费金额的计算方式取决于个人的缴费基数和缴费比例。
首先,海南琼海职工养老保险的缴费基数通常是基于职工上一年度的月平均工资来确定的。这个基数有一定的上下限,通常介于当地社会平均工资的60%到300%之间。如果职工的工资低于这个下限,就按照下限作为缴费基数;如果高于上限,就按照上限作为缴费基数。
其次,缴费比例由企业和职工共同承担。一般来说,企业会按照职工缴费工资总额的16% 来缴纳养老保险费,而职工则按照个人缴费基数的8% 来缴纳。这个比例可能会因地区和方案的不同而有所差异。
》点击新社通app养老保险计算器,轻松测算你的养老保险缴纳金额!
以一个具体的例子来说明:
假设海南琼海某地区的这个职工的养老保险缴费基数是4830元。
据新社通app养老保险计算器测算显示,企业需要为这位职工缴纳的养老保险费为4830元 *16% = 772.8元/月,而职工个人需要缴纳的养老保险费为4830元 * 8% =386.4元/月。
所以,这位职工每月需要缴纳的养老保险费总额为772.8元(企业部分)+ 386.4元(个人部分)=1159.2元/月。
需要注意的是,这个计算方式仅作为示例,实际的缴费金额可能会因地区、方案和个人情况的不同而有所差异。如果您需要了解自己具体的缴费金额,建议咨询当地的社保部门或相关机构。
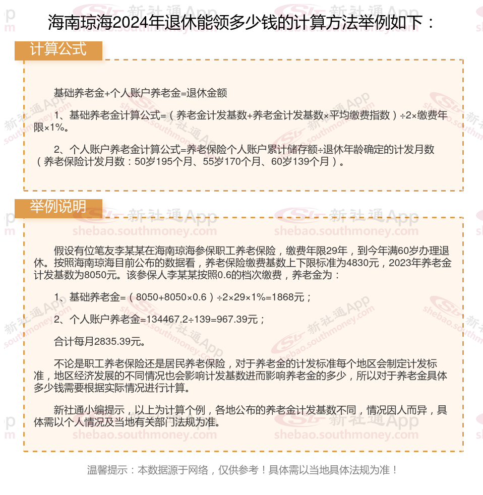
海南琼海社保退休能领多少钱?(在线计算举例说明)

温馨提示:本数据仅供参考!具体需以当地有关法规为准!
养老保险有什么用?
缴纳养老保险可以享受基本养老金的待遇,为自己的退休养老生活提供一份基本的收入,缴纳养老保险一般需要累计缴纳15年,才能享受待遇,养老保险缴纳越多,获得的养老金越多,如果条件允许,可以选择多缴几年。
以上就是海南琼海养老保险缴费全部内容,希望对您有帮助,欢迎关注新社通app解锁更多社保专业资讯。