据新社通app获悉,职工基本养老保险是社会保险中的一个险种。养老保险待遇是多缴多得、长缴多得。但确确实实还是有很多人就是只缴纳养老保险15年,退休就能领养老金,这种情况下能领多少养老金呢?辽宁抚顺养老保险缴费标准是什么样的?跟着新社通app小编一起来看看吧。
辽宁抚顺缴费基数2023-2024年最新标准(最低)一个月要交多少钱?


养老保险最多可以缴多少年
没有上限的限制,缴纳年数越久,能够领到的退休金越多。养老保险要累计缴满15年,达到法定退休的年龄即可领取退休金,若是没有缴纳15年可以采取补缴的方法来增加养老保险的累计时间。至于每个月可以领取多少,得看参保人前期每个人缴纳的基数已经累计缴纳的年数。
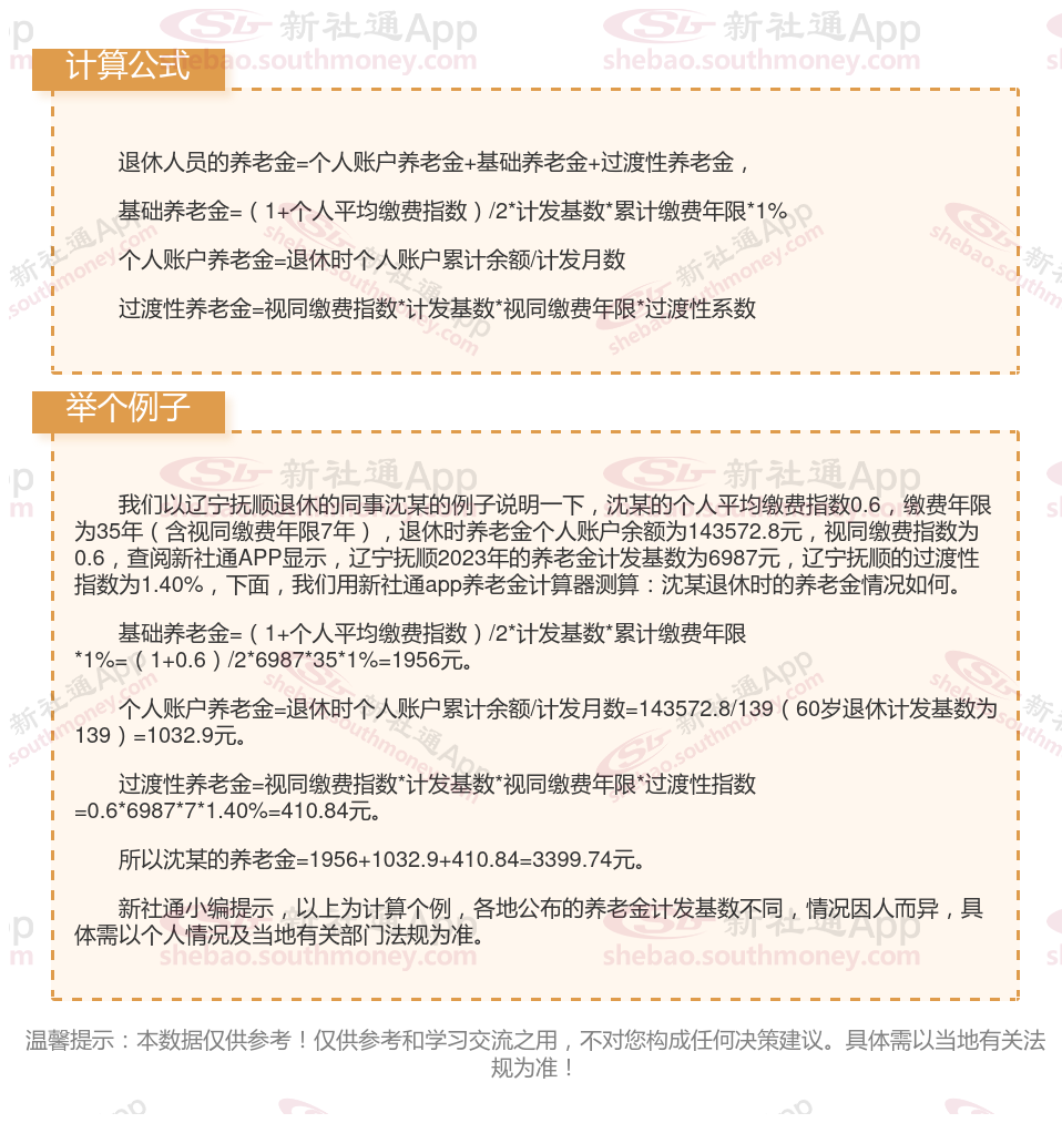
辽宁抚顺养老金计算公式2024年最新计算器 社保退休能领多少钱?

温馨提示:本数据仅供参考!仅供参考和学习交流之用,不对您构成任何决策建议。具体需以当地有关法规为准!
以上就是辽宁抚顺养老保险缴费全部内容,希望对您有帮助,欢迎关注新社通app解锁更多社保专业资讯。