据新社通app获悉,职工基本养老保险是社会保险中的一个险种。养老保险待遇是多缴多得、长缴多得。但确确实实还是有很多人就是只缴纳养老保险15年,退休就能领养老金,这种情况下能领多少养老金呢?山东德州养老保险缴费标准是什么样的?跟着新社通app小编一起来看看吧。
养老保险一个月要交多少钱?山东德州缴费基数2023-2024年最新标准(最低)


山东德州养老金计算工资2024年最新计算器 社保退休能领多少钱?
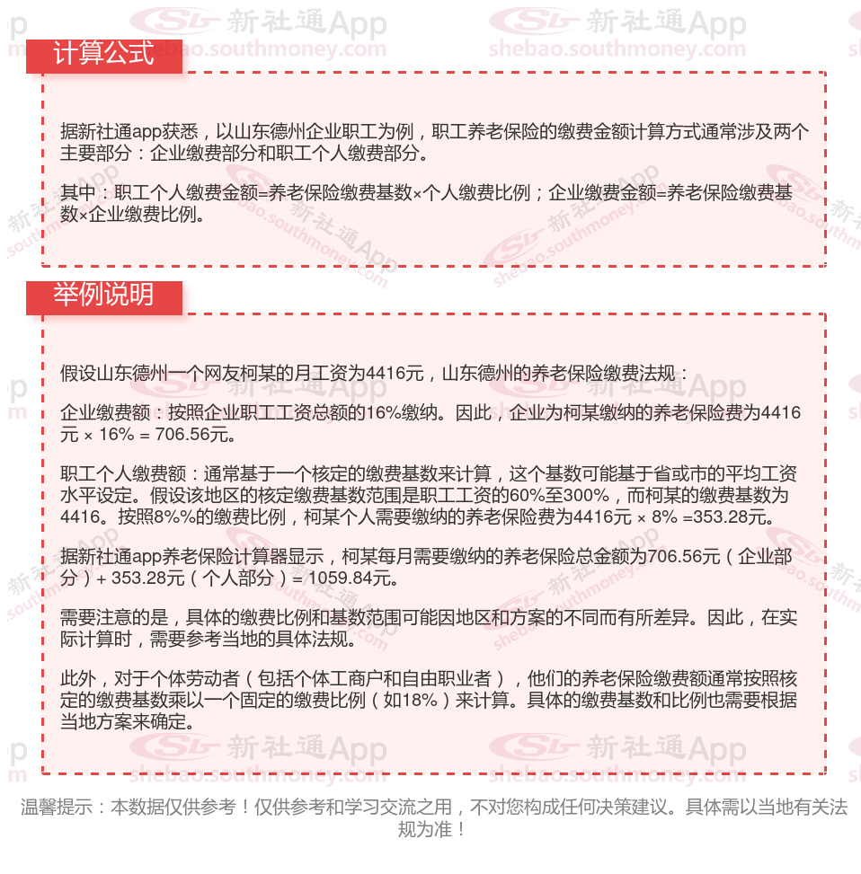
2024山东德州职工养老保险金计算公式如下:
山东德州养老金=基础养老金+个人账户养老金+过渡性养老金
1、基础养老金计算公式=山东德州养老金计发基数×(1+平均缴费指数)÷2×缴费年限×1%。
2、个人账户养老金计算公式=养老保险个人账户累计储存额÷退休年龄确定的计发月数(养老保险计发月数:50岁195个月、55岁170个月、60岁139个月)。
3、过渡性养老金=当年的养老金计发基数×视同缴费指数×视同缴费年限×过渡系数;
养老金计算举例说明
假设,参保人新某某是山东德州地区企业退休职工,其中参保人新某某缴费年限20年,无视同缴费年限,60岁退休,退休时养老保险平均缴费指数0.6。根据消息显示,2023山东德州城镇职工基本养老保险基本养老金计发基数确定为7468元。那么参保人新某某退休之后每月分别所能领取的养老金为:
(1)基础养老金=7468×(1+0.6)÷2×20×1%=1195元;
(2)个人账户养老金=84787.2÷139=609.98元;
据新社通app养老金计算器测算显示:最终可以算出个人退休金:1195+609.98=1804.98元/月。
综上所述,养老金主要体现在缴费年限、基础养老金和个人账户养老金的积累上。虽然只有一年的差距,但这在养老金的计算和发放上可能会产生一定的影响。然而,我们也应该知道到工龄并不是确定养老金数额的唯一因素,地区计发基数、个人平均工资的不同,都是影响养老金的因素。
(备注:数据仅供参考,具体以当地有关法规为准)
以上就是山东德州养老保险缴费全部内容,希望对您有帮助,欢迎关注新社通app解锁更多社保专业资讯。