据新社通app获悉,养老保险是与参保人退休后的待遇相关的,只有达到了一定的缴费水平,退休后才能享受较好的待遇水平,也就是说缴费水平过低的话,那么未来能够享受的养老金水平也会比较低。而养老保险保费需要根据缴费基数确定。下面随新社通app小编一起来看看江苏淮安养老保险缴费基数是什么?要交多少钱?
江苏淮安养老保险缴费基数2023-2024年最新标准(最低)
据新社通app显示,江苏淮安养老保险缴费基数2023-2024年最新标准如下:
缴费基数下限暂按不低于4494元/月执行。按照单位16%+个人8%的缴费费率,单位和个人养老保险缴费金额分别不低于719.04元/月、不低于359.52元/月。
(注:本文数据仅供参考,具体以当地缴费标准为准)
江苏淮安养老保险每月缴费金额的计算方法
据新社通app获悉,江苏淮安职工养老保险缴费金额的计算涉及到企业缴费额和职工个人缴费额两部分。以下是一个基于江苏淮安的职工养老保险缴费金额计算示例:
假设江苏淮安某企业职工小明的月工资为4494元。
企业缴费额计算:
企业每月按照其缴费总基数的20%缴纳养老保险费。由于小明的月工资为4494元,假设这个工资额就是企业的缴费总基数(注意,实际计算中可能需要根据省社平工资和法规的上下限进行调整)。
据新社通app养老保险计算器显示,企业每月为小明缴纳的养老保险费为:4494元 * 16% = 719.04元。
职工个人缴费额计算:
职工个人缴费额按照核定缴费基数的8%缴纳。核定缴费基数通常是根据职工的实际工资收入来确定的,但也需要根据省社平工资的60%至300%的范围内进行调整。
假设小明的核定缴费基数就是他的月工资4494元,据新社通app养老保险计算器显示,他的个人缴费额为:4494元 * 8% =359.52元。
据新社通app养老保险计算器显示,小明每月的养老保险缴费总额为:企业缴费额719.04元 + 个人缴费额359.52元 = 1078.56元。
》社保网小编提示,“新社通app养老金计算器”可以轻松测算您的养老保险要交多少钱!以下是操作链接!
需要注意的是,以上计算示例仅供参考,实际缴费金额可能会因地区、方案、工资水平等因素而有所不同。另外,五险(包括养老保险、医疗保险、失业保险、工伤保险和生育保险)通常是捆绑缴纳的,所以小明实际扣除的社保费用可能还包括其他四项保险的费用。
江苏淮安养老金如何查询个人账户余额?
养老保险是累计15年还是连续15年?
养老保险是累计缴满十五年即可,并不需要连续缴纳。如果参保人员达到退休年龄,以及养老保险累计缴费满十五年的,可以按月领取基本养老金。累计缴费不足十五年的,可以缴费至满十五年。
而退休人员基本养老金的多少取决于缴费年限长短与缴费基数高低。新的养老金发放法规,缴费工资越高,缴费时间越长,退休后的养老保险待遇也就越高,今后正常待遇调整也越高,并非“只缴15年就可以了”。所以如果养老保险累计缴满15年,并且还没达到法定退休年龄,建议延长缴费期限,这样领取的养老金也会越多。
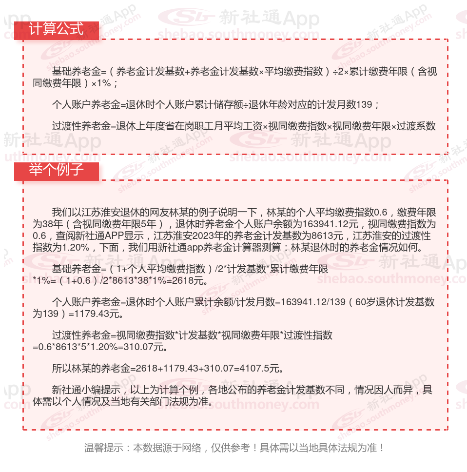
江苏淮安社保退休能领多少钱?(在线计算举例说明)

温馨提示:本数据仅供参考!具体需以当地有关法规为准!
以上就是江苏淮安养老保险缴费全部内容,希望对您有帮助,欢迎关注新社通app解锁更多社保专业资讯。