据新社通app数据显示,2024-2025年聊城灵活就业人员养老保险的缴费标准是根据缴费基数来确定的:
个人养老保险缴费比例为20%,缴费基数的下限为4416元。
(注:本文数据仅供参考,具体以当地缴费标准为准)
聊城社保缴费多少钱?下表是2024-2025年聊城社保费用明细参考,根据新社通app-社保缴费查询工具提供的最新数据如下:

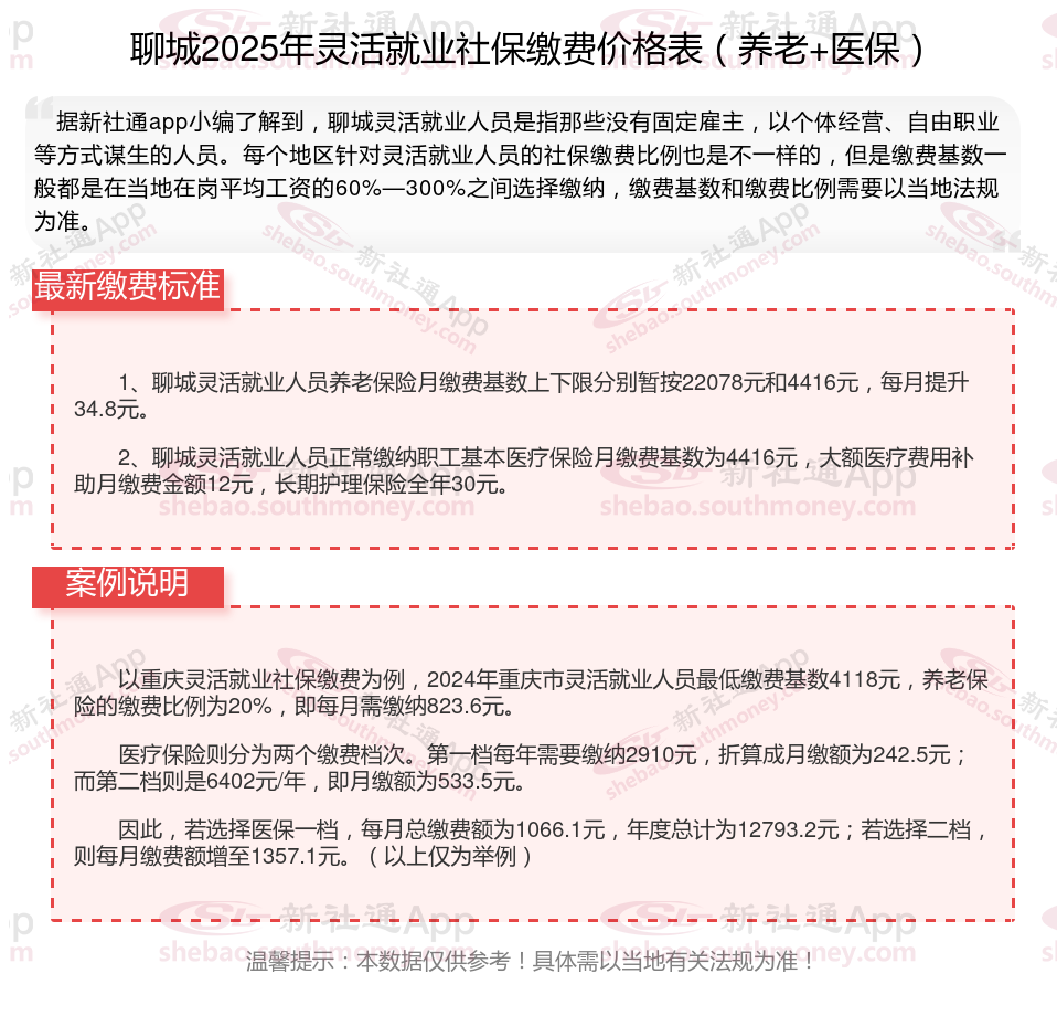
1、聊城灵活就业人员养老保险月缴费基数上下限分别暂按22078元和4416元,每月提升34.8元。
2、聊城灵活就业人员正常缴纳职工基本医疗保险月缴费基数为4416元,大额医疗费用补助月缴费金额12元,长期护理保险全年30元。
》如何了解自己的社保缴纳明细吗?点击新社通app社保计算器,帮您计算!
新社通app数据所得,数据仅供参考。
灵活就业人员的社保缴费基数和比例是根据当地在岗职工平均工资的一定比例来确定的。灵活就业人员在参加养老保险时,缴费基数通常参照当地在岗职工的平均工资,一般来说,灵活就业人员可以选择按照在岗职工月平均工资的一定比例(如40%至100%)来缴纳基本养老保险费。医疗保险缴费基数:对于医疗保险,灵活就业人员一般是按照当地上年度月平均工资的一定比例(如4.2%至8%)来缴纳基本医疗保险费,具体比例可能因地区而异。
个人养老金可以补交吗?
个人养老金是可以补交的,但具体补交方案和法规可能因地区和养老保险类型而异。以下是对个人养老金补交方案的详细介绍:
补交方式是这样的:
分期补缴:按照一定的期限和金额逐步完成补缴。
一次性补交:适用于特定人群和情况,如一些地区对于在社保制实施前就参加工作的人员,在达到退休年龄时缴费年限不足的,可以一次性补缴。
个人养老保险金可以补交吗?
个人达到法定退休年龄时缴费年限不足:
在达到法定退休年龄时,如果个人养老保险缴费年限不足15年,可以选择补交以满足领取养老金的条件。
补交方式可能包括一次性补交或分期补交,具体取决于当地方案。
因单位原因未按时足额缴纳:
如果单位未按时足额缴纳养老保险费,职工可以要求单位进行补交。
综上所述,个人养老金在符合一定条件下是可以补交的。在办理补交时,应了解相关流程、标准和注意事项,并严格按照法规办理。同时,也应注意保持医保的连续缴纳,以避免影响医疗待遇的享受。
温馨提示:本数据仅供参考!仅供参考和学习交流之用,不对您构成任何决策建议。具体需以当地有关法规为准!