据新社通app获悉,一般情况下养老保险的缴费金额是根据当下的一个养老缴费基数来计算的。不同地区以及不同年份的养老缴费基数都是不一样的,每年都可以看到各地的养老缴费基数调整的消息。那么阿勒泰养老缴费基数究竟是什么?下面随新社通app小编一起来看看阿勒泰养老保险缴费比例个人和单位2024-2025是多少!
阿勒泰养老保险缴费基数2023年最新标准 一个月最低要交多少钱?举例说明

据新社通app获悉,阿勒泰养老保险缴费金额的计算涉及多个因素,包括缴费基数、缴费比例等,且各地的具体方案可能存在差异。以下是一个基于一般情况的养老保险缴费金额计算举例:
假设阿勒泰的养老保险缴费基数为4999元,个人按照8%的比例缴纳养老保险费用,企业按照16%的比例缴纳。则该职工的养老保险缴费计算如下:
养老保险费金额=养老保险缴费基数*个人缴费比例+养老保险缴费基数*单位缴费比例
1.个人缴费部分:
缴费比例:个人缴费比例一般为8%。
据新社通app养老保险计算器显示,缴费金额:4999元 * 8% = 399.92元。所以,该职工每月需要个人缴纳399.92元的养老保险费用。
2.企业缴费部分:
缴费比例:企业缴费比例一般为16%。
据新社通app养老保险计算器显示,缴费金额::4999*16% =799.84元。所以,企业需要为该职工每月缴纳799.84元的养老保险费用。
请注意,这只是一个基本的计算示例。实际上,养老保险的缴费金额还可能受到其他因素的影响,如个人工资水平超过或低于当地社会平均工资的一定倍数时,缴费基数的确定会有所不同。此外,各地的具体方案也可能会有所差异,因此在实际计算时,需要参考当地的相关方案。
如果您需要具体的计算或了解更详细的信息,建议您咨询当地的社保部门或相关机构,以获取最准确的信息。
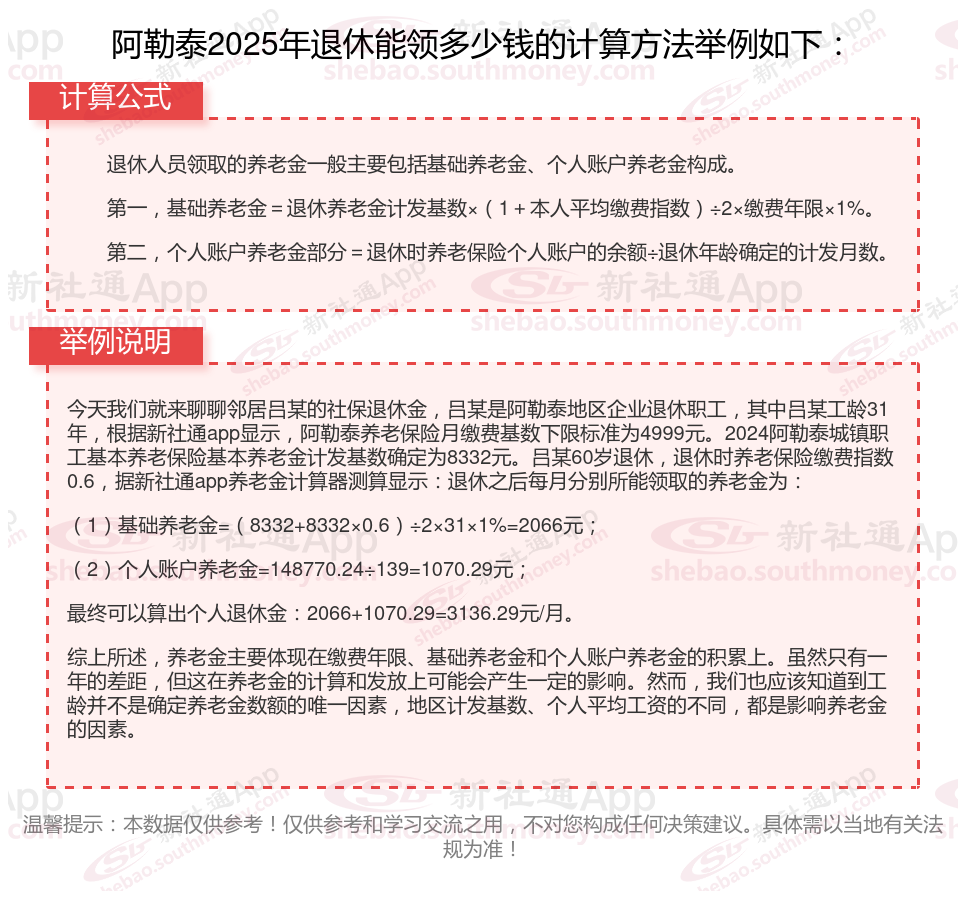
阿勒泰养老保险退休能领多少钱?(在线计算举例说明)

温馨提示:本数据源于网络,仅供参考!具体需以当地具体法规为准!
养老保险个人账户怎么查询?几种方法任您选择
养老保险查询个人账户的三种方法如下
第一种方式:网站查询
互联网的快速发展时时刻刻影响人们的生活,带来众多便利。网站查询的步骤:
1、登进参保地的网站(可通过百度查询)
2、选择个人查询
3、输入个人的身份证号、社保号及验证码即可看到参保人的缴费明细等
第二种方式:电话查询
通过拨打12333,根据语音提示输入参保人的姓名、社保卡号、身份证号查询。此种方法也比较便利。
第三种方式:本地查询
由于互联网诈骗和电话诈骗层出不穷,参保人谨慎起见,可通过到参保地所在的各区社保局养老保险经办处,提供需要的证明材料即可查询。
以上就是阿勒泰养老保险缴费全部内容,希望对您有帮助,欢迎关注新社通app解锁更多社保专业资讯。